• 文献检索
  • 文档翻译
  • 深度研究
  • 学术资讯
  • Suppr Zotero 插件Zotero 插件
  • 邀请有礼
  • 套餐&价格
  • 历史记录
应用&插件
Suppr Zotero 插件Zotero 插件浏览器插件Mac 客户端Windows 客户端微信小程序
定价
高级版会员购买积分包购买API积分包
服务
文献检索文档翻译深度研究API 文档MCP 服务
关于我们
关于 Suppr公司介绍联系我们用户协议隐私条款
关注我们

Suppr 超能文献

核心技术专利:CN118964589B侵权必究
粤ICP备2023148730 号-1Suppr @ 2026

文献检索

告别复杂PubMed语法,用中文像聊天一样搜索,搜遍4000万医学文献。AI智能推荐,让科研检索更轻松。

立即免费搜索

文件翻译

保留排版,准确专业,支持PDF/Word/PPT等文件格式,支持 12+语言互译。

免费翻译文档

深度研究

AI帮你快速写综述,25分钟生成高质量综述,智能提取关键信息,辅助科研写作。

立即免费体验

一种研究人类皮肤中人类皮肤记忆 T 细胞功能的新型人源化小鼠模型。

A novel humanized mouse model to study the function of human cutaneous memory T cells in vivo in human skin.

机构信息

Department of Biosciences, University of Salzburg, Salzburg, Austria.

Department of Dermatology, University Hospital Salzburg, Paracelsus Medical University Salzburg, Salzburg, Austria.

出版信息

Sci Rep. 2020 Jul 7;10(1):11164. doi: 10.1038/s41598-020-67430-7.

DOI:10.1038/s41598-020-67430-7
PMID:32636404
原文链接:https://pmc.ncbi.nlm.nih.gov/articles/PMC7341892/
Abstract

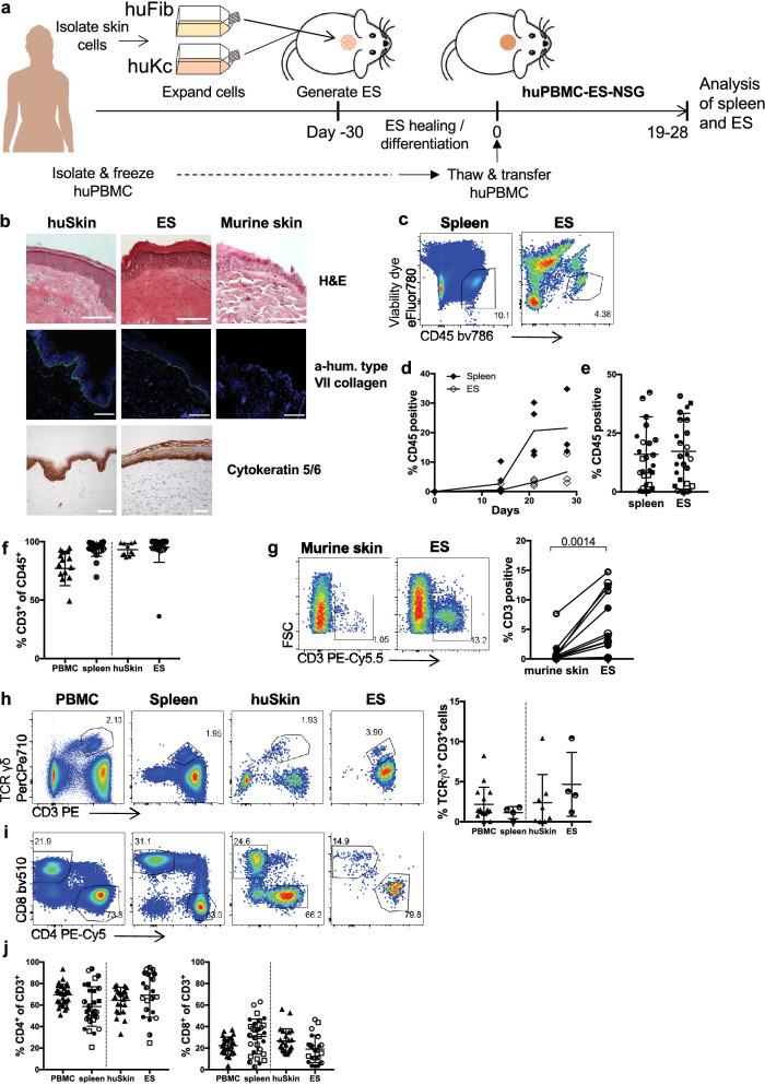
Human skin contains a population of memory T cells that supports tissue homeostasis and provides protective immunity. The study of human memory T cells is often restricted to in vitro studies and to human PBMC serving as primary cell source. Because the tissue environment impacts the phenotype and function of memory T cells, it is crucial to study these cells within their tissue. Here we utilized immunodeficient NOD-scid IL2rγ (NSG) mice that carried in vivo-generated engineered human skin (ES). ES was generated from human keratinocytes and fibroblasts and was initially devoid of skin-resident immune cells. Upon adoptive transfer of human PBMC, this reductionist system allowed us to study human T cell recruitment from a circulating pool of T cells into non-inflamed human skin in vivo. Circulating human memory T cells preferentially infiltrated ES and showed diverse functional profiles of T cells found in fresh human skin. The chemokine and cytokine microenvironment of ES closely resembled that of non-inflamed human skin. Upon entering the ES T cells assumed a resident memory T cell-like phenotype in the absence of infection, and a proportion of these cutaneous T cells can be locally activated upon injection of monocyte derived dendritic cells (moDCs) that presented Candida albicans. Interestingly, we found that CD69 memory T cells produced higher levels of effector cytokines in response to Candida albicans, compared to CD69 T cells. Overall, this model has broad utility in many areas of human skin immunology research, including the study of immune-mediated skin diseases.

摘要

人类皮肤中存在一群记忆 T 细胞,它们支持组织稳态并提供保护性免疫。对人类记忆 T 细胞的研究通常受到限制,只能在体外研究和以人类 PBMC 作为主要细胞来源。由于组织环境会影响记忆 T 细胞的表型和功能,因此在其组织内研究这些细胞至关重要。在这里,我们利用携带体内生成的工程化人类皮肤(ES)的免疫缺陷型 NOD-scid IL2rγ(NSG)小鼠。ES 由人类角质形成细胞和成纤维细胞生成,最初缺乏皮肤常驻免疫细胞。在过继转移人类 PBMC 后,这个简化系统使我们能够研究循环 T 细胞池中人类 T 细胞从循环池中招募到体内非炎症性人类皮肤中的情况。循环中的人类记忆 T 细胞优先浸润 ES,并表现出与新鲜人类皮肤中发现的 T 细胞多样化的功能谱。ES 的趋化因子和细胞因子微环境与非炎症性人类皮肤非常相似。进入 ES 后,T 细胞在没有感染的情况下呈现出类似于驻留记忆 T 细胞的表型,并且在注射呈递白色念珠菌的单核细胞衍生树突细胞(moDC)后,其中一部分皮肤 T 细胞可以被局部激活。有趣的是,我们发现与 CD69 T 细胞相比,CD69 记忆 T 细胞在响应白色念珠菌时产生更高水平的效应细胞因子。总的来说,该模型在人类皮肤免疫学研究的许多领域具有广泛的应用,包括免疫介导性皮肤病的研究。

https://cdn.ncbi.nlm.nih.gov/pmc/blobs/4cd4/7341892/751285d9bdb7/41598_2020_67430_Fig8_HTML.jpg
https://cdn.ncbi.nlm.nih.gov/pmc/blobs/4cd4/7341892/897508c3cc55/41598_2020_67430_Fig1_HTML.jpg
https://cdn.ncbi.nlm.nih.gov/pmc/blobs/4cd4/7341892/d069653b6145/41598_2020_67430_Fig2_HTML.jpg
https://cdn.ncbi.nlm.nih.gov/pmc/blobs/4cd4/7341892/5248409f4a4f/41598_2020_67430_Fig3_HTML.jpg
https://cdn.ncbi.nlm.nih.gov/pmc/blobs/4cd4/7341892/e0de997a7558/41598_2020_67430_Fig4_HTML.jpg
https://cdn.ncbi.nlm.nih.gov/pmc/blobs/4cd4/7341892/7925df53e6fd/41598_2020_67430_Fig5_HTML.jpg
https://cdn.ncbi.nlm.nih.gov/pmc/blobs/4cd4/7341892/14b306da07fa/41598_2020_67430_Fig6_HTML.jpg
https://cdn.ncbi.nlm.nih.gov/pmc/blobs/4cd4/7341892/4444f8ba1fe5/41598_2020_67430_Fig7_HTML.jpg
https://cdn.ncbi.nlm.nih.gov/pmc/blobs/4cd4/7341892/751285d9bdb7/41598_2020_67430_Fig8_HTML.jpg
https://cdn.ncbi.nlm.nih.gov/pmc/blobs/4cd4/7341892/897508c3cc55/41598_2020_67430_Fig1_HTML.jpg
https://cdn.ncbi.nlm.nih.gov/pmc/blobs/4cd4/7341892/d069653b6145/41598_2020_67430_Fig2_HTML.jpg
https://cdn.ncbi.nlm.nih.gov/pmc/blobs/4cd4/7341892/5248409f4a4f/41598_2020_67430_Fig3_HTML.jpg
https://cdn.ncbi.nlm.nih.gov/pmc/blobs/4cd4/7341892/e0de997a7558/41598_2020_67430_Fig4_HTML.jpg
https://cdn.ncbi.nlm.nih.gov/pmc/blobs/4cd4/7341892/7925df53e6fd/41598_2020_67430_Fig5_HTML.jpg
https://cdn.ncbi.nlm.nih.gov/pmc/blobs/4cd4/7341892/14b306da07fa/41598_2020_67430_Fig6_HTML.jpg
https://cdn.ncbi.nlm.nih.gov/pmc/blobs/4cd4/7341892/4444f8ba1fe5/41598_2020_67430_Fig7_HTML.jpg
https://cdn.ncbi.nlm.nih.gov/pmc/blobs/4cd4/7341892/751285d9bdb7/41598_2020_67430_Fig8_HTML.jpg

相似文献

1
A novel humanized mouse model to study the function of human cutaneous memory T cells in vivo in human skin.一种研究人类皮肤中人类皮肤记忆 T 细胞功能的新型人源化小鼠模型。
Sci Rep. 2020 Jul 7;10(1):11164. doi: 10.1038/s41598-020-67430-7.
2
Staged development of long-lived T-cell receptor αβ T17 resident memory T-cell population to Candida albicans after skin infection.皮肤感染白色念珠菌后,长寿 T 细胞受体 αβ T17 驻留记忆 T 细胞群体的分阶段发育。
J Allergy Clin Immunol. 2018 Aug;142(2):647-662. doi: 10.1016/j.jaci.2017.09.042. Epub 2017 Nov 9.
3
Human skin is protected by four functionally and phenotypically discrete populations of resident and recirculating memory T cells.人类皮肤受到四种功能和表型上不同的常驻和循环记忆T细胞群体的保护。
Sci Transl Med. 2015 Mar 18;7(279):279ra39. doi: 10.1126/scitranslmed.3010302.
4
Long-term engraftment and expansion of tumor-derived memory T cells following the implantation of non-disrupted pieces of human lung tumor into NOD-scid IL2Rgamma(null) mice.将完整的人肺肿瘤组织块植入NOD-scid IL2Rγ(null)小鼠后肿瘤源性记忆T细胞的长期植入和扩增。
J Immunol. 2008 May 15;180(10):7009-18. doi: 10.4049/jimmunol.180.10.7009.
5
Role of CCL17 in the generation of cutaneous inflammatory reactions in Hu-PBMC-SCID mice grafted with human skin.CCL17在移植人皮肤的Hu-PBMC-SCID小鼠皮肤炎症反应产生中的作用。
J Invest Dermatol. 2009 Apr;129(4):879-90. doi: 10.1038/jid.2008.333. Epub 2008 Nov 13.
6
Human Effector Memory T Helper Cells Engage with Mouse Macrophages and Cause Graft-versus-Host-Like Pathology in Skin of Humanized Mice Used in a Nonclinical Immunization Study.在一项非临床免疫研究中使用的人源化小鼠皮肤中,人效应记忆性辅助性T细胞与小鼠巨噬细胞相互作用并引发移植物抗宿主样病理变化。
Am J Pathol. 2017 Jun;187(6):1380-1398. doi: 10.1016/j.ajpath.2017.02.015. Epub 2017 Apr 20.
7
A combination of local inflammation and central memory T cells potentiates immunotherapy in the skin.局部炎症和中央记忆 T 细胞的联合作用增强了皮肤的免疫治疗。
J Immunol. 2012 Dec 15;189(12):5622-31. doi: 10.4049/jimmunol.1200709. Epub 2012 Nov 9.
8
Inhibition of JAK-STAT Signaling Suppresses Pathogenic Immune Responses in Medium and Large Vessel Vasculitis.JAK-STAT 信号抑制在大中血管血管炎中的致病性免疫反应。
Circulation. 2018 May 1;137(18):1934-1948. doi: 10.1161/CIRCULATIONAHA.117.030423. Epub 2017 Dec 18.
9
Chemokine-induced cutaneous inflammatory cell infiltration in a model of Hu-PBMC-SCID mice grafted with human skin.在移植了人皮肤的Hu-PBMC-SCID小鼠模型中趋化因子诱导的皮肤炎性细胞浸润
Am J Pathol. 2001 Mar;158(3):1053-63. doi: 10.1016/S0002-9440(10)64052-7.
10
Long-term maintenance of skin immune system in a NOD-Scid IL2rγ(null) mouse model transplanted with human skin.在移植了人皮肤的NOD-Scid IL2rγ(无效)小鼠模型中皮肤免疫系统的长期维持
Exp Dermatol. 2014 Nov;23(11):850-2. doi: 10.1111/exd.12530.

引用本文的文献

1
Can Humanized Immune System Mouse and Rat Models Accelerate the Development of Cytomegalovirus-Based Vaccines Against Infectious Diseases and Cancers?人源化免疫系统小鼠和大鼠模型能否加速基于巨细胞病毒的抗传染病和癌症疫苗的研发?
Int J Mol Sci. 2025 Mar 27;26(7):3082. doi: 10.3390/ijms26073082.
2
Understanding Liver Transplantation Outcomes Through the Lens of Its Tissue-resident Immunobiome.从肝脏组织驻留免疫微生物群的角度理解肝移植结果
Transplantation. 2025 Jul 1;109(7):e349-e361. doi: 10.1097/TP.0000000000005303. Epub 2025 Jan 9.
3
CD27-Expressing Xenoantigen-Expanded Human Regulatory T Cells Are Efficient in Suppressing Xenogeneic Immune Response.

本文引用的文献

1
Human CD4CD103 cutaneous resident memory T cells are found in the circulation of healthy individuals.健康个体的循环中存在人类 CD4CD103 皮肤驻留记忆 T 细胞。
Sci Immunol. 2019 Jul 5;4(37). doi: 10.1126/sciimmunol.aav8995.
2
Generation and persistence of human tissue-resident memory T cells in lung transplantation.在肺移植中人类组织驻留记忆 T 细胞的产生和持久性。
Sci Immunol. 2019 Mar 8;4(33). doi: 10.1126/sciimmunol.aav5581.
3
Tissue-Resident T Cells and Other Resident Leukocytes.组织驻留 T 细胞和其他驻留白细胞。
表达 CD27 的异种抗原扩增的人调节性 T 细胞能够有效抑制异种免疫反应。
Cell Transplant. 2023 Jan-Dec;32:9636897221149444. doi: 10.1177/09636897221149444.
4
Generation and characterization of hair-bearing skin organoids from human pluripotent stem cells.从人类多能干细胞生成和表征有毛发的皮肤类器官。
Nat Protoc. 2022 May;17(5):1266-1305. doi: 10.1038/s41596-022-00681-y. Epub 2022 Mar 23.
5
The intestinal flora of patients with GHPA affects the growth and the expression of PD-L1 of tumor.GHPA 患者的肠道菌群会影响肿瘤的生长和 PD-L1 的表达。
Cancer Immunol Immunother. 2022 May;71(5):1233-1245. doi: 10.1007/s00262-021-03080-6. Epub 2021 Oct 13.
6
Tissue-Resident Memory T Cells in Skin Diseases: A Systematic Review.皮肤疾病中的组织驻留记忆 T 细胞:系统评价。
Int J Mol Sci. 2021 Aug 20;22(16):9004. doi: 10.3390/ijms22169004.
7
Humanized Mouse Model as a Novel Approach in the Assessment of Human Allogeneic Responses in Organ Transplantation.人源化小鼠模型在评估器官移植中人类同种异体反应中的新方法。
Front Immunol. 2021 Jun 11;12:687715. doi: 10.3389/fimmu.2021.687715. eCollection 2021.
8
Tissue-Resident Memory T Cells in Antifungal Immunity.组织驻留记忆 T 细胞在抗真菌免疫中的作用。
Front Immunol. 2021 May 25;12:693055. doi: 10.3389/fimmu.2021.693055. eCollection 2021.
9
Host Tropism and Its Implications for Murine Infection Models.宿主嗜性及其对小鼠感染模型的影响。
Int J Mol Sci. 2020 Sep 25;21(19):7061. doi: 10.3390/ijms21197061.
Annu Rev Immunol. 2019 Apr 26;37:521-546. doi: 10.1146/annurev-immunol-042617-053214. Epub 2019 Feb 6.
4
Tissue-resident memory CD8 T cells promote melanoma-immune equilibrium in skin.组织驻留记忆 CD8 T 细胞促进皮肤中的黑色素瘤免疫平衡。
Nature. 2019 Jan;565(7739):366-371. doi: 10.1038/s41586-018-0812-9. Epub 2018 Dec 31.
5
Genome Editing of Human Primary Keratinocytes by CRISPR/Cas9 Reveals an Essential Role of the NLRP1 Inflammasome in UVB Sensing.CRISPR/Cas9 基因编辑人类原代角质形成细胞揭示 NLRP1 炎症小体在 UVB 感应中的重要作用。
J Invest Dermatol. 2018 Dec;138(12):2644-2652. doi: 10.1016/j.jid.2018.07.016. Epub 2018 Aug 7.
6
Taking the lead - how keratinocytes orchestrate skin T cell immunity.引领潮流——角朊细胞如何协调皮肤 T 细胞免疫。
Immunol Lett. 2018 Aug;200:43-51. doi: 10.1016/j.imlet.2018.06.009. Epub 2018 Jun 30.
7
Tissue-resident memory T cells in tissue homeostasis, persistent infection, and cancer surveillance.组织驻留记忆 T 细胞在组织稳态、持续性感染和癌症监测中的作用。
Immunol Rev. 2018 May;283(1):54-76. doi: 10.1111/imr.12650.
8
Staged development of long-lived T-cell receptor αβ T17 resident memory T-cell population to Candida albicans after skin infection.皮肤感染白色念珠菌后,长寿 T 细胞受体 αβ T17 驻留记忆 T 细胞群体的分阶段发育。
J Allergy Clin Immunol. 2018 Aug;142(2):647-662. doi: 10.1016/j.jaci.2017.09.042. Epub 2017 Nov 9.
9
Human Tissue-Resident Memory T Cells Are Defined by Core Transcriptional and Functional Signatures in Lymphoid and Mucosal Sites.人类组织驻留记忆 T 细胞在淋巴和黏膜组织中具有核心转录和功能特征。
Cell Rep. 2017 Sep 19;20(12):2921-2934. doi: 10.1016/j.celrep.2017.08.078.
10
Absence of γ-Chain in Keratinocytes Alters Chemokine Secretion, Resulting in Reduced Immune Cell Recruitment.角质形成细胞中γ链的缺失改变趋化因子分泌,导致免疫细胞募集减少。
J Invest Dermatol. 2017 Oct;137(10):2120-2130. doi: 10.1016/j.jid.2017.05.024. Epub 2017 Jun 17.