Suppr超能文献

糖尿病微环境导致肾小球内皮细胞线粒体氧化应激,并与足细胞发生病理性串扰。

The diabetic microenvironment causes mitochondrial oxidative stress in glomerular endothelial cells and pathological crosstalk with podocytes.

机构信息

Division of Nephrology, Department of Medicine, The Icahn School of Medicine at Mount Sinai, One Gustave Levy Place, Box 1003, New York, NY, 10029, USA.

Microscopy CoRE, The Icahn School of Medicine at Mount Sinai, New York, USA.

出版信息

Cell Commun Signal. 2020 Jul 8;18(1):105. doi: 10.1186/s12964-020-00605-x.

Abstract

BACKGROUND

In the setting of diabetes mellitus, mitochondrial dysfunction and oxidative stress are important pathogenic mechanisms causing end organ damage, including diabetic kidney disease (DKD), but mechanistic understanding at a cellular level remains obscure. In mouse models of DKD, glomerular endothelial cell (GEC) dysfunction precedes albuminuria and contributes to neighboring podocyte dysfunction, implicating GECs in breakdown of the glomerular filtration barrier. In the following studies we wished to explore the cellular mechanisms by which GECs become dysfunctional in the diabetic milieu, and the impact to neighboring podocytes.

METHODS

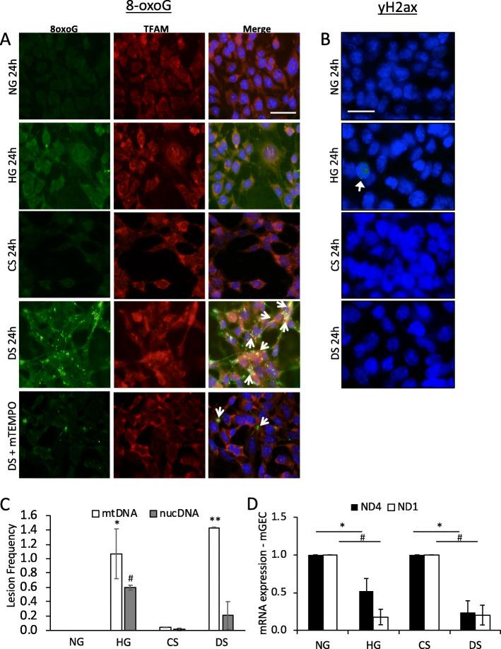
Mouse GECs were exposed to high glucose media (HG) or 2.5% v/v serum from diabetic mice or serum from non-diabetic controls, and evaluated for mitochondrial function (oxygen consumption), structure (electron microscopy), morphology (mitotracker), mitochondrial superoxide (mitoSOX), as well as accumulation of oxidized products (DNA lesion frequency (8-oxoG, endo-G), double strand breaks (γ-H2AX), endothelial function (NOS activity), autophagy (LC3) and apoptotic cell death (Annexin/PI; caspase 3). Supernatant transfer experiments from GECs to podocytes were performed to establish the effects on podocyte survival and transwell experiments were performed to determine the effects in co-culture.

RESULTS

Diabetic serum specifically causes mitochondrial dysfunction and mitochondrial superoxide release in GECs. There is a rapid oxidation of mitochondrial DNA and loss of mitochondrial biogenesis without cell death. Many of these effects are blocked by mitoTEMPO a selective mitochondrial anti-oxidant. Secreted factors from dysfunctional GECs were sufficient to cause podocyte apoptosis in supernatant transfer experiments, or in co-culture but this did not occur when GECs had been previously treated with mitoTEMPO.

CONCLUSION

Dissecting the impact of the diabetic environment on individual cell-types from the kidney glomerulus indicates that GECs become dysfunctional and pathological to neighboring podocytes by increased levels of mitochondrial superoxide in GEC. These studies indicate that GEC-signaling to podocytes contributes to the loss of the glomerular filtration barrier in DKD. Video abstract.

摘要

背景

在糖尿病的背景下,线粒体功能障碍和氧化应激是导致终末器官损伤的重要发病机制,包括糖尿病肾病(DKD),但细胞水平的机制理解仍然不清楚。在 DKD 的小鼠模型中,肾小球内皮细胞(GEC)功能障碍先于白蛋白尿,并导致相邻足细胞功能障碍,这表明 GEC 参与了肾小球滤过屏障的破坏。在以下研究中,我们希望探讨 GEC 在糖尿病环境中功能障碍的细胞机制,以及对相邻足细胞的影响。

方法

将小鼠 GEC 暴露于高糖培养基(HG)或来自糖尿病小鼠的 2.5%v/v 血清或非糖尿病对照的血清中,并评估线粒体功能(耗氧量)、结构(电子显微镜)、形态(mitotracker)、线粒体超氧化物(mitoSOX),以及氧化产物的积累(DNA 损伤频率(8-oxoG、endo-G)、双链断裂(γ-H2AX)、内皮功能(NOS 活性)、自噬(LC3)和凋亡细胞死亡(Annexin/PI;caspase 3)。从 GEC 到足细胞进行上清液转移实验,以确定对足细胞存活的影响,并进行 Transwell 实验以确定共培养中的影响。

结果

糖尿病血清特异性导致 GEC 中的线粒体功能障碍和线粒体超氧化物释放。线粒体 DNA 迅速氧化,线粒体生物发生减少,而没有细胞死亡。许多这些效应被选择性的线粒体抗氧化剂 mitoTEMPO 阻断。在上清液转移实验或共培养中,来自功能障碍 GEC 的分泌因子足以引起足细胞凋亡,但当 GEC 先前用 mitoTEMPO 处理时不会发生这种情况。

结论

从肾脏肾小球中分离糖尿病环境对单个细胞类型的影响表明,GEC 通过 GEC 中增加的线粒体超氧化物变得功能障碍和病理化,从而对相邻的足细胞产生影响。这些研究表明,GEC 向足细胞的信号传递导致 DKD 中肾小球滤过屏障的丧失。视频摘要。

https://cdn.ncbi.nlm.nih.gov/pmc/blobs/0f99/7341607/211fa01c8b9a/12964_2020_605_Fig1_HTML.jpg

文献AI研究员

20分钟写一篇综述,助力文献阅读效率提升50倍。

立即体验

用中文搜PubMed

大模型驱动的PubMed中文搜索引擎

马上搜索

文档翻译

学术文献翻译模型,支持多种主流文档格式。

立即体验