Suppr超能文献

氧化型谷胱甘肽增加卵母细胞中表达δ亚基的上皮钠通道活性。

Oxidized Glutathione Increases Delta-Subunit Expressing Epithelial Sodium Channel Activity in Oocytes.

作者信息

Grant Garett J, Coca Camila, Zhao Xing-Ming, Helms My N

机构信息

Department of Internal Medicine, Pulmonary Division, University of Utah, Salt Lake City, UT, USA.

Institute of Science and Technology for Brain Inspired Intelligence, Fudan University, Shanghai, China.

出版信息

Emed Res. 2020;2. Epub 2020 May 25.

Abstract

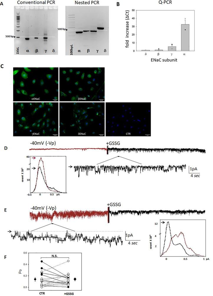
Epithelial sodium channels (ENaC) are heterotrimeric structures, made up of α, β, and γ subunits, and play an important role in maintaining fluid homeostasis. When δ-ENaC subunits are expressed in place of (or in addition to) the α-ENaC subunit alongside β- and γ- subunits, fundamental changes in the biophysical properties of ENaC can be observed. Using human ENaC cRNA constructs and the oocyte expression system, we show that oxidized glutathione (GSSG) differently effects αβγ-ENaC and αβγ-ENaC current. GSSG (400 μM) significantly decreased normalized whole cell current in oocytes expressing αβγ-ENaC, and conversely increased whole cell current in δ1βγ-ENaC and δ2βγ-ENaC expressing oocytes. GSSG treatment increased current in oocytes expressing all four subunits. Western blot and PCR analysis show that human small airway epithelial cells (hSAEC) express canonical αβγ-subunits alongside δ-ENaC subunits. Differences in single channel responses to GSSG in hSAECs indicate that airway epithelia redox sensitivity may depend on whether δ- or α- subunits assemble in the membrane. analysis predict that six Cys amino acids in the δ-ENaC extracellular loop, and a single Cys in the N-terminal domain, are susceptible to post-translational modification by GSSG. Additional studies are needed to better understand the molecular regulation and pathophysiological roles of oxidized glutathione and δ-ENaC in lung disorders.

摘要

上皮钠通道(ENaC)是由α、β和γ亚基组成的异源三聚体结构,在维持液体稳态中起重要作用。当δ-ENaC亚基与β和γ亚基一起替代(或除α-ENaC亚基之外)表达时,可观察到ENaC生物物理特性的根本变化。利用人ENaC的cRNA构建体和卵母细胞表达系统,我们发现氧化型谷胱甘肽(GSSG)对αβγ-ENaC和αβγ-ENaC电流有不同影响。GSSG(400μM)显著降低表达αβγ-ENaC的卵母细胞的标准化全细胞电流,相反,增加表达δ1βγ-ENaC和δ2βγ-ENaC的卵母细胞的全细胞电流。GSSG处理增加表达所有四个亚基的卵母细胞中的电流。蛋白质印迹和PCR分析表明,人小气道上皮细胞(hSAEC)除了表达δ-ENaC亚基外,还表达典型的αβγ亚基。hSAEC中对GSSG的单通道反应差异表明,气道上皮的氧化还原敏感性可能取决于δ-或α-亚基是否在膜中组装。分析预测,δ-ENaC细胞外环中的六个半胱氨酸氨基酸和N端结构域中的一个半胱氨酸易受GSSG的翻译后修饰。需要进一步研究以更好地理解氧化型谷胱甘肽和δ-ENaC在肺部疾病中的分子调控和病理生理作用。

https://cdn.ncbi.nlm.nih.gov/pmc/blobs/22fc/7351335/2d0e1b0f6673/nihms-1600759-f0001.jpg

相似文献

2
Characterization of a novel splice variant of δ ENaC subunit in human lungs.
Am J Physiol Lung Cell Mol Physiol. 2012 Jun 15;302(12):L1262-72. doi: 10.1152/ajplung.00331.2011. Epub 2012 Apr 13.
3
The delta-subunit of the epithelial sodium channel (ENaC) enhances channel activity and alters proteolytic ENaC activation.
J Biol Chem. 2009 Oct 16;284(42):29024-40. doi: 10.1074/jbc.M109.018945. Epub 2009 Aug 28.
4
Incorporation of the δ-subunit into the epithelial sodium channel (ENaC) generates protease-resistant ENaCs in .
J Biol Chem. 2018 May 4;293(18):6647-6658. doi: 10.1074/jbc.RA118.002543. Epub 2018 Mar 25.
5
δβγ-ENaC is inhibited by CFTR but stimulated by cAMP in oocytes.
Am J Physiol Lung Cell Mol Physiol. 2017 Feb 1;312(2):L277-L287. doi: 10.1152/ajplung.00375.2016. Epub 2016 Dec 9.
6
Differential N termini in epithelial Na+ channel δ-subunit isoforms modulate channel trafficking to the membrane.
Am J Physiol Cell Physiol. 2012 Mar 15;302(6):C868-79. doi: 10.1152/ajpcell.00255.2011. Epub 2011 Dec 7.
7
An extracellular acidic cleft confers profound H-sensitivity to epithelial sodium channels containing the δ-subunit in .
J Biol Chem. 2019 Aug 16;294(33):12507-12520. doi: 10.1074/jbc.RA119.008255. Epub 2019 Jun 27.
8

引用本文的文献

1
Epithelial Na Channels Function as Extracellular Sensors.
Compr Physiol. 2024 Mar 29;14(2):1-41. doi: 10.1002/cphy.c230015.
2
Enhanced epithelial sodium channel activity in neonatal Scnn1b mouse lung attenuates high oxygen-induced lung injury.
Am J Physiol Lung Cell Mol Physiol. 2021 Jul 1;321(1):L29-L41. doi: 10.1152/ajplung.00538.2020. Epub 2021 May 5.
3
Salt Sensation and Regulation.
Metabolites. 2021 Mar 17;11(3):175. doi: 10.3390/metabo11030175.

本文引用的文献

1
Regulating ENaC's gate.
Am J Physiol Cell Physiol. 2020 Jan 1;318(1):C150-C162. doi: 10.1152/ajpcell.00418.2019. Epub 2019 Nov 13.
2
Structure of the human epithelial sodium channel by cryo-electron microscopy.
Elife. 2018 Sep 25;7:e39340. doi: 10.7554/eLife.39340.
3
The epithelial sodium channel (ENaC) as a therapeutic target for cystic fibrosis lung disease.
Expert Opin Ther Targets. 2018 Aug;22(8):687-701. doi: 10.1080/14728222.2018.1501361. Epub 2018 Jul 26.
5
Molecular Basis of Altered hERG1 Channel Gating Induced by Ginsenoside Rg3.
Mol Pharmacol. 2017 Oct;92(4):437-450. doi: 10.1124/mol.117.108886. Epub 2017 Jul 13.
6
Oxidized glutathione (GSSG) inhibits epithelial sodium channel activity in primary alveolar epithelial cells.
Am J Physiol Lung Cell Mol Physiol. 2015 May 1;308(9):L943-52. doi: 10.1152/ajplung.00213.2014. Epub 2015 Feb 20.
7
Na+ inhibits the epithelial Na+ channel by binding to a site in an extracellular acidic cleft.
J Biol Chem. 2015 Jan 2;290(1):568-76. doi: 10.1074/jbc.M114.606152. Epub 2014 Nov 11.
9
Redox balance in cystic fibrosis.
Int J Biochem Cell Biol. 2014 Jul;52:113-23. doi: 10.1016/j.biocel.2014.03.006. Epub 2014 Mar 20.
10
S-glutathionylation of ion channels: insights into the regulation of channel functions, thiol modification crosstalk, and mechanosensing.
Antioxid Redox Signal. 2014 Feb 20;20(6):937-51. doi: 10.1089/ars.2013.5483. Epub 2013 Aug 20.

文献AI研究员

20分钟写一篇综述,助力文献阅读效率提升50倍。

立即体验

用中文搜PubMed

大模型驱动的PubMed中文搜索引擎

马上搜索

文档翻译

学术文献翻译模型,支持多种主流文档格式。

立即体验