• 文献检索
  • 文档翻译
  • 深度研究
  • 学术资讯
  • Suppr Zotero 插件Zotero 插件
  • 邀请有礼
  • 套餐&价格
  • 历史记录
应用&插件
Suppr Zotero 插件Zotero 插件浏览器插件Mac 客户端Windows 客户端微信小程序
定价
高级版会员购买积分包购买API积分包
服务
文献检索文档翻译深度研究API 文档MCP 服务
关于我们
关于 Suppr公司介绍联系我们用户协议隐私条款
关注我们

Suppr 超能文献

核心技术专利:CN118964589B侵权必究
粤ICP备2023148730 号-1Suppr @ 2026

文献检索

告别复杂PubMed语法,用中文像聊天一样搜索,搜遍4000万医学文献。AI智能推荐,让科研检索更轻松。

立即免费搜索

文件翻译

保留排版,准确专业,支持PDF/Word/PPT等文件格式,支持 12+语言互译。

免费翻译文档

深度研究

AI帮你快速写综述,25分钟生成高质量综述,智能提取关键信息,辅助科研写作。

立即免费体验

杨树茎从初生生长到次生生长过程中的DNA甲基化及其对基因表达的影响。

DNA methylation and its effects on gene expression during primary to secondary growth in poplar stems.

作者信息

Zhang Yang, Liu Cong, Cheng He, Tian Shuanghui, Liu Yingying, Wang Shuang, Zhang Huaxin, Saqib Muhammad, Wei Hairong, Wei Zhigang

机构信息

State Key Laboratory of Tree Genetics and Breeding, Northeast Forestry University, Harbin, Heilongjiang, 150040, People's Republic of China.

Research Center of Saline and Alkali Land of State Forestry and Grassland Administration, Chinese Academy of Forestry, Beijing, 100091, People's Republic of China.

出版信息

BMC Genomics. 2020 Jul 20;21(1):498. doi: 10.1186/s12864-020-06902-6.

DOI:10.1186/s12864-020-06902-6
PMID:32689934
原文链接:https://pmc.ncbi.nlm.nih.gov/articles/PMC7372836/
Abstract

BACKGROUND

As an important epigenetic mark, 5-methylcytosine (5mC) methylation is involved in many DNA-dependent biological processes and plays a role during development and differentiation of multicellular organisms. However, there is still a lack of knowledge about the dynamic aspects and the roles of global 5mC methylation in wood formation in tree trunks. In this study, we not only scrutinized single-base resolution methylomes of primary stems (PS), transitional stems (TS), and secondary stems (SS) of Populus trichocarpa using a high-throughput bisulfite sequencing technique, but also analyzed the effects of 5mC methylation on the expression of genes involved in wood formation.

RESULTS

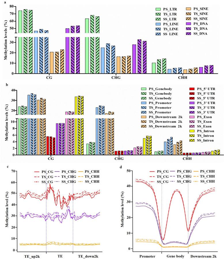
The overall average percentages of CG, CHG, and CHH methylation in poplar stems were ~ 53.6%, ~ 37.7%, and ~ 8.5%, respectively, and the differences of 5mC in genome-wide CG/CHG/CHH contexts among PS, TS, and SS were statistically significant (p < 0.05). The evident differences in CG, CHG, and CHH methylation contexts among 2 kb proximal promoters, gene bodies, and 2 kb downstream regions were observed among PS, TS, and SS. Further analysis revealed a perceptible global correlation between 5mC methylation levels of gene bodies and transcript levels but failed to reveal a correlation between 5mC methylation levels of proximal promoter regions and transcript levels. We identified 653 and 858 DMGs and 4978 and 4780 DEGs in PS vs TS and TS vs SS comparisons, respectively. Only 113 genes of 653 DMGs and 4978 DEGs, and 114 genes of 858 DMGs and 4780 DEG were common. Counterparts of some of these common genes in other species, including Arabidopsis thaliana, are known to be involved in secondary cell wall biosynthesis and hormone signaling. This indicates that methylation may directly modulate wood formation genes and indirectly attune hormone signaling genes, which in turn impact wood formation.

CONCLUSIONS

DNA methylation only marginally affects pathway genes or regulators involved in wood formation, suggesting that further studies of wood formation should lean towards the indirect effects of methylation. The information and data we provide here will be instrumental for understanding the roles of methylation in wood formation in tree species.

摘要

背景

作为一种重要的表观遗传标记,5-甲基胞嘧啶(5mC)甲基化参与许多依赖DNA的生物学过程,并在多细胞生物体的发育和分化过程中发挥作用。然而,关于树干木材形成过程中全局5mC甲基化的动态变化及其作用,我们仍知之甚少。在本研究中,我们不仅使用高通量亚硫酸氢盐测序技术仔细研究了毛果杨初级茎(PS)、过渡茎(TS)和次生茎(SS)的单碱基分辨率甲基化组,还分析了5mC甲基化对参与木材形成的基因表达的影响。

结果

杨树茎中CG、CHG和CHH甲基化的总体平均百分比分别约为53.6%、37.7%和8.5%,PS、TS和SS之间全基因组CG/CHG/CHH背景下5mC的差异具有统计学意义(p < 0.05)。在PS、TS和SS之间观察到2 kb近端启动子、基因体和2 kb下游区域的CG、CHG和CHH甲基化背景存在明显差异。进一步分析发现基因体的5mC甲基化水平与转录水平之间存在明显的全局相关性,但未发现近端启动子区域的5mC甲基化水平与转录水平之间存在相关性。在PS与TS以及TS与SS的比较中,我们分别鉴定出653个和858个差异甲基化基因(DMG)以及4978个和4780个差异表达基因(DEG)。653个DMG和4978个DEG中只有113个基因,858个DMG和4780个DEG中只有114个基因是共同的。这些共同基因在包括拟南芥在内的其他物种中的对应基因已知参与次生细胞壁生物合成和激素信号传导。这表明甲基化可能直接调节木材形成基因,并间接调节激素信号基因,进而影响木材形成。

结论

DNA甲基化仅对参与木材形成的途径基因或调节因子产生轻微影响,这表明对木材形成的进一步研究应倾向于甲基化的间接影响。我们在此提供的信息和数据将有助于理解甲基化在树种木材形成中的作用。

https://cdn.ncbi.nlm.nih.gov/pmc/blobs/cfaa/7372836/8fea5d333a09/12864_2020_6902_Fig8_HTML.jpg
https://cdn.ncbi.nlm.nih.gov/pmc/blobs/cfaa/7372836/b444370adb25/12864_2020_6902_Fig1_HTML.jpg
https://cdn.ncbi.nlm.nih.gov/pmc/blobs/cfaa/7372836/1b60a1c129cd/12864_2020_6902_Fig2_HTML.jpg
https://cdn.ncbi.nlm.nih.gov/pmc/blobs/cfaa/7372836/faa36c7ade8a/12864_2020_6902_Fig3_HTML.jpg
https://cdn.ncbi.nlm.nih.gov/pmc/blobs/cfaa/7372836/13a126fafe73/12864_2020_6902_Fig4_HTML.jpg
https://cdn.ncbi.nlm.nih.gov/pmc/blobs/cfaa/7372836/ea07633697fc/12864_2020_6902_Fig5_HTML.jpg
https://cdn.ncbi.nlm.nih.gov/pmc/blobs/cfaa/7372836/6469a95a0fa2/12864_2020_6902_Fig6_HTML.jpg
https://cdn.ncbi.nlm.nih.gov/pmc/blobs/cfaa/7372836/feb693c90a43/12864_2020_6902_Fig7_HTML.jpg
https://cdn.ncbi.nlm.nih.gov/pmc/blobs/cfaa/7372836/8fea5d333a09/12864_2020_6902_Fig8_HTML.jpg
https://cdn.ncbi.nlm.nih.gov/pmc/blobs/cfaa/7372836/b444370adb25/12864_2020_6902_Fig1_HTML.jpg
https://cdn.ncbi.nlm.nih.gov/pmc/blobs/cfaa/7372836/1b60a1c129cd/12864_2020_6902_Fig2_HTML.jpg
https://cdn.ncbi.nlm.nih.gov/pmc/blobs/cfaa/7372836/faa36c7ade8a/12864_2020_6902_Fig3_HTML.jpg
https://cdn.ncbi.nlm.nih.gov/pmc/blobs/cfaa/7372836/13a126fafe73/12864_2020_6902_Fig4_HTML.jpg
https://cdn.ncbi.nlm.nih.gov/pmc/blobs/cfaa/7372836/ea07633697fc/12864_2020_6902_Fig5_HTML.jpg
https://cdn.ncbi.nlm.nih.gov/pmc/blobs/cfaa/7372836/6469a95a0fa2/12864_2020_6902_Fig6_HTML.jpg
https://cdn.ncbi.nlm.nih.gov/pmc/blobs/cfaa/7372836/feb693c90a43/12864_2020_6902_Fig7_HTML.jpg
https://cdn.ncbi.nlm.nih.gov/pmc/blobs/cfaa/7372836/8fea5d333a09/12864_2020_6902_Fig8_HTML.jpg

相似文献

1
DNA methylation and its effects on gene expression during primary to secondary growth in poplar stems.杨树茎从初生生长到次生生长过程中的DNA甲基化及其对基因表达的影响。
BMC Genomics. 2020 Jul 20;21(1):498. doi: 10.1186/s12864-020-06902-6.
2
Transcriptome-wide identification and characterization of microRNAs in diverse phases of wood formation in Populus trichocarpa.转录组范围内鉴定和表征毛白杨木质部形成不同阶段的 microRNAs。
G3 (Bethesda). 2021 Aug 7;11(8). doi: 10.1093/g3journal/jkab195.
3
Methylation of microRNA genes and its effect on secondary xylem development of stem in poplar.miRNA 基因甲基化及其对杨树茎次生木质部发育的影响。
Plant Genome. 2024 Jun;17(2):e20446. doi: 10.1002/tpg2.20446. Epub 2024 Mar 25.
4
Methylome reorganization during in vitro dedifferentiation and regeneration of Populus trichocarpa.杨树体外去分化和再生过程中的甲基组重排。
BMC Plant Biol. 2013 Jun 25;13:92. doi: 10.1186/1471-2229-13-92.
5
Genome-wide characterization of aspartic protease (AP) gene family in Populus trichocarpa and identification of the potential PtAPs involved in wood formation.杨树天冬氨酸蛋白酶(AP)基因家族的全基因组特征分析及参与木材形成的潜在 PtAPs 的鉴定。
BMC Plant Biol. 2019 Jun 24;19(1):276. doi: 10.1186/s12870-019-1865-0.
6
Analysis of DNA methylation profiles during sheep skeletal muscle development using whole-genome bisulfite sequencing.利用全基因组亚硫酸氢盐测序分析绵羊骨骼肌发育过程中的 DNA 甲基化图谱。
BMC Genomics. 2020 Apr 29;21(1):327. doi: 10.1186/s12864-020-6751-5.
7
Identification and characterization of the Populus trichocarpa CLE family.毛果杨CLE家族的鉴定与特征分析
BMC Genomics. 2016 Mar 2;17:174. doi: 10.1186/s12864-016-2504-x.
8
Changes in DNA methylation pattern of apple long-term in vitro shoot culture and acclimatized plants.苹果长期离体培养和驯化植物的 DNA 甲基化模式变化。
J Plant Physiol. 2019 Aug;239:18-27. doi: 10.1016/j.jplph.2019.05.007. Epub 2019 May 23.
9
DNA Methylation Analysis of Growth Differences between Upright and Inverted Cuttings of .直立和倒插插条生长差异的 DNA 甲基化分析。
Int J Mol Sci. 2024 May 7;25(10):5096. doi: 10.3390/ijms25105096.
10
Poplar PdC3H17 and PdC3H18 are direct targets of PdMYB3 and PdMYB21, and positively regulate secondary wall formation in Arabidopsis and poplar.毛果杨PdC3H17和PdC3H18是PdMYB3和PdMYB21的直接靶标,并正向调控拟南芥和毛果杨中的次生壁形成。
New Phytol. 2014 Jul;203(2):520-534. doi: 10.1111/nph.12825. Epub 2014 May 2.

引用本文的文献

1
Single-Base Methylome Analysis of Sweet Cherry ( L.) on Dwarfing Rootstocks Reveals Epigenomic Differences Associated with Scion Dwarfing Conferred by Grafting.甜樱桃(L.)矮化砧木单碱基甲基组分析揭示了嫁接赋予接穗矮化的表型差异与表观遗传差异有关。
Int J Mol Sci. 2024 Oct 16;25(20):11100. doi: 10.3390/ijms252011100.
2
Transcriptional and Epigenetic Bioinformatic Analysis of Claudin-9 Regulation in Gastric Cancer.胃癌中Claudin-9调控的转录和表观遗传生物信息学分析
J Oncol. 2021 Dec 18;2021:5936905. doi: 10.1155/2021/5936905. eCollection 2021.
3
DNA methylation analysis reveals local changes in resistant and susceptible soybean lines in response to Phytophthora sansomeana.

本文引用的文献

1
Overexpression of PsnSuSy1, 2 genes enhances secondary cell wall thickening, vegetative growth, and mechanical strength in transgenic tobacco.PsnSuSy1、2 基因的过表达增强了转基因烟草的次生细胞壁加厚、营养生长和机械强度。
Plant Mol Biol. 2019 Jun;100(3):215-230. doi: 10.1007/s11103-019-00850-w. Epub 2019 May 4.
2
The landscape of transposable elements and satellite DNAs in the genome of a dioecious plant spinach ( L.).雌雄异株植物菠菜(L.)基因组中的转座元件和卫星DNA图谱
Mob DNA. 2019 Jan 18;10:3. doi: 10.1186/s13100-019-0147-6. eCollection 2019.
3
fastp: an ultra-fast all-in-one FASTQ preprocessor.
DNA 甲基化分析揭示了对大豆疫霉抗性和敏感性品系的局部变化。
G3 (Bethesda). 2024 Oct 7;14(10). doi: 10.1093/g3journal/jkae191.
4
Methylome-wide analysis in systemic microbial-induced experimental periodontal disease in mice with different susceptibility.不同易感性小鼠系统性微生物诱导实验性牙周病的全基因组甲基化分析
Front Cell Infect Microbiol. 2024 Jul 16;14:1369226. doi: 10.3389/fcimb.2024.1369226. eCollection 2024.
5
Increased DNA methylation contributes to the early ripening of pear fruits during domestication and improvement.在梨的驯化和改良过程中,DNA 甲基化的增加有助于果实的早期成熟。
Genome Biol. 2024 Apr 5;25(1):87. doi: 10.1186/s13059-024-03220-y.
6
Allele-specific DNA methylation and gene expression during shoot organogenesis in tissue culture of hybrid poplar.杂种杨树组织培养中茎器官发生过程中的等位基因特异性DNA甲基化和基因表达
Hortic Res. 2024 Jan 24;11(3):uhae027. doi: 10.1093/hr/uhae027. eCollection 2024 Mar.
7
Deciphering the intricate hierarchical gene regulatory network: unraveling multi-level regulation and modifications driving secondary cell wall formation.解析复杂的层次基因调控网络:揭示驱动次生细胞壁形成的多层次调控与修饰
Hortic Res. 2023 Dec 19;11(2):uhad281. doi: 10.1093/hr/uhad281. eCollection 2024 Feb.
8
Revealing the transitory and local effect of zebularine on development and on proteome dynamics of .揭示zebularine对……的发育和蛋白质组动力学的短暂和局部影响。 你提供的原文似乎不完整,“of”后面缺少具体内容。
Front Plant Sci. 2024 Jan 17;14:1304327. doi: 10.3389/fpls.2023.1304327. eCollection 2023.
9
Transgressive and parental dominant gene expression and cytosine methylation during seed development in Brassica napus hybrids.在甘蓝型油菜杂种种子发育过程中,基因表达和胞嘧啶甲基化具有越轨和母体优势。
Theor Appl Genet. 2023 Apr 18;136(5):113. doi: 10.1007/s00122-023-04345-7.
10
The methylation landscape of giga-genome and the epigenetic timer of age in Chinese pine.中国松树的超大基因组甲基化景观和年龄的表观遗传计时器。
Nat Commun. 2023 Apr 7;14(1):1947. doi: 10.1038/s41467-023-37684-6.
fastp:一个超快速的一体化 FASTQ 预处理程序。
Bioinformatics. 2018 Sep 1;34(17):i884-i890. doi: 10.1093/bioinformatics/bty560.
4
Winter-dormant shoot apical meristem in poplar trees shows environmental epigenetic memory.杨树冬季休眠芽顶端分生组织表现出环境表观遗传记忆。
J Exp Bot. 2018 Sep 14;69(20):4821-4837. doi: 10.1093/jxb/ery271.
5
Dynamic DNA Methylation in Plant Growth and Development.植物生长发育中的动态 DNA 甲基化。
Int J Mol Sci. 2018 Jul 23;19(7):2144. doi: 10.3390/ijms19072144.
6
Transcript Profiling Identifies NAC-Domain Genes Involved in Regulating Wall Ingrowth Deposition in Phloem Parenchyma Transfer Cells of .转录谱分析鉴定参与调控[具体植物名称]韧皮薄壁转移细胞中壁内突沉积的NAC结构域基因 。 (原文中“of.”后缺少具体植物名称)
Front Plant Sci. 2018 Mar 15;9:341. doi: 10.3389/fpls.2018.00341. eCollection 2018.
7
Genome-wide analysis of day/night DNA methylation differences in Populus nigra.黑杨昼夜DNA甲基化差异的全基因组分析。
PLoS One. 2018 Jan 2;13(1):e0190299. doi: 10.1371/journal.pone.0190299. eCollection 2018.
8
Changes in the epigenome and transcriptome of the poplar shoot apical meristem in response to water availability affect preferentially hormone pathways.杨树顶芽分生组织对水分可利用性的反应中表观基因组和转录组的变化优先影响激素途径。
J Exp Bot. 2018 Jan 23;69(3):537-551. doi: 10.1093/jxb/erx409.
9
Single-base methylome analysis reveals dynamic epigenomic differences associated with water deficit in apple.单碱基甲基组分析揭示了与苹果水分亏缺相关的动态表观基因组差异。
Plant Biotechnol J. 2018 Feb;16(2):672-687. doi: 10.1111/pbi.12820. Epub 2017 Sep 22.
10
High-quality de novo assembly of the apple genome and methylome dynamics of early fruit development.高质量的苹果基因组从头组装和早期果实发育的甲基组动态。
Nat Genet. 2017 Jul;49(7):1099-1106. doi: 10.1038/ng.3886. Epub 2017 Jun 5.