• 文献检索
  • 文档翻译
  • 深度研究
  • 学术资讯
  • Suppr Zotero 插件Zotero 插件
  • 邀请有礼
  • 套餐&价格
  • 历史记录
应用&插件
Suppr Zotero 插件Zotero 插件浏览器插件Mac 客户端Windows 客户端微信小程序
定价
高级版会员购买积分包购买API积分包
服务
文献检索文档翻译深度研究API 文档MCP 服务
关于我们
关于 Suppr公司介绍联系我们用户协议隐私条款
关注我们

Suppr 超能文献

核心技术专利:CN118964589B侵权必究
粤ICP备2023148730 号-1Suppr @ 2026

文献检索

告别复杂PubMed语法,用中文像聊天一样搜索,搜遍4000万医学文献。AI智能推荐,让科研检索更轻松。

立即免费搜索

文件翻译

保留排版,准确专业,支持PDF/Word/PPT等文件格式,支持 12+语言互译。

免费翻译文档

深度研究

AI帮你快速写综述,25分钟生成高质量综述,智能提取关键信息,辅助科研写作。

立即免费体验

Nanog 通过干扰 TCF 因子来保护早期胚胎发育免受母体 β-catenin 活性的全面激活。

Nanog safeguards early embryogenesis against global activation of maternal β-catenin activity by interfering with TCF factors.

机构信息

State Key Laboratory of Freshwater Ecology and Biotechnology, Institute of Hydrobiology, Innovation Academy for Seed Design, Chinese Academy of Sciences, Wuhan, China.

College of Advanced Agricultural Sciences, University of Chinese Academy of Sciences, Beijing, China.

出版信息

PLoS Biol. 2020 Jul 23;18(7):e3000561. doi: 10.1371/journal.pbio.3000561. eCollection 2020 Jul.

DOI:10.1371/journal.pbio.3000561
PMID:32702011
原文链接:https://pmc.ncbi.nlm.nih.gov/articles/PMC7402524/
Abstract

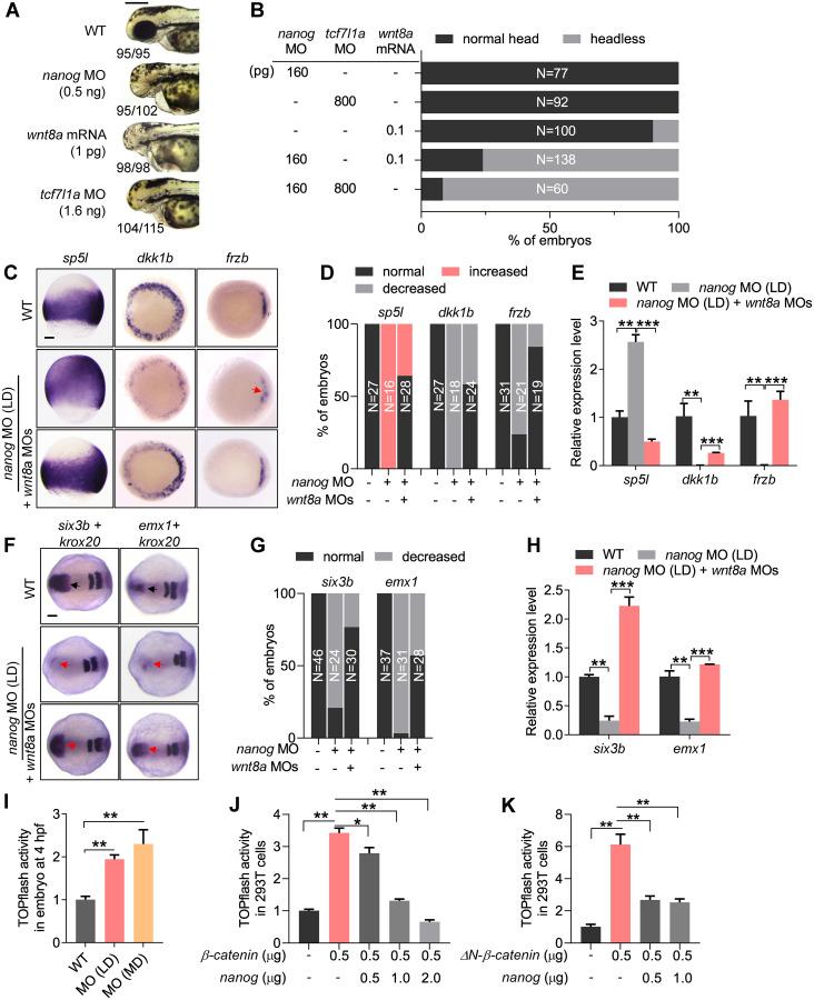
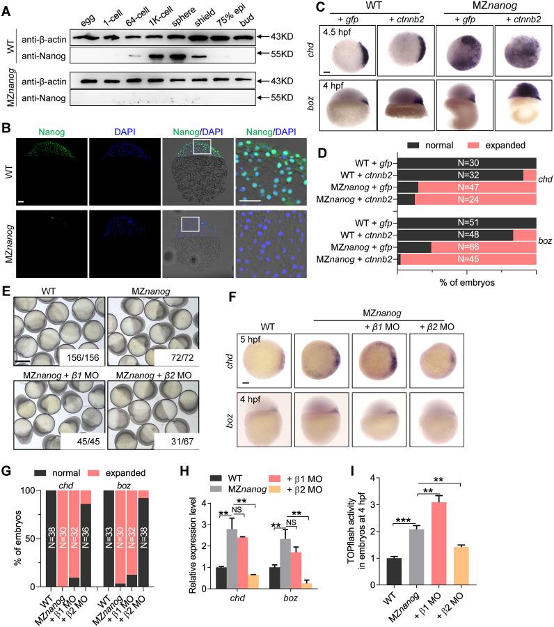
Maternal β-catenin activity is essential and critical for dorsal induction and its dorsal activation has been thoroughly studied. However, how the maternal β-catenin activity is suppressed in the nondorsal cells remains poorly understood. Nanog is known to play a central role for maintenance of the pluripotency and maternal -zygotic transition (MZT). Here, we reveal a novel role of Nanog as a strong repressor of maternal β-catenin signaling to safeguard the embryo against hyperactivation of maternal β-catenin activity and hyperdorsalization. In zebrafish, knockdown of nanog at different levels led to either posteriorization or dorsalization, mimicking zygotic or maternal activation of Wnt/β-catenin activities, and the maternal zygotic mutant of nanog (MZnanog) showed strong activation of maternal β-catenin activity and hyperdorsalization. Although a constitutive activator-type Nanog (Vp16-Nanog, lacking the N terminal) perfectly rescued the MZT defects of MZnanog, it did not rescue the phenotypes resulting from β-catenin signaling activation. Mechanistically, the N terminal of Nanog directly interacts with T-cell factor (TCF) and interferes with the binding of β-catenin to TCF, thereby attenuating the transcriptional activity of β-catenin. Therefore, our study establishes a novel role for Nanog in repressing maternal β-catenin activity and demonstrates a transcriptional switch between β-catenin/TCF and Nanog/TCF complexes, which safeguards the embryo from global activation of maternal β-catenin activity.

摘要

母源β-连环蛋白活性对于背侧诱导是必需且关键的,其背侧激活已被深入研究。然而,母源β-连环蛋白活性在非背侧细胞中是如何被抑制的仍知之甚少。Nanog 已知在维持多能性和母源-合子过渡(MZT)中发挥核心作用。在这里,我们揭示了 Nanog 的一个新角色,即作为母源β-连环蛋白信号的强烈抑制剂,以保护胚胎免受母源β-连环蛋白活性的过度激活和过度背侧化。在斑马鱼中,nanog 在不同水平的敲低导致后部化或背侧化,模拟合子或母源 Wnt/β-连环蛋白活性的激活,而 nanog 的母源合子突变体(MZnanog)显示出母源β-连环蛋白活性的强烈激活和过度背侧化。尽管组成型激活型 Nanog(缺乏 N 端的 Vp16-Nanog)可以完全挽救 MZnanog 的 MZT 缺陷,但它不能挽救由β-连环蛋白信号激活引起的表型。从机制上讲,Nanog 的 N 端直接与 T 细胞因子(TCF)相互作用,并干扰β-连环蛋白与 TCF 的结合,从而减弱β-连环蛋白的转录活性。因此,我们的研究确立了 Nanog 在抑制母源β-连环蛋白活性中的新作用,并证明了β-连环蛋白/TCF 和 Nanog/TCF 复合物之间的转录开关,从而保护胚胎免受母源β-连环蛋白活性的全局激活。

https://cdn.ncbi.nlm.nih.gov/pmc/blobs/b6d5/7402524/9d288e304865/pbio.3000561.g008.jpg
https://cdn.ncbi.nlm.nih.gov/pmc/blobs/b6d5/7402524/a4fa10600e19/pbio.3000561.g001.jpg
https://cdn.ncbi.nlm.nih.gov/pmc/blobs/b6d5/7402524/638d7448be38/pbio.3000561.g002.jpg
https://cdn.ncbi.nlm.nih.gov/pmc/blobs/b6d5/7402524/6dfa90cdb842/pbio.3000561.g003.jpg
https://cdn.ncbi.nlm.nih.gov/pmc/blobs/b6d5/7402524/175817993706/pbio.3000561.g004.jpg
https://cdn.ncbi.nlm.nih.gov/pmc/blobs/b6d5/7402524/a2152e26c32f/pbio.3000561.g005.jpg
https://cdn.ncbi.nlm.nih.gov/pmc/blobs/b6d5/7402524/65f0f2759e23/pbio.3000561.g006.jpg
https://cdn.ncbi.nlm.nih.gov/pmc/blobs/b6d5/7402524/18d13d7e0c9f/pbio.3000561.g007.jpg
https://cdn.ncbi.nlm.nih.gov/pmc/blobs/b6d5/7402524/9d288e304865/pbio.3000561.g008.jpg
https://cdn.ncbi.nlm.nih.gov/pmc/blobs/b6d5/7402524/a4fa10600e19/pbio.3000561.g001.jpg
https://cdn.ncbi.nlm.nih.gov/pmc/blobs/b6d5/7402524/638d7448be38/pbio.3000561.g002.jpg
https://cdn.ncbi.nlm.nih.gov/pmc/blobs/b6d5/7402524/6dfa90cdb842/pbio.3000561.g003.jpg
https://cdn.ncbi.nlm.nih.gov/pmc/blobs/b6d5/7402524/175817993706/pbio.3000561.g004.jpg
https://cdn.ncbi.nlm.nih.gov/pmc/blobs/b6d5/7402524/a2152e26c32f/pbio.3000561.g005.jpg
https://cdn.ncbi.nlm.nih.gov/pmc/blobs/b6d5/7402524/65f0f2759e23/pbio.3000561.g006.jpg
https://cdn.ncbi.nlm.nih.gov/pmc/blobs/b6d5/7402524/18d13d7e0c9f/pbio.3000561.g007.jpg
https://cdn.ncbi.nlm.nih.gov/pmc/blobs/b6d5/7402524/9d288e304865/pbio.3000561.g008.jpg

相似文献

1
Nanog safeguards early embryogenesis against global activation of maternal β-catenin activity by interfering with TCF factors.Nanog 通过干扰 TCF 因子来保护早期胚胎发育免受母体 β-catenin 活性的全面激活。
PLoS Biol. 2020 Jul 23;18(7):e3000561. doi: 10.1371/journal.pbio.3000561. eCollection 2020 Jul.
2
Glutathione peroxidase 4 inhibits Wnt/β-catenin signaling and regulates dorsal organizer formation in zebrafish embryos.谷胱甘肽过氧化物酶4抑制Wnt/β-连环蛋白信号通路并调节斑马鱼胚胎中背侧组织者的形成。
Development. 2017 May 1;144(9):1687-1697. doi: 10.1242/dev.144261. Epub 2017 Mar 16.
3
Maternal Nanog is required for zebrafish embryo architecture and for cell viability during gastrulation.斑马鱼胚胎的结构以及原肠胚形成过程中的细胞活力需要母体Nanog。
Development. 2018 Jan 9;145(1):dev155366. doi: 10.1242/dev.155366.
4
Lef/Tcf-dependent Wnt/beta-catenin signaling during Xenopus axis specification.非洲爪蟾体轴特化过程中依赖Lef/Tcf的Wnt/β-连环蛋白信号传导
FEBS Lett. 2003 Jul 17;547(1-3):1-6. doi: 10.1016/s0014-5793(03)00639-2.
5
The primary role of zebrafish is in extra-embryonic tissue.斑马鱼的主要作用是在胚胎外组织中。
Development. 2018 Jan 9;145(1):dev147793. doi: 10.1242/dev.147793.
6
Vegetally localised Vrtn functions as a novel repressor to modulate transcription during dorsoventral patterning in zebrafish.植物性定位的Vrtn作为一种新型阻遏物,在斑马鱼背腹模式形成过程中调节转录。
Development. 2017 Sep 15;144(18):3361-3374. doi: 10.1242/dev.152553.
7
Maternal Ybx1 safeguards zebrafish oocyte maturation and maternal-to-zygotic transition by repressing global translation.Ybx1 蛋白通过抑制整体翻译水平来保障斑马鱼卵母细胞成熟和母源到合子的转变。
Development. 2018 Oct 2;145(19):dev166587. doi: 10.1242/dev.166587.
8
Nanog, Pou5f1 and SoxB1 activate zygotic gene expression during the maternal-to-zygotic transition.Nanog、Pou5f1 和 SoxB1 在母源至合子的过渡期间激活合子基因表达。
Nature. 2013 Nov 21;503(7476):360-4. doi: 10.1038/nature12632. Epub 2013 Sep 22.
9
The guanine nucleotide exchange factor Net1 facilitates the specification of dorsal cell fates in zebrafish embryos by promoting maternal β-catenin activation.鸟嘌呤核苷酸交换因子Net1通过促进母体β-连环蛋白的激活,促进斑马鱼胚胎背侧细胞命运的特化。
Cell Res. 2017 Feb;27(2):202-225. doi: 10.1038/cr.2016.141. Epub 2016 Dec 2.
10
Maternally controlled (beta)-catenin-mediated signaling is required for organizer formation in the zebrafish.母源控制的β-连环蛋白介导的信号传导是斑马鱼中组织者形成所必需的。
Development. 2000 Sep;127(18):3899-911. doi: 10.1242/dev.127.18.3899.

引用本文的文献

1
Research progress of nanog gene in fish.鱼类中 Nanog 基因的研究进展。
Mol Genet Genomics. 2024 Sep 24;299(1):88. doi: 10.1007/s00438-024-02182-x.
2
Canonical and Non-Canonical Wnt Signaling Generates Molecular and Cellular Asymmetries to Establish Embryonic Axes.经典和非经典Wnt信号传导产生分子和细胞不对称性以建立胚胎轴。
J Dev Biol. 2024 Aug 2;12(3):20. doi: 10.3390/jdb12030020.
3
Quantitative proteomics reveals the dynamic proteome landscape of zebrafish embryos during the maternal-to-zygotic transition.定量蛋白质组学揭示了斑马鱼胚胎从母型向合子型转变过程中的动态蛋白质组图谱。

本文引用的文献

1
Zebrafish cyp11c1 Knockout Reveals the Roles of 11-ketotestosterone and Cortisol in Sexual Development and Reproduction.斑马鱼 cyp11c1 基因敲除揭示 11-酮睾酮和皮质醇在性发育和生殖中的作用。
Endocrinology. 2020 Jun 1;161(6). doi: 10.1210/endocr/bqaa048.
2
Efficient generation of zebrafish maternal-zygotic mutants through transplantation of ectopically induced and Cas9/gRNA targeted primordial germ cells.通过异位诱导和 Cas9/gRNA 靶向原始生殖细胞的移植,高效生成斑马鱼母源-合子突变体。
J Genet Genomics. 2020 Jan 20;47(1):37-47. doi: 10.1016/j.jgg.2019.12.004. Epub 2020 Jan 29.
3
Chromatin accessibility established by Pou5f3, Sox19b and Nanog primes genes for activity during zebrafish genome activation.
iScience. 2024 May 8;27(6):109944. doi: 10.1016/j.isci.2024.109944. eCollection 2024 Jun 21.
4
Endogenous biosynthesis of docosahexaenoic acid (DHA) regulates fish oocyte maturation by promoting pregnenolone production.二十二碳六烯酸(DHA)的内源性生物合成通过促进孕烯醇酮的产生来调节鱼类卵母细胞的成熟。
Zool Res. 2024 Jan 18;45(1):176-188. doi: 10.24272/j.issn.2095-8137.2023.032.
5
Induced formation of primordial germ cells from zebrafish blastomeres by germplasm factors.由种质因素诱导斑马鱼胚胎分裂球形成原始生殖细胞。
Nat Commun. 2023 Dec 14;14(1):7918. doi: 10.1038/s41467-023-43587-3.
6
Vertebrate Cell Differentiation, Evolution, and Diseases: The Vertebrate-Specific Developmental Potential Guardians / and / Enter the Stage.脊椎动物细胞分化、进化与疾病:脊椎动物特异性发育潜能守护者/登场。
Cells. 2022 Jul 26;11(15):2299. doi: 10.3390/cells11152299.
7
Identification of key genes involved in recovery from spinal cord injury in adult zebrafish.成年斑马鱼脊髓损伤恢复过程中关键基因的鉴定
Neural Regen Res. 2022 Jun;17(6):1334-1342. doi: 10.4103/1673-5374.327360.
8
Rapid generation of maternal mutants via oocyte transgenic expression of CRISPR-Cas9 and sgRNAs in zebrafish.通过 CRISPR-Cas9 和 sgRNA 在斑马鱼卵母细胞中转基因表达快速产生母体突变。
Sci Adv. 2021 Aug 6;7(32). doi: 10.1126/sciadv.abg4243. Print 2021 Aug.
Pou5f3、 Sox19b 和 Nanog 建立的染色质可及性为斑马鱼基因组激活过程中基因的活性做好了准备。
PLoS Genet. 2020 Jan 15;16(1):e1008546. doi: 10.1371/journal.pgen.1008546. eCollection 2020 Jan.
4
Marcksb plays a key role in the secretory pathway of zebrafish Bmp2b.Marcksb 在斑马鱼 Bmp2b 的分泌途径中发挥着关键作用。
PLoS Genet. 2019 Sep 23;15(9):e1008306. doi: 10.1371/journal.pgen.1008306. eCollection 2019 Sep.
5
Abundance of Early Embryonic Primordial Germ Cells Promotes Zebrafish Female Differentiation as Revealed by Lifetime Labeling of Germline.生殖细胞系终生标记揭示早期胚胎原始生殖细胞的丰度促进了斑马鱼的雌性分化。
Mar Biotechnol (NY). 2019 Apr;21(2):217-228. doi: 10.1007/s10126-019-09874-1. Epub 2019 Jan 22.
6
Maternal Huluwa dictates the embryonic body axis through β-catenin in vertebrates.母体 Huluwa 通过β-连环蛋白在脊椎动物中决定胚胎体轴。
Science. 2018 Nov 23;362(6417). doi: 10.1126/science.aat1045.
7
The Lysine Demethylase dKDM2 Is Non-essential for Viability, but Regulates Circadian Rhythms in .赖氨酸去甲基化酶dKDM2对生存力并非必需,但可调节……中的昼夜节律。
Front Genet. 2018 Sep 4;9:354. doi: 10.3389/fgene.2018.00354. eCollection 2018.
8
Mutational analysis of dishevelled genes in zebrafish reveals distinct functions in embryonic patterning and gastrulation cell movements.突变分析在斑马鱼中的盘基网柄菌基因揭示了胚胎模式形成和原肠胚细胞运动中的独特功能。
PLoS Genet. 2018 Aug 6;14(8):e1007551. doi: 10.1371/journal.pgen.1007551. eCollection 2018 Aug.
9
Roles of maternal wnt8a transcripts in axis formation in zebrafish.母体wnt8a转录本在斑马鱼轴形成中的作用。
Dev Biol. 2018 Feb 1;434(1):96-107. doi: 10.1016/j.ydbio.2017.11.016. Epub 2017 Dec 5.
10
The primary role of zebrafish is in extra-embryonic tissue.斑马鱼的主要作用是在胚胎外组织中。
Development. 2018 Jan 9;145(1):dev147793. doi: 10.1242/dev.147793.