Division of Applied Life Sciences, Graduate School of Life and Environmental Sciences, Osaka Prefecture University, Sakai, Osaka 599-8531, Japan.
Daicel Corporation, Konan, Minato-ku, Tokyo 108-0075, Japan.
Nutrients. 2020 Jul 22;12(8):2180. doi: 10.3390/nu12082180.
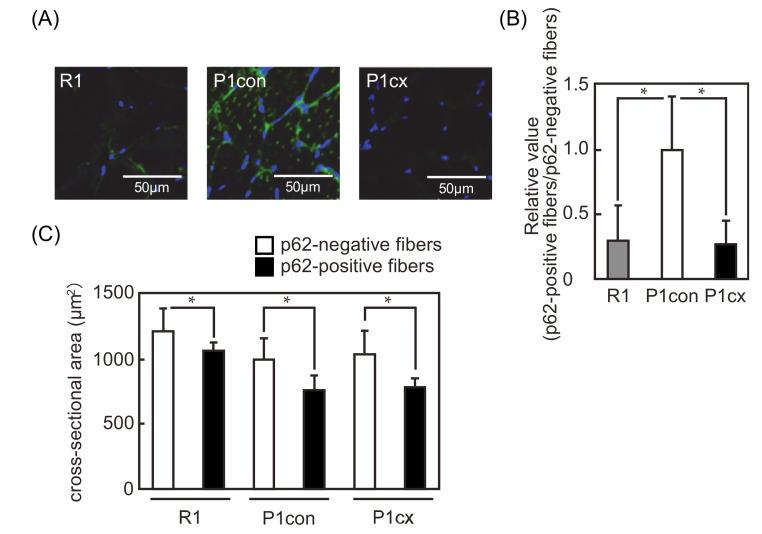
We investigated the effects of β-cryptoxanthin on skeletal muscle atrophy in senescence-accelerated mouse-prone 1 (SAMP1) mice. For 15 weeks, SAMP1 mice were intragastrically administered vehicle or β-cryptoxanthin. At 35 weeks of age, the skeletal muscle mass in SAMP1 mice was reduced compared with that in control senescence-accelerated mouse-resistant 1 (SAMR1) mice. β-cryptoxanthin increased muscle mass with an increase in the size of muscle fibers in the soleus muscle of SAMP1 mice. The expressions of autophagy-related factors such as beclin-1, p62, LC3-I, and LC3-II were increased in the soleus muscle of SAMP1 mice; however, β-cryptoxanthin administration inhibited this increase. Unlike in SAMR1 mice, p62 was punctately distributed throughout the cytosol in the soleus muscle fibers of SAMP1 mice; however, β-cryptoxanthin inhibited this punctate distribution. The cross-sectional area of p62-positive fiber was smaller than that of p62-negative fiber, and the ratio of p62-positive fibers to p62-negative fibers was increased in SAMP1 mice. β-cryptoxanthin decreased this ratio in SAMP1 mice. Furthermore, β-cryptoxanthin decreased the autophagy-related factor expression in murine C2C12 myotube. The autophagy inhibitor bafilomycin A1, but not the proteasome inhibitor MG132, inhibited the β-cryptoxanthin-induced decrease in p62 and LC3-II expressions. These results indicate that β-cryptoxanthin inhibits the p62 accumulation in fibers and improves muscle atrophy in the soleus muscle of SAMP1 mice.
我们研究了β-隐黄质对快速老化小鼠(SAMP1)骨骼肌萎缩的影响。SAMP1 小鼠连续 15 周经胃给予 vehicle 或β-隐黄质。与对照的抗老化加速敏感 1 型(SAMR1)小鼠相比,35 周龄的 SAMP1 小鼠骨骼肌质量减少。β-隐黄质增加了 SAMP1 小鼠比目鱼肌的肌肉质量,同时增加了肌纤维的大小。自噬相关因子如 beclin-1、p62、LC3-I 和 LC3-II 的表达在 SAMP1 小鼠的比目鱼肌中增加;然而,β-隐黄质抑制了这种增加。与 SAMR1 小鼠不同,p62 在 SAMP1 小鼠比目鱼肌纤维的细胞质中呈点状分布;然而,β-隐黄质抑制了这种点状分布。p62 阳性纤维的横截面积小于 p62 阴性纤维,并且 SAMP1 小鼠中 p62 阳性纤维与 p62 阴性纤维的比例增加。β-隐黄质降低了 SAMP1 小鼠中的这种比例。此外,β-隐黄质降低了鼠 C2C12 肌管中的自噬相关因子表达。自噬抑制剂巴弗洛霉素 A1,但不是蛋白酶体抑制剂 MG132,抑制了β-隐黄质诱导的 p62 和 LC3-II 表达减少。这些结果表明,β-隐黄质抑制纤维中 p62 的积累并改善 SAMP1 小鼠比目鱼肌的肌肉萎缩。