Department of Precision Medicine, Università degli Studi della Campania "Luigi Vanvitelli", Via L. De Crecchio 7, 80138 Naples, Italy.
Cell Biology and Biotherapy Unit, Istituto Nazionale Tumori-IRCCS-Fondazione G. Pascale, 80131 Napoli, Italy.
Nutrients. 2020 Aug 1;12(8):2317. doi: 10.3390/nu12082317.
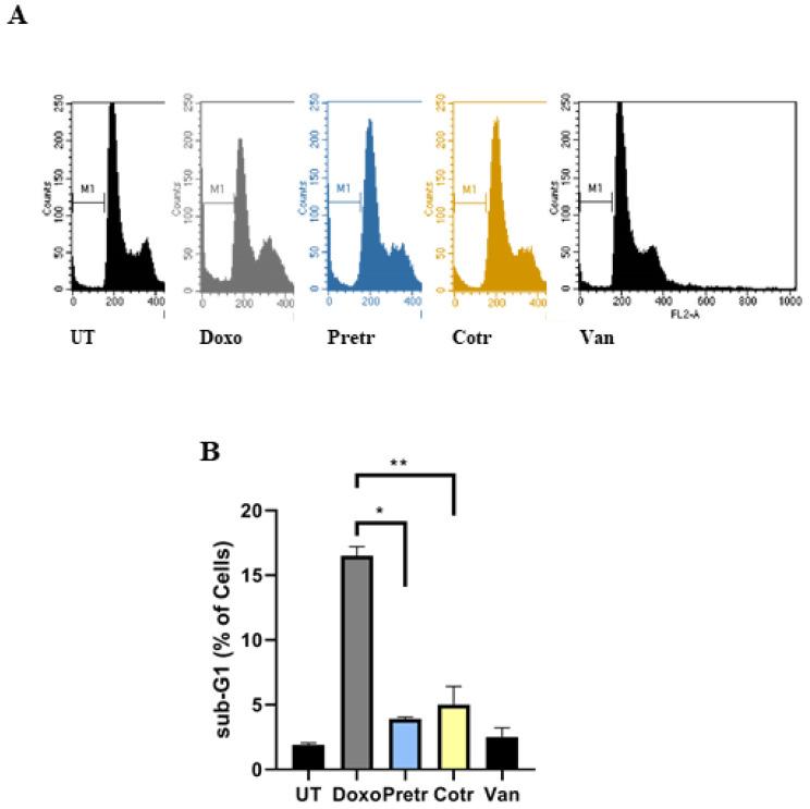
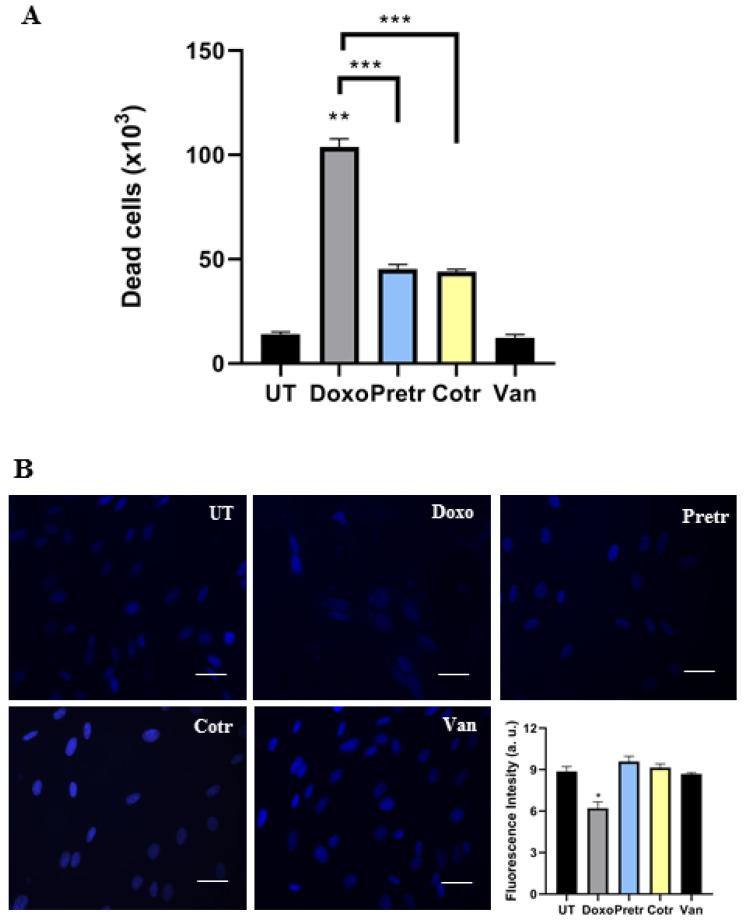
Doxorubicin (doxo) is an effective anticancer compound in several tumor types. However, as a consequence of oxidative stress induction and ROS overproduction, its high cardiotoxicity demands urgent attention. Vanillin possesses antioxidant, antiproliferative, antidepressant and anti-glycating properties. Therefore, we investigated the potential vanillin protective effects against doxo-induced cardiotoxicity in H9c2 cells. Using multiparametric approach, we demonstrated that vanillin restored both cell viability and damage in response to doxo exposure. Contextually, vanillin decreased sub-G1 appearance and caspase-3 and PARP1 activation, reducing the doxo-related apoptosis induction. From a mechanistic point of view, vanillin hindered doxo-induced ROS accumulation and impaired the ERK phosphorylation. Notably, besides the cardioprotective effects, vanillin did not counteract the doxo effectiveness in osteosarcoma cells. Taken together, our results suggest that vanillin ameliorates doxo-induced toxicity in H9c2 cells, opening new avenues for developing alternative therapeutic approaches to prevent the anthracycline-related cardiotoxicity and to improve the long-term outcome of antineoplastic treatment.
阿霉素(doxo)是多种肿瘤类型中有效的抗癌化合物。然而,由于氧化应激的诱导和 ROS 的过度产生,其高心脏毒性需要引起紧急关注。香草醛具有抗氧化、抗增殖、抗抑郁和抗糖化作用。因此,我们研究了香草醛对 H9c2 细胞中阿霉素诱导的心脏毒性的潜在保护作用。通过多参数方法,我们证明香草醛恢复了细胞活力和对阿霉素暴露的损伤。相应地,香草醛减少了 sub-G1 的出现和 caspase-3 和 PARP1 的激活,从而减少了阿霉素相关的细胞凋亡诱导。从机制的角度来看,香草醛抑制了阿霉素诱导的 ROS 积累,并损害了 ERK 的磷酸化。值得注意的是,香草醛除了具有心脏保护作用外,并没有抵消阿霉素对骨肉瘤细胞的有效性。总之,我们的结果表明,香草醛改善了 H9c2 细胞中阿霉素诱导的毒性,为开发预防蒽环类相关心脏毒性和改善抗肿瘤治疗的长期效果的替代治疗方法开辟了新途径。