• 文献检索
  • 文档翻译
  • 深度研究
  • 学术资讯
  • Suppr Zotero 插件Zotero 插件
  • 邀请有礼
  • 套餐&价格
  • 历史记录
应用&插件
Suppr Zotero 插件Zotero 插件浏览器插件Mac 客户端Windows 客户端微信小程序
定价
高级版会员购买积分包购买API积分包
服务
文献检索文档翻译深度研究API 文档MCP 服务
关于我们
关于 Suppr公司介绍联系我们用户协议隐私条款
关注我们

Suppr 超能文献

核心技术专利:CN118964589B侵权必究
粤ICP备2023148730 号-1Suppr @ 2026

文献检索

告别复杂PubMed语法,用中文像聊天一样搜索,搜遍4000万医学文献。AI智能推荐,让科研检索更轻松。

立即免费搜索

文件翻译

保留排版,准确专业,支持PDF/Word/PPT等文件格式,支持 12+语言互译。

免费翻译文档

深度研究

AI帮你快速写综述,25分钟生成高质量综述,智能提取关键信息,辅助科研写作。

立即免费体验

经照射的间充质干细胞通过Wnt/β-连环蛋白信号通路支持肝癌干细胞干性的维持。

Irradiated mesenchymal stem cells support stemness maintenance of hepatocellular carcinoma stem cells through Wnt/β-catenin signaling pathway.

作者信息

Hou Jing, Zhao Naping, Zhu Pengxi, Chang Jun, Du Yan, Shen Wei

机构信息

GCP Office, Xinhua Hospital Affiliated to Shanghai Jiaotong University School of Medicine, 1665 Kongjiang Road, Shanghai, 200092 People's Republic of China.

Department of Pharmacy, Changhai Hospital, Naval Military Medical University, 168 Changhai Road, Shanghai, 200433 China.

出版信息

Cell Biosci. 2020 Aug 3;10:93. doi: 10.1186/s13578-020-00449-5. eCollection 2020.

DOI:10.1186/s13578-020-00449-5
PMID:32774840
原文链接:https://pmc.ncbi.nlm.nih.gov/articles/PMC7398068/
Abstract

BACKGROUND

Cancer stem cells are the main reason of relapse, metastasis and resistance to anti-cancer therapies of Hepatocellular carcinoma (HCC). Mesenchymal stem cells (MSCs) are an important part of the tumor microenvironment. MSCs have been demonstrated to be involved in drug resistance in tumor. How MSCs contribute to radiotherapy resistance of HCC is still indistinct.

METHODS

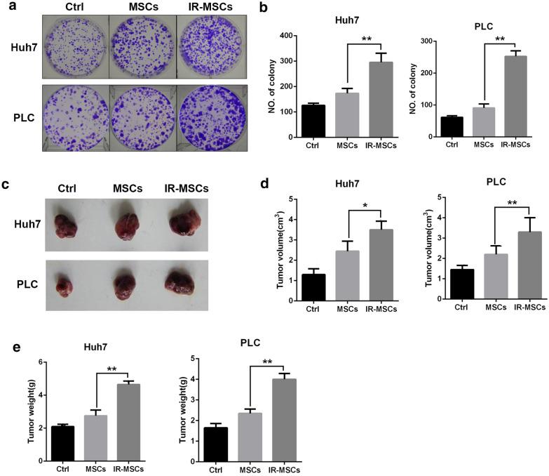
Flow cytometry analysis was performed to isolate CD133+ cells from HCC cell lines Huh7 and PLC. The stemness of Huh7-CD133 and PLC-CD133 those were co-cultured with IR-MSCs were investigated by Colony formation assay. Tumor formation in nude mice was used to explore the tumorigenicity of CD133+ cancer cells. The activating Wnt/β-catenin signaling pathway in CSCs were also detected by RT-PCR and Western blotting.

RESULTS

We report that irradiated MSCs (IR-MSCs) could increase the ratio of CD133 cells in hepatocellular carcinoma cells. IR-MSCs could promote stemness maintenance of HCC stem cells. After co-cultured with IR-MSCs, liver cancer stem cells (CSCs) presented increased colony formation ability and tumor formation ability. We also found IR-MSCs promoted Wnt expression of CSCs. Reverse suppression experiment showed that when Wnt inhibitor was added into the culture medium, the effect of IR-MSCs on stemness maintenance was counteracted.

CONCLUSIONS

These data showed that IR-MSCs could support stemness maintenance of CSCs by activating Wnt/β-catenin signaling pathway.

摘要

背景

癌症干细胞是肝细胞癌(HCC)复发、转移及对抗癌治疗产生耐药性的主要原因。间充质干细胞(MSCs)是肿瘤微环境的重要组成部分。已证实MSCs参与肿瘤的耐药过程。然而,MSCs如何导致HCC放疗抵抗仍不清楚。

方法

采用流式细胞术分析从肝癌细胞系Huh7和PLC中分离CD133+细胞。通过集落形成试验研究与照射后的MSCs(IR-MSCs)共培养的Huh7-CD133和PLC-CD133的干性。利用裸鼠体内肿瘤形成实验探究CD133+癌细胞的致瘤性。还通过逆转录聚合酶链反应(RT-PCR)和蛋白质免疫印迹法检测癌症干细胞中Wnt/β-连环蛋白信号通路的激活情况。

结果

我们发现照射后的MSCs(IR-MSCs)可增加肝癌细胞中CD133细胞的比例。IR-MSCs可促进肝癌干细胞干性的维持。与IR-MSCs共培养后,肝癌干细胞(CSCs)的集落形成能力和肿瘤形成能力增强。我们还发现IR-MSCs可促进CSCs中Wnt的表达。反向抑制实验表明,当向培养基中加入Wnt抑制剂时,IR-MSCs对干性维持的作用被抵消。

结论

这些数据表明,IR-MSCs可通过激活Wnt/β-连环蛋白信号通路来支持CSCs干性的维持。

https://cdn.ncbi.nlm.nih.gov/pmc/blobs/7774/7398068/ed160fb11ca0/13578_2020_449_Fig4_HTML.jpg
https://cdn.ncbi.nlm.nih.gov/pmc/blobs/7774/7398068/7cbb10c2e556/13578_2020_449_Fig1_HTML.jpg
https://cdn.ncbi.nlm.nih.gov/pmc/blobs/7774/7398068/cf0bd6681058/13578_2020_449_Fig2_HTML.jpg
https://cdn.ncbi.nlm.nih.gov/pmc/blobs/7774/7398068/1a28a6e13f31/13578_2020_449_Fig3_HTML.jpg
https://cdn.ncbi.nlm.nih.gov/pmc/blobs/7774/7398068/ed160fb11ca0/13578_2020_449_Fig4_HTML.jpg
https://cdn.ncbi.nlm.nih.gov/pmc/blobs/7774/7398068/7cbb10c2e556/13578_2020_449_Fig1_HTML.jpg
https://cdn.ncbi.nlm.nih.gov/pmc/blobs/7774/7398068/cf0bd6681058/13578_2020_449_Fig2_HTML.jpg
https://cdn.ncbi.nlm.nih.gov/pmc/blobs/7774/7398068/1a28a6e13f31/13578_2020_449_Fig3_HTML.jpg
https://cdn.ncbi.nlm.nih.gov/pmc/blobs/7774/7398068/ed160fb11ca0/13578_2020_449_Fig4_HTML.jpg

相似文献

1
Irradiated mesenchymal stem cells support stemness maintenance of hepatocellular carcinoma stem cells through Wnt/β-catenin signaling pathway.经照射的间充质干细胞通过Wnt/β-连环蛋白信号通路支持肝癌干细胞干性的维持。
Cell Biosci. 2020 Aug 3;10:93. doi: 10.1186/s13578-020-00449-5. eCollection 2020.
2
Targeting glutaminase 1 attenuates stemness properties in hepatocellular carcinoma by increasing reactive oxygen species and suppressing Wnt/beta-catenin pathway.靶向谷氨酰胺酶 1 通过增加活性氧物种和抑制 Wnt/β-连环蛋白通路来减弱肝癌的干性特征。
EBioMedicine. 2019 Jan;39:239-254. doi: 10.1016/j.ebiom.2018.11.063. Epub 2018 Dec 13.
3
A Novel Small-molecule WNT Inhibitor, IC-2, Has the Potential to Suppress Liver Cancer Stem Cells.一种新型小分子WNT抑制剂IC-2具有抑制肝癌干细胞的潜力。
Anticancer Res. 2017 Jul;37(7):3569-3579. doi: 10.21873/anticanres.11727.
4
The NOP14 nucleolar protein suppresses the function and stemness of melanoma stem-like cells through Wnt/beta-catenin signaling inactivation.NOP14 核仁蛋白通过抑制 Wnt/β-连环蛋白信号通路失活来抑制黑色素瘤干细胞样细胞的功能和干性。
Bioengineered. 2022 Mar;13(3):7648-7658. doi: 10.1080/21655979.2022.2050491.
5
Downregulation of Cancer Stemness by Novel Diterpenoid Ovatodiolide Inhibits Hepatic Cancer Stem Cell-Like Traits by Repressing Wnt/[Formula: see text]-Catenin Signaling.新型二萜化合物 ovatodiolide 通过抑制 Wnt/β-catenin 信号通路下调肝癌干细胞干性抑制肝癌干细胞样特性。
Am J Chin Med. 2018;46(4):891-910. doi: 10.1142/S0192415X18500477. Epub 2018 May 24.
6
Lipopolysaccharide supports maintaining the stemness of CD133(+) hepatoma cells through activation of the NF-κB/HIF-1α pathway.脂多糖通过激活NF-κB/HIF-1α信号通路维持CD133(+)肝癌细胞的干性。
Cancer Lett. 2016 Aug 10;378(2):131-41. doi: 10.1016/j.canlet.2016.05.014. Epub 2016 May 18.
7
BCL11A enhances stemness and promotes progression by activating Wnt/β-catenin signaling in breast cancer.BCL11A通过激活乳腺癌中的Wnt/β-连环蛋白信号增强干性并促进进展。
Cancer Manag Res. 2019 Apr 11;11:2997-3007. doi: 10.2147/CMAR.S199368. eCollection 2019.
8
Bie Jia Jian Pill Combined with Bone Mesenchymal Stem Cells Regulates microRNA-140 to Suppress Hepatocellular Carcinoma Stem Cells.鳖甲煎丸联合骨髓间充质干细胞调节 microRNA-140 以抑制肝癌干细胞
Int J Stem Cells. 2021 Aug 30;14(3):275-285. doi: 10.15283/ijsc20157.
9
Three-dimensional spheroids of mesenchymal stem/stromal cells promote osteogenesis by activating stemness and Wnt/β-catenin.间质干细胞/基质细胞的三维球体通过激活干性和 Wnt/β-连环蛋白促进成骨作用。
Biochem Biophys Res Commun. 2020 Mar 5;523(2):458-464. doi: 10.1016/j.bbrc.2019.12.066. Epub 2019 Dec 24.
10
TNF-α derived from M2 tumor-associated macrophages promotes epithelial-mesenchymal transition and cancer stemness through the Wnt/β-catenin pathway in SMMC-7721 hepatocellular carcinoma cells.M2 肿瘤相关巨噬细胞衍生的 TNF-α 通过 Wnt/β-连环蛋白通路促进 SMMC-7721 肝癌细胞上皮-间充质转化和癌症干性。
Exp Cell Res. 2019 May 1;378(1):41-50. doi: 10.1016/j.yexcr.2019.03.005. Epub 2019 Mar 4.

引用本文的文献

1
Navigating the Molecular Signaling: Deciphering Cancer Stem Cell Self-Renewal Pathways.探索分子信号传导:解读癌症干细胞自我更新途径。
Int J Mol Cell Med. 2025 Jul 1;14(2):735-776. doi: 10.22088/IJMCM.BUMS.14.2.753. eCollection 2025.
2
Wnt/β-Catenin signaling pathway in hepatocellular carcinoma: pathogenic role and therapeutic target.肝细胞癌中的Wnt/β-连环蛋白信号通路:致病作用与治疗靶点
Front Oncol. 2024 Apr 2;14:1367364. doi: 10.3389/fonc.2024.1367364. eCollection 2024.
3
Navigating Tumour Microenvironment and Wnt Signalling Crosstalk: Implications for Advanced Cancer Therapeutics.

本文引用的文献

1
Therapy resistance mediated by cancer stem cells.癌症干细胞介导的治疗抵抗。
Semin Cancer Biol. 2018 Dec;53:156-167. doi: 10.1016/j.semcancer.2018.11.006. Epub 2018 Nov 22.
2
The hypoxic peri-arteriolar glioma stem cell niche, an integrated concept of five types of niches in human glioblastoma.缺氧的血管周围胶质瘤干细胞龛,人类脑胶质瘤中五种龛的综合概念。
Biochim Biophys Acta Rev Cancer. 2018 Apr;1869(2):346-354. doi: 10.1016/j.bbcan.2018.04.008. Epub 2018 Apr 21.
3
Mesenchymal Stem Cells with Enhanced Bcl-2 Expression Promote Liver Recovery in a Rat Model of Hepatic Cirrhosis.
探索肿瘤微环境与Wnt信号通路的串扰:对晚期癌症治疗的启示
Cancers (Basel). 2023 Dec 14;15(24):5847. doi: 10.3390/cancers15245847.
4
Functional Roles of CD133: More than Stemness Associated Factor Regulated by the Microenvironment.CD133 的功能作用:不只是微环境调控的干性相关因子
Stem Cell Rev Rep. 2024 Jan;20(1):25-51. doi: 10.1007/s12015-023-10647-6. Epub 2023 Nov 3.
5
Cellular and Molecular Biology of Cancer Stem Cells of Hepatocellular Carcinoma.肝癌肿瘤干细胞的细胞和分子生物学。
Int J Mol Sci. 2023 Jan 11;24(2):1417. doi: 10.3390/ijms24021417.
6
Tumor microenvironment enriches the stemness features: the architectural event of therapy resistance and metastasis.肿瘤微环境丰富了干性特征:治疗抵抗和转移的结构事件。
Mol Cancer. 2022 Dec 22;21(1):225. doi: 10.1186/s12943-022-01682-x.
7
Mesenchymal stem cells-based therapy in liver diseases.基于间充质干细胞的肝脏疾病治疗
Mol Biomed. 2022 Jul 27;3(1):23. doi: 10.1186/s43556-022-00088-x.
8
The role of mesenchymal stem cells in the occurrence, development, and therapy of hepatocellular carcinoma.间充质干细胞在肝细胞癌发生、发展和治疗中的作用。
Cancer Med. 2022 Feb;11(4):931-943. doi: 10.1002/cam4.4521. Epub 2022 Jan 3.
9
Wnt/β-Catenin Signaling as a Driver of Hepatocellular Carcinoma Progression: An Emphasis on Molecular Pathways.Wnt/β-连环蛋白信号通路作为肝细胞癌进展的驱动因素:着重于分子途径
J Hepatocell Carcinoma. 2021 Nov 25;8:1415-1444. doi: 10.2147/JHC.S336858. eCollection 2021.
10
The role of CD133 in hepatocellular carcinoma.CD133 在肝细胞癌中的作用。
Cancer Biol Ther. 2021 Apr 3;22(4):291-300. doi: 10.1080/15384047.2021.1916381. Epub 2021 Apr 25.
具有增强Bcl-2表达的间充质干细胞促进肝硬化大鼠模型的肝脏恢复。
Cell Physiol Biochem. 2016;40(5):1117-1128. doi: 10.1159/000453166. Epub 2016 Dec 14.
4
Cancer Stem Cell Plasticity Drives Therapeutic Resistance.癌症干细胞可塑性驱动治疗抗性。
Cancers (Basel). 2016 Jan 5;8(1):8. doi: 10.3390/cancers8010008.
5
The long noncoding RNA lncTCF7 promotes self-renewal of human liver cancer stem cells through activation of Wnt signaling.长链非编码 RNA lncTCF7 通过激活 Wnt 信号促进人肝癌干细胞自我更新。
Cell Stem Cell. 2015 Apr 2;16(4):413-25. doi: 10.1016/j.stem.2015.03.003.
6
Cancer stem cells: the promise and the potential.癌症干细胞:前景与潜力
Semin Oncol. 2015 Apr;42 Suppl 1:S3-17. doi: 10.1053/j.seminoncol.2015.01.001. Epub 2015 Jan 21.
7
miR-142 regulates the tumorigenicity of human breast cancer stem cells through the canonical WNT signaling pathway.微小RNA-142通过经典WNT信号通路调控人乳腺癌干细胞的致瘤性。
Elife. 2014 Nov 18;3:e01977. doi: 10.7554/eLife.01977.
8
Wnt/β-catenin signaling in Alzheimer's disease.阿尔茨海默病中的Wnt/β-连环蛋白信号通路
CNS Neurol Disord Drug Targets. 2014;13(5):745-54. doi: 10.2174/1871527312666131223113900.
9
Cancer stem cells: A contentious hypothesis now moving forward.癌症干细胞:一个有争议的假说正在向前推进。
Cancer Lett. 2014 Mar 28;344(2):180-7. doi: 10.1016/j.canlet.2013.11.012. Epub 2013 Dec 11.
10
Tumor microenvironment: bone marrow-mesenchymal stem cells as key players.肿瘤微环境:作为关键参与者的骨髓间充质干细胞
Biochim Biophys Acta. 2013 Dec;1836(2):321-35. doi: 10.1016/j.bbcan.2013.10.004. Epub 2013 Oct 29.