• 文献检索
  • 文档翻译
  • 深度研究
  • 学术资讯
  • Suppr Zotero 插件Zotero 插件
  • 邀请有礼
  • 套餐&价格
  • 历史记录
应用&插件
Suppr Zotero 插件Zotero 插件浏览器插件Mac 客户端Windows 客户端微信小程序
定价
高级版会员购买积分包购买API积分包
服务
文献检索文档翻译深度研究API 文档MCP 服务
关于我们
关于 Suppr公司介绍联系我们用户协议隐私条款
关注我们

Suppr 超能文献

核心技术专利:CN118964589B侵权必究
粤ICP备2023148730 号-1Suppr @ 2026

文献检索

告别复杂PubMed语法,用中文像聊天一样搜索,搜遍4000万医学文献。AI智能推荐,让科研检索更轻松。

立即免费搜索

文件翻译

保留排版,准确专业,支持PDF/Word/PPT等文件格式,支持 12+语言互译。

免费翻译文档

深度研究

AI帮你快速写综述,25分钟生成高质量综述,智能提取关键信息,辅助科研写作。

立即免费体验

依赖于协调的小鼠心脏祖细胞模式形成和分化。

-dependent coordination of mouse cardiac progenitor cell patterning and differentiation.

机构信息

Aix Marseille Univ, INSERM, Marseille Medical Genetics, Marseille, France.

Aix Marseille Univ, CNRS UMR7288, IBDM, Marseille, France.

出版信息

Elife. 2020 Aug 17;9:e55124. doi: 10.7554/eLife.55124.

DOI:10.7554/eLife.55124
PMID:32804075
原文链接:https://pmc.ncbi.nlm.nih.gov/articles/PMC7462617/
Abstract

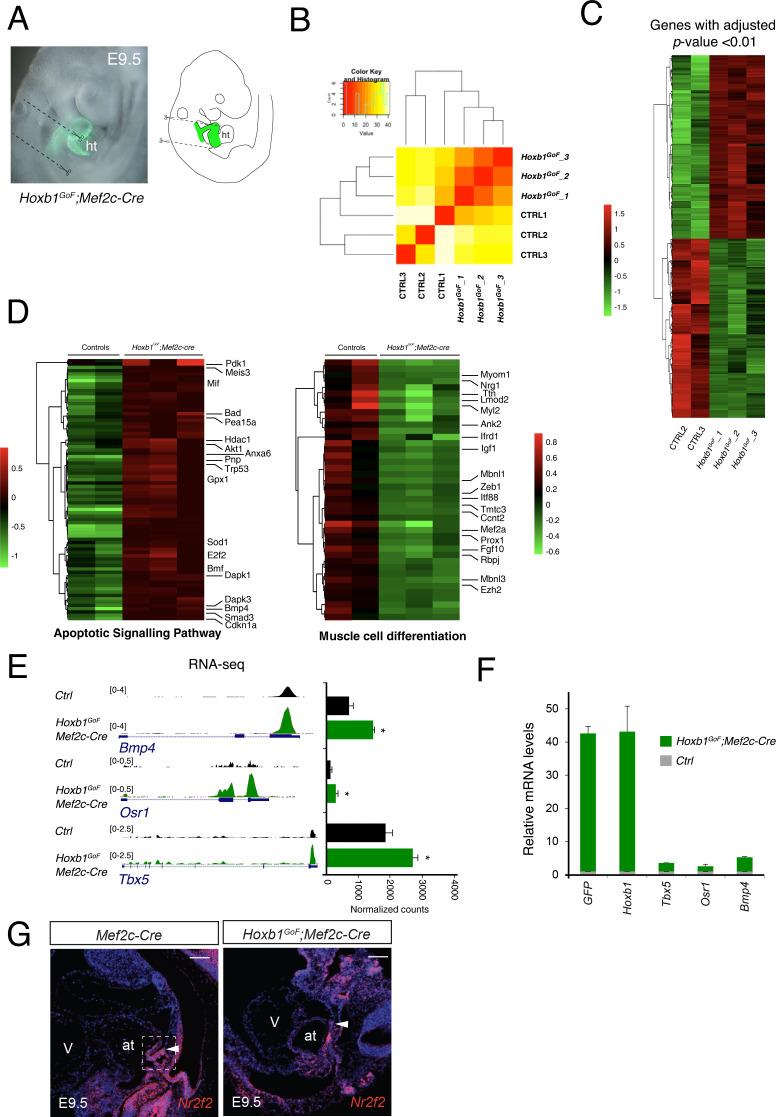
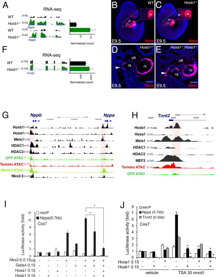
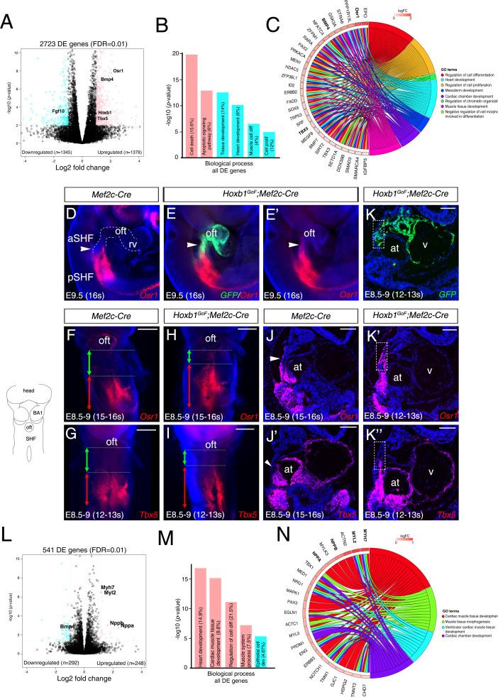
Perturbation of addition of second heart field (SHF) cardiac progenitor cells to the poles of the heart tube results in congenital heart defects (CHD). The transcriptional programs and upstream regulatory events operating in different subpopulations of the SHF remain unclear. Here, we profile the transcriptome and chromatin accessibility of anterior and posterior SHF sub-populations at genome-wide levels and demonstrate that Hoxb1 negatively regulates differentiation in the posterior SHF. Spatial mis-expression of in the anterior SHF results in hypoplastic right ventricle. Activation of in embryonic stem cells arrests cardiac differentiation, whereas -deficient mouse embryos display premature cardiac differentiation. Moreover, ectopic differentiation in the posterior SHF of embryos lacking both and its paralog results in atrioventricular septal defects. Our results show that Hoxb1 plays a key role in patterning cardiac progenitor cells that contribute to both cardiac poles and provide new insights into the pathogenesis of CHD.

摘要

第二心脏场(SHF)心脏祖细胞添加到心脏管极的干扰导致先天性心脏缺陷(CHD)。在 SHF 的不同亚群中起作用的转录程序和上游调节事件尚不清楚。在这里,我们在全基因组水平上对前 SHF 和后 SHF 亚群的转录组和染色质可及性进行了分析,并证明 Hoxb1 负调控后 SHF 中的分化。在前 SHF 中的空间异位表达导致右心室发育不良。在胚胎干细胞中激活会阻止心脏分化,而 -缺陷的小鼠胚胎则显示出过早的心脏分化。此外,在缺乏 及其同源物 的胚胎的后 SHF 中异位分化导致房室间隔缺损。我们的研究结果表明,Hoxb1 在心脏祖细胞的模式形成中起着关键作用,这些祖细胞有助于心脏的两极,并为 CHD 的发病机制提供了新的见解。

https://cdn.ncbi.nlm.nih.gov/pmc/blobs/2faf/7462617/5a1f2f68de89/elife-55124-fig8-figsupp1.jpg
https://cdn.ncbi.nlm.nih.gov/pmc/blobs/2faf/7462617/b455781c8b83/elife-55124-fig1.jpg
https://cdn.ncbi.nlm.nih.gov/pmc/blobs/2faf/7462617/0ecc3d3ce46b/elife-55124-fig2.jpg
https://cdn.ncbi.nlm.nih.gov/pmc/blobs/2faf/7462617/f61a69dd2026/elife-55124-fig2-figsupp1.jpg
https://cdn.ncbi.nlm.nih.gov/pmc/blobs/2faf/7462617/3d0511fe5e0a/elife-55124-fig2-figsupp2.jpg
https://cdn.ncbi.nlm.nih.gov/pmc/blobs/2faf/7462617/2e30f62339ba/elife-55124-fig3.jpg
https://cdn.ncbi.nlm.nih.gov/pmc/blobs/2faf/7462617/ecd88668460b/elife-55124-fig3-figsupp1.jpg
https://cdn.ncbi.nlm.nih.gov/pmc/blobs/2faf/7462617/f847822faef2/elife-55124-fig4.jpg
https://cdn.ncbi.nlm.nih.gov/pmc/blobs/2faf/7462617/8f7d65172930/elife-55124-fig4-figsupp1.jpg
https://cdn.ncbi.nlm.nih.gov/pmc/blobs/2faf/7462617/5f03112bbc1b/elife-55124-fig4-figsupp2.jpg
https://cdn.ncbi.nlm.nih.gov/pmc/blobs/2faf/7462617/deb08f9bd97b/elife-55124-fig5.jpg
https://cdn.ncbi.nlm.nih.gov/pmc/blobs/2faf/7462617/dcf8b75e18ef/elife-55124-fig5-figsupp1.jpg
https://cdn.ncbi.nlm.nih.gov/pmc/blobs/2faf/7462617/081dfe0425d4/elife-55124-fig5-figsupp2.jpg
https://cdn.ncbi.nlm.nih.gov/pmc/blobs/2faf/7462617/038263a9b462/elife-55124-fig5-figsupp3.jpg
https://cdn.ncbi.nlm.nih.gov/pmc/blobs/2faf/7462617/0cc07a097634/elife-55124-fig6.jpg
https://cdn.ncbi.nlm.nih.gov/pmc/blobs/2faf/7462617/27f9c22f506b/elife-55124-fig7.jpg
https://cdn.ncbi.nlm.nih.gov/pmc/blobs/2faf/7462617/145250b2441a/elife-55124-fig7-figsupp1.jpg
https://cdn.ncbi.nlm.nih.gov/pmc/blobs/2faf/7462617/46535b50869c/elife-55124-fig7-figsupp2.jpg
https://cdn.ncbi.nlm.nih.gov/pmc/blobs/2faf/7462617/423c27f6d051/elife-55124-fig8.jpg
https://cdn.ncbi.nlm.nih.gov/pmc/blobs/2faf/7462617/5a1f2f68de89/elife-55124-fig8-figsupp1.jpg
https://cdn.ncbi.nlm.nih.gov/pmc/blobs/2faf/7462617/b455781c8b83/elife-55124-fig1.jpg
https://cdn.ncbi.nlm.nih.gov/pmc/blobs/2faf/7462617/0ecc3d3ce46b/elife-55124-fig2.jpg
https://cdn.ncbi.nlm.nih.gov/pmc/blobs/2faf/7462617/f61a69dd2026/elife-55124-fig2-figsupp1.jpg
https://cdn.ncbi.nlm.nih.gov/pmc/blobs/2faf/7462617/3d0511fe5e0a/elife-55124-fig2-figsupp2.jpg
https://cdn.ncbi.nlm.nih.gov/pmc/blobs/2faf/7462617/2e30f62339ba/elife-55124-fig3.jpg
https://cdn.ncbi.nlm.nih.gov/pmc/blobs/2faf/7462617/ecd88668460b/elife-55124-fig3-figsupp1.jpg
https://cdn.ncbi.nlm.nih.gov/pmc/blobs/2faf/7462617/f847822faef2/elife-55124-fig4.jpg
https://cdn.ncbi.nlm.nih.gov/pmc/blobs/2faf/7462617/8f7d65172930/elife-55124-fig4-figsupp1.jpg
https://cdn.ncbi.nlm.nih.gov/pmc/blobs/2faf/7462617/5f03112bbc1b/elife-55124-fig4-figsupp2.jpg
https://cdn.ncbi.nlm.nih.gov/pmc/blobs/2faf/7462617/deb08f9bd97b/elife-55124-fig5.jpg
https://cdn.ncbi.nlm.nih.gov/pmc/blobs/2faf/7462617/dcf8b75e18ef/elife-55124-fig5-figsupp1.jpg
https://cdn.ncbi.nlm.nih.gov/pmc/blobs/2faf/7462617/081dfe0425d4/elife-55124-fig5-figsupp2.jpg
https://cdn.ncbi.nlm.nih.gov/pmc/blobs/2faf/7462617/038263a9b462/elife-55124-fig5-figsupp3.jpg
https://cdn.ncbi.nlm.nih.gov/pmc/blobs/2faf/7462617/0cc07a097634/elife-55124-fig6.jpg
https://cdn.ncbi.nlm.nih.gov/pmc/blobs/2faf/7462617/27f9c22f506b/elife-55124-fig7.jpg
https://cdn.ncbi.nlm.nih.gov/pmc/blobs/2faf/7462617/145250b2441a/elife-55124-fig7-figsupp1.jpg
https://cdn.ncbi.nlm.nih.gov/pmc/blobs/2faf/7462617/46535b50869c/elife-55124-fig7-figsupp2.jpg
https://cdn.ncbi.nlm.nih.gov/pmc/blobs/2faf/7462617/423c27f6d051/elife-55124-fig8.jpg
https://cdn.ncbi.nlm.nih.gov/pmc/blobs/2faf/7462617/5a1f2f68de89/elife-55124-fig8-figsupp1.jpg

相似文献

1
-dependent coordination of mouse cardiac progenitor cell patterning and differentiation.依赖于协调的小鼠心脏祖细胞模式形成和分化。
Elife. 2020 Aug 17;9:e55124. doi: 10.7554/eLife.55124.
2
Hoxb1 regulates proliferation and differentiation of second heart field progenitors in pharyngeal mesoderm and genetically interacts with Hoxa1 during cardiac outflow tract development.Hoxb1调节咽中胚层第二心脏区域祖细胞的增殖和分化,并在心脏流出道发育过程中与Hoxa1发生基因相互作用。
Dev Biol. 2015 Oct 15;406(2):247-58. doi: 10.1016/j.ydbio.2015.08.015. Epub 2015 Aug 15.
3
Hox genes define distinct progenitor sub-domains within the second heart field.Hox 基因在第二心脏场域内定义了不同的祖细胞亚区。
Dev Biol. 2011 May 15;353(2):266-74. doi: 10.1016/j.ydbio.2011.02.029. Epub 2011 Mar 6.
4
T-box genes and retinoic acid signaling regulate the segregation of arterial and venous pole progenitor cells in the murine second heart field.T 盒基因和视黄酸信号调节小鼠第二心脏场中动脉和静脉极祖细胞的分离。
Hum Mol Genet. 2018 Nov 1;27(21):3747-3760. doi: 10.1093/hmg/ddy266.
5
Tbx1 coordinates addition of posterior second heart field progenitor cells to the arterial and venous poles of the heart.Tbx1 协调后第二心脏场祖细胞添加到心脏的动脉和静脉极。
Circ Res. 2014 Oct 10;115(9):790-9. doi: 10.1161/CIRCRESAHA.115.305020. Epub 2014 Sep 4.
6
Ectopic expression of Hoxb1 induces cardiac and craniofacial malformations.Hoxb1的异位表达会诱发心脏和颅面畸形。
Genesis. 2018 Jun;56(6-7):e23221. doi: 10.1002/dvg.23221.
7
On the involvement of the second heart field in congenital heart defects.关于第二心脏场在先天性心脏缺陷中的作用。
C R Biol. 2024 Mar 15;347:9-18. doi: 10.5802/crbiol.151.
8
Isl1 expression at the venous pole identifies a novel role for the second heart field in cardiac development.静脉极处的Isl1表达揭示了第二心脏场在心脏发育中的新作用。
Circ Res. 2007 Nov 9;101(10):971-4. doi: 10.1161/CIRCRESAHA.107.162206. Epub 2007 Oct 18.
9
Hoxa1 and Hoxb1 are required for pharyngeal arch artery development.Hoxa1和Hoxb1是咽弓动脉发育所必需的。
Mech Dev. 2017 Feb;143:1-8. doi: 10.1016/j.mod.2016.11.006. Epub 2016 Dec 10.
10
Signaling pathways controlling second heart field development.控制第二心脏场发育的信号通路。
Circ Res. 2009 Apr 24;104(8):933-42. doi: 10.1161/CIRCRESAHA.109.194464.

引用本文的文献

1
Integration of single-cell and spatial transcriptomics by SEU-TCA reveals the spatial origin of early cardiac progenitors.通过SEU-TCA整合单细胞和空间转录组学揭示早期心脏祖细胞的空间起源
Genome Biol. 2025 Jun 10;26(1):158. doi: 10.1186/s13059-025-03633-3.
2
A retinoic acid:YAP1 signaling axis controls atrial lineage commitment.视黄酸:YAP1信号轴控制心房谱系定向分化。
Cell Rep. 2025 May 27;44(5):115687. doi: 10.1016/j.celrep.2025.115687. Epub 2025 May 8.
3
Tbx1-dependent and independent pathways promote six gene expression downstream of retinoic acid signaling to determine cardiomyocyte number in zebrafish.

本文引用的文献

1
A reference map of murine cardiac transcription factor chromatin occupancy identifies dynamic and conserved enhancers.鼠心脏转录因子染色质占有率参考图谱鉴定出动态和保守的增强子。
Nat Commun. 2019 Oct 28;10(1):4907. doi: 10.1038/s41467-019-12812-3.
2
Single-cell analysis of cardiogenesis reveals basis for organ-level developmental defects.单细胞分析心脏发生揭示了器官水平发育缺陷的基础。
Nature. 2019 Aug;572(7767):120-124. doi: 10.1038/s41586-019-1414-x. Epub 2019 Jul 24.
3
A single-cell molecular map of mouse gastrulation and early organogenesis.
Tbx1依赖和非依赖途径促进视黄酸信号下游的六个基因表达,以确定斑马鱼中的心肌细胞数量。
Dev Biol. 2025 Aug;524:17-28. doi: 10.1016/j.ydbio.2025.04.017. Epub 2025 Apr 29.
4
A spatiotemporal cell atlas of cardiopulmonary progenitor cell allocation during development.发育过程中心肺祖细胞分配的时空细胞图谱。
Cell Rep. 2025 Apr 22;44(4):115513. doi: 10.1016/j.celrep.2025.115513. Epub 2025 Apr 2.
5
HAND1 level controls the specification of multipotent cardiac and extraembryonic progenitors from human pluripotent stem cells.HAND1水平控制着人多能干细胞中多能心脏和胚外祖细胞的特化。
EMBO J. 2025 May;44(9):2541-2565. doi: 10.1038/s44318-025-00409-0. Epub 2025 Mar 31.
6
Ubiquitous MEIS transcription factors actuate lineage-specific transcription to establish cell fate.普遍存在的MEIS转录因子启动谱系特异性转录以确立细胞命运。
EMBO J. 2025 Apr;44(8):2232-2262. doi: 10.1038/s44318-025-00385-5. Epub 2025 Feb 28.
7
How to Study Gene Expression and Gain of Function of Hoxb1 in Mouse Heart Development.如何研究小鼠心脏发育过程中Hoxb1的基因表达及功能获得
Methods Mol Biol. 2025;2889:121-137. doi: 10.1007/978-1-0716-4322-8_9.
8
Mesodermal fibronectin controls cell shape, polarity, and mechanotransduction in the second heart field during cardiac outflow tract development.中胚层纤连蛋白在心脏流出道发育过程中控制第二心脏场中的细胞形状、极性和机械转导。
Dev Cell. 2025 Jan 6;60(1):62-84.e7. doi: 10.1016/j.devcel.2024.09.017. Epub 2024 Oct 15.
9
Sweet and sour story of maternal diabetes and birth defects.妊娠糖尿病与出生缺陷的酸甜故事。
Nat Cardiovasc Res. 2023 Dec;2(12):1107-1108. doi: 10.1038/s44161-023-00380-1.
10
Single Cell Multimodal Analyses Reveal Epigenomic and Transcriptomic Basis for Birth Defects in Maternal Diabetes.单细胞多模态分析揭示了母体糖尿病致出生缺陷的表观基因组和转录组基础。
Nat Cardiovasc Res. 2023 Dec;2(12):1190-1203. doi: 10.1038/s44161-023-00367-y. Epub 2023 Nov 30.
小鼠原肠胚形成和早期器官发生的单细胞分子图谱
Nature. 2019 Feb;566(7745):490-495. doi: 10.1038/s41586-019-0933-9. Epub 2019 Feb 20.
4
Hox and Tale transcription factors in heart development and disease.心脏发育与疾病中的Hox和Tale转录因子
Int J Dev Biol. 2018;62(11-12):837-846. doi: 10.1387/ijdb.180192sz.
5
Transcriptional regulation of Rab32/38, a specific marker of pigment cell formation in Ciona robusta.秀丽隐杆线虫 Rab32/38 转录调控,秀丽隐杆线虫色素细胞形成的特异性标记。
Dev Biol. 2019 Apr 15;448(2):111-118. doi: 10.1016/j.ydbio.2018.11.013. Epub 2018 Nov 22.
6
Ectopic expression of Hoxb1 induces cardiac and craniofacial malformations.Hoxb1的异位表达会诱发心脏和颅面畸形。
Genesis. 2018 Jun;56(6-7):e23221. doi: 10.1002/dvg.23221.
7
T-box genes and retinoic acid signaling regulate the segregation of arterial and venous pole progenitor cells in the murine second heart field.T 盒基因和视黄酸信号调节小鼠第二心脏场中动脉和静脉极祖细胞的分离。
Hum Mol Genet. 2018 Nov 1;27(21):3747-3760. doi: 10.1093/hmg/ddy266.
8
Hox Genes in Cardiovascular Development and Diseases.Hox基因在心血管发育与疾病中的作用
J Dev Biol. 2016 Mar 24;4(2):14. doi: 10.3390/jdb4020014.
9
Epithelial Properties of the Second Heart Field.第二心脏场的上皮特性。
Circ Res. 2018 Jan 5;122(1):142-154. doi: 10.1161/CIRCRESAHA.117.310838.
10
Live imaging of heart tube development in mouse reveals alternating phases of cardiac differentiation and morphogenesis.实时观察小鼠心脏管发育过程揭示了心脏分化和形态发生的交替阶段。
Elife. 2017 Dec 5;6:e30668. doi: 10.7554/eLife.30668.