Department of Respiratory and Critical Care Medicine, Peking Union Medical College Hospital, Chinese Academy of Medical Sciences and Peking Union Medical College, Beijing, China.
Department of Pathology, Peking Union Medical College Hospital, Chinese Academy of Medical Sciences and Peking Union Medical College, Beijing, China.
ESMO Open. 2020 Aug;5(4). doi: 10.1136/esmoopen-2020-000823.
Immunotherapy is a promising advance in oncology. Limited information exists regarding the interrelationship between CD47 expression and tumour-associated macrophage-related immuno-microenvironment in patients with non-small cell lung cancer (NSCLC). These factors may predict novel immunotherapy efficacy.
CD47 and PD-L1 expression was retrospectively assessed in 191 resected NSCLC specimens via immunohistochemistry. Forty-six patients with pulmonary infectious diseases were enrolled as the control group. The infiltration of macrophages (M2 and M1) and CD8+ T-lymphocytes was evaluated via dual-immunofluorescence staining. Targeted DNA sequencing was performed on NSCLC specimens. Survival analysis was performed using the Cox model.
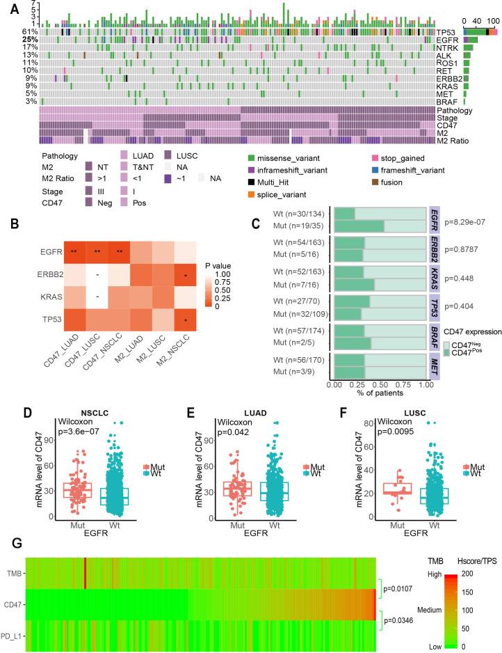
Using 2+/3+ as a CD47 positive (CD47) expression cut-off, the prevalence of CD47 expression in NSCLC was 33.0% (63/191), significantly higher than in pulmonary infectious diseases. CD47 expression was significantly higher in female, non-smoking and adenocarcinoma patients (p=0.020, p<0.001 and p<0.001, respectively). Furthermore, CD47 expression was significantly correlated with epidermal growth factor receptor mutation (p<0.001). The expression of CD47 (H-score) in NSCLC was negatively correlated with tumour PD-L1 expression (p=0.0346) and tumour mutation burden (p=0.0107). CD47 expression was independently correlated with poor disease-free survival in patients with resected NSCLC in multivariate Cox regression analysis (p=0.035).
This study revealed the demographic, molecular and immuno-microenvironment characteristics of CD47 expression in NSCLC. We identified tumour CD47 expression as an independent prognostic factor for recurrence in resected NSCLC. Our findings illustrate the potential of anti-CD47 treatment in NSCLC.
免疫疗法是肿瘤学的一项有前途的进展。关于非小细胞肺癌(NSCLC)患者中 CD47 表达与肿瘤相关巨噬细胞相关免疫微环境之间的相互关系,相关信息有限。这些因素可能预测新的免疫治疗疗效。
通过免疫组织化学法回顾性评估了 191 例 NSCLC 标本中的 CD47 和 PD-L1 表达。招募 46 例肺部感染性疾病患者作为对照组。通过双重免疫荧光染色评估巨噬细胞(M2 和 M1)和 CD8+T 淋巴细胞的浸润。对 NSCLC 标本进行靶向 DNA 测序。使用 Cox 模型进行生存分析。
以 2+/3+作为 CD47 阳性(CD47)表达的截断值,NSCLC 中 CD47 的表达率为 33.0%(63/191),明显高于肺部感染性疾病。在女性、非吸烟者和腺癌患者中,CD47 的表达明显更高(p=0.020,p<0.001 和 p<0.001)。此外,CD47 表达与表皮生长因子受体突变显著相关(p<0.001)。在 NSCLC 中,CD47 的表达(H 评分)与肿瘤 PD-L1 表达(p=0.0346)和肿瘤突变负担(p=0.0107)呈负相关。在多变量 Cox 回归分析中,CD47 表达与接受手术切除 NSCLC 患者的无病生存期不良独立相关(p=0.035)。
本研究揭示了 NSCLC 中 CD47 表达的人口统计学、分子和免疫微环境特征。我们确定肿瘤 CD47 表达是 NSCLC 术后复发的独立预后因素。我们的研究结果表明,抗 CD47 治疗在 NSCLC 中有潜力。