Suppr超能文献

超重和肥胖的2型糖尿病患者与健康受试者相比,血清25-羟基维生素D与血压及生活质量之间的关系。

The relationship between serum 25-hydroxy vitamin D and blood pressure and quality of life in overweight and obese patients with type 2 diabetes mellitus compared with healthy subjects.

作者信息

Aghamohammadzadeh Naser, Dolatkhah Neda, Hashemian Maryam, Shakouri Seyed Kazem, Hasanpour Saeed

机构信息

Endocrine Research Center, Tabriz University of Medical Sciences, Tabriz, Iran.

Physical Medicine and Rehabilitation Research Center, Aging Research Institute, Tabriz University of Medical Sciences, Tabriz, Iran.

出版信息

Caspian J Intern Med. 2020 May;11(3):267-277. doi: 10.22088/cjim.11.3.267.

Abstract

BACKGROUND

Vitamin D is one of the known lipoprotein hormones with metabolic properties. We aimed to determine the serum 25-hydroxy vitamin D concentration in overweight/obese subjects with diabetes mellitus type Ⅱ (DM Ⅱ) in association with systolic and diastolic blood pressure and quality of life compared with healthy participants.

METHODS

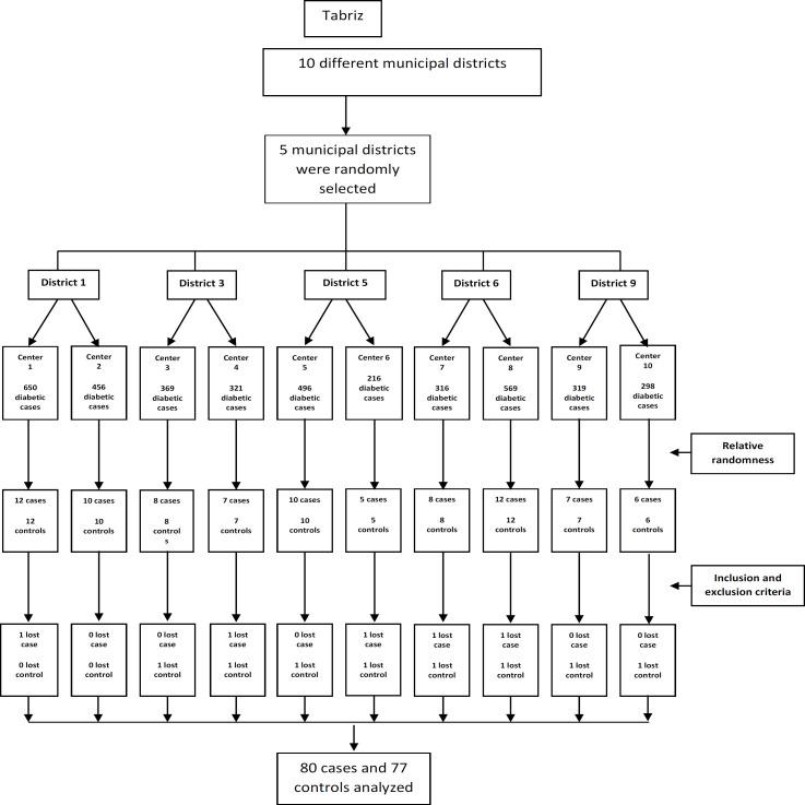
The current case-control study was carried out among 80 overweight/obese subjects with DM Ⅱ, and 77 healthy subjects matched by sex, age and body mass index (BMI). Serum 25-hydroxyvitamin D concentration was measured by ELISA method. In order to examine the quality of life, the Persian version of SF36 questionnaire was used.

RESULTS

There was significant difference between diabetic and healthy subjects considering serum 25-hydroxyvitamin D concentration (p=0.012). Serum 25-hydroxyvitamin D concentration was inversely correlated with diastolic blood pressure (p=0.02) and positively associated with physical function (p<0.001), social function (p<0.001) and general health (p<0.001) components of quality of life in diabetic subjects and physical health sub-scale (p=0.004) in all participants.

CONCLUSION

Serum 25-hydroxyvitamin D concentration was significantly lower in diabetic subjects in comparison with healthy controls. There was a significant reverse relationship between serum concentrations of 25-hydroxyvitamin D with diastolic blood pressure and on the other hand, a significant positive relationship with physical function, social function and general health components and physical health subscale of quality of life in participants with DM Ⅱ.

摘要

背景

维生素D是一种已知的具有代谢特性的脂蛋白激素。我们旨在确定与健康参与者相比,Ⅱ型糖尿病(DMⅡ)超重/肥胖受试者的血清25-羟维生素D浓度与收缩压和舒张压以及生活质量之间的关系。

方法

本病例对照研究在80名超重/肥胖的DMⅡ受试者和77名在性别、年龄和体重指数(BMI)相匹配的健康受试者中进行。采用酶联免疫吸附测定(ELISA)法测量血清25-羟维生素D浓度。为了评估生活质量,使用了波斯语版的SF36问卷。

结果

在血清25-羟维生素D浓度方面,糖尿病患者和健康受试者之间存在显著差异(p = 0.012)。血清25-羟维生素D浓度与糖尿病患者的舒张压呈负相关(p = 0.02),与生活质量的身体功能(p < 0.001)、社会功能(p < 0.001)和总体健康(p < 0.001)维度以及所有参与者的身体健康子量表(p = 0.004)呈正相关。

结论

与健康对照组相比,糖尿病患者的血清25-羟维生素D浓度显著降低。25-羟维生素D的血清浓度与舒张压之间存在显著的负相关关系,另一方面,与DMⅡ参与者的身体功能、社会功能和总体健康维度以及生活质量的身体健康子量表存在显著的正相关关系。

https://cdn.ncbi.nlm.nih.gov/pmc/blobs/89c1/7442463/8ada8b578765/cjim-11-267-g001.jpg

文献检索

告别复杂PubMed语法,用中文像聊天一样搜索,搜遍4000万医学文献。AI智能推荐,让科研检索更轻松。

立即免费搜索

文件翻译

保留排版,准确专业,支持PDF/Word/PPT等文件格式,支持 12+语言互译。

免费翻译文档

深度研究

AI帮你快速写综述,25分钟生成高质量综述,智能提取关键信息,辅助科研写作。

立即免费体验