• 文献检索
  • 文档翻译
  • 深度研究
  • 学术资讯
  • Suppr Zotero 插件Zotero 插件
  • 邀请有礼
  • 套餐&价格
  • 历史记录
应用&插件
Suppr Zotero 插件Zotero 插件浏览器插件Mac 客户端Windows 客户端微信小程序
定价
高级版会员购买积分包购买API积分包
服务
文献检索文档翻译深度研究API 文档MCP 服务
关于我们
关于 Suppr公司介绍联系我们用户协议隐私条款
关注我们

Suppr 超能文献

核心技术专利:CN118964589B侵权必究
粤ICP备2023148730 号-1Suppr @ 2026

文献检索

告别复杂PubMed语法,用中文像聊天一样搜索,搜遍4000万医学文献。AI智能推荐,让科研检索更轻松。

立即免费搜索

文件翻译

保留排版,准确专业,支持PDF/Word/PPT等文件格式,支持 12+语言互译。

免费翻译文档

深度研究

AI帮你快速写综述,25分钟生成高质量综述,智能提取关键信息,辅助科研写作。

立即免费体验

氧化铈纳米颗粒通过调节细胞内活性氧的产生来双向调控破骨细胞分化。

Cerium Oxide Nanoparticles Regulate Osteoclast Differentiation Bidirectionally by Modulating the Cellular Production of Reactive Oxygen Species.

机构信息

Shanghai Key Laboratory of Orthopedic Implants, Department of Orthopedic Surgery, Shanghai Ninth People's Hospital, Shanghai Jiao Tong University School of Medicine, Shanghai 200011, People's Republic of China.

Key Laboratory of Inorganic Coating Materials, Shanghai Institute of Ceramics, Chinese Academy of Sciences, Shanghai 200050, People's Republic of China.

出版信息

Int J Nanomedicine. 2020 Aug 25;15:6355-6372. doi: 10.2147/IJN.S257741. eCollection 2020.

DOI:10.2147/IJN.S257741
PMID:32922006
原文链接:https://pmc.ncbi.nlm.nih.gov/articles/PMC7457858/
Abstract

BACKGROUND

Cerium oxide nanoparticles (CeONPs) are potent scavengers of cellular reactive oxygen species (ROS). Their antioxidant properties make CeONPs promising therapeutic agents for bone diseases and bone tissue engineering. However, the effects of CeONPs on intracellular ROS production in osteoclasts (OCs) are still unclear. Numerous studies have reported that intracellular ROS are essential for osteoclastogenesis. The aim of this study was to explore the effects of CeONPs on osteoclast differentiation and the potential underlying mechanisms.

METHODS

The bidirectional modulation of osteoclast differentiation by CeONPs was explored by different methods, such as fluorescence microscopy, scanning electron microscopy (SEM), transmission electron microscopy (TEM), quantitative real-time polymerase chain reaction (qRT-PCR), and Western blotting. The cytotoxic and proapoptotic effects of CeONPs were detected by cell counting kit (CCK-8) assay, TdT-mediated dUTP nick-end labeling (TUNEL) assay, and flow cytometry.

RESULTS

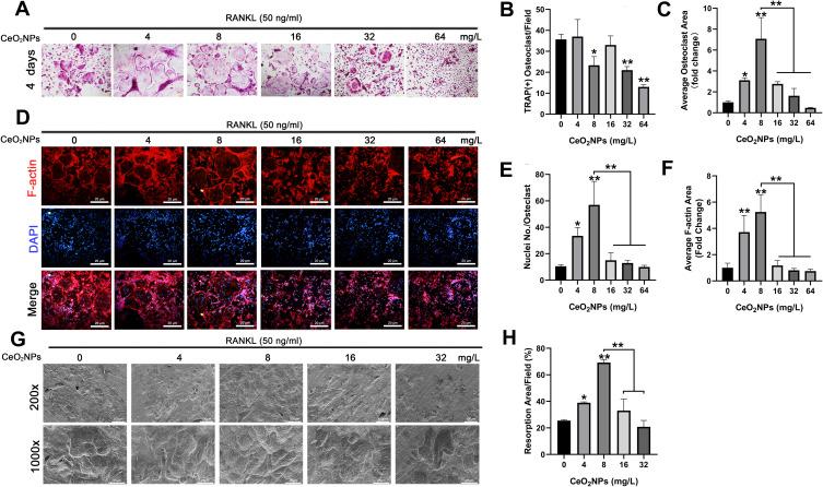
The results of this study demonstrated that although CeONPs were capable of scavenging ROS in acellular environments, they facilitated the production of ROS in the acidic cellular environment during receptor activator of nuclear factor kappa-Β ligand (RANKL)-dependent osteoclast differentiation of bone marrow-derived macrophages (BMMs). CeONPs at lower concentrations (4.0 µg/mL to 8.0 µg/mL) promoted osteoclast formation, as shown by increased expression of and , F-actin ring formation and bone resorption. However, at higher concentrations (greater than 16.0 µg/mL), CeONPs inhibited osteoclast differentiation and promoted apoptosis of BMMs by reducing Bcl2 expression and increasing the expression of cleaved caspase-3, which may be due to the overproduction of ROS.

CONCLUSION

This study demonstrates that CeONPs facilitate osteoclast formation at lower concentrations while inhibiting osteoclastogenesis in vitro by inducing the apoptosis of BMMs at higher concentrations by modulating cellular ROS levels.

摘要

背景

氧化铈纳米粒子(CeONPs)是细胞内活性氧(ROS)的有效清除剂。其抗氧化特性使 CeONPs 成为治疗骨疾病和骨组织工程的有前途的治疗剂。然而,CeONPs 对破骨细胞(OCs)内 ROS 产生的影响尚不清楚。许多研究报告称,细胞内 ROS 对破骨细胞生成至关重要。本研究旨在探讨 CeONPs 对破骨细胞分化的影响及其潜在的机制。

方法

通过荧光显微镜、扫描电子显微镜(SEM)、透射电子显微镜(TEM)、实时定量聚合酶链反应(qRT-PCR)和 Western blot 等不同方法探讨 CeONPs 对破骨细胞分化的双向调节作用。通过细胞计数试剂盒(CCK-8)测定、TdT 介导的 dUTP 缺口末端标记(TUNEL)测定和流式细胞术检测 CeONPs 的细胞毒性和促凋亡作用。

结果

本研究结果表明,尽管 CeONPs 能够在无细胞环境中清除 ROS,但在核因子 kappa-B 配体(RANKL)依赖性破骨细胞分化的骨髓来源巨噬细胞(BMMs)的酸性细胞环境中,CeONPs 促进 ROS 的产生。较低浓度(4.0μg/mL 至 8.0μg/mL)的 CeONPs 促进破骨细胞形成,表现为 和 的表达增加、F-肌动蛋白环形成和骨吸收。然而,在较高浓度(大于 16.0μg/mL)时,CeONPs 通过降低 Bcl2 表达和增加 cleaved caspase-3 的表达,抑制破骨细胞分化并促进 BMMs 凋亡,这可能是由于 ROS 过度产生所致。

结论

本研究表明,CeONPs 在较低浓度下促进破骨细胞形成,而在较高浓度下通过调节细胞内 ROS 水平抑制破骨细胞生成,并诱导 BMMs 凋亡。

https://cdn.ncbi.nlm.nih.gov/pmc/blobs/3df4/7457858/c76d48eec152/IJN-15-6355-g0008.jpg
https://cdn.ncbi.nlm.nih.gov/pmc/blobs/3df4/7457858/8f3ab30bdfbe/IJN-15-6355-g0001.jpg
https://cdn.ncbi.nlm.nih.gov/pmc/blobs/3df4/7457858/4ebfb33e1829/IJN-15-6355-g0002.jpg
https://cdn.ncbi.nlm.nih.gov/pmc/blobs/3df4/7457858/480e12b574ad/IJN-15-6355-g0003.jpg
https://cdn.ncbi.nlm.nih.gov/pmc/blobs/3df4/7457858/46ee0644f09e/IJN-15-6355-g0004.jpg
https://cdn.ncbi.nlm.nih.gov/pmc/blobs/3df4/7457858/e8883bd2ba28/IJN-15-6355-g0005.jpg
https://cdn.ncbi.nlm.nih.gov/pmc/blobs/3df4/7457858/f1dbf817198d/IJN-15-6355-g0006.jpg
https://cdn.ncbi.nlm.nih.gov/pmc/blobs/3df4/7457858/89a94c1f035c/IJN-15-6355-g0007.jpg
https://cdn.ncbi.nlm.nih.gov/pmc/blobs/3df4/7457858/c76d48eec152/IJN-15-6355-g0008.jpg
https://cdn.ncbi.nlm.nih.gov/pmc/blobs/3df4/7457858/8f3ab30bdfbe/IJN-15-6355-g0001.jpg
https://cdn.ncbi.nlm.nih.gov/pmc/blobs/3df4/7457858/4ebfb33e1829/IJN-15-6355-g0002.jpg
https://cdn.ncbi.nlm.nih.gov/pmc/blobs/3df4/7457858/480e12b574ad/IJN-15-6355-g0003.jpg
https://cdn.ncbi.nlm.nih.gov/pmc/blobs/3df4/7457858/46ee0644f09e/IJN-15-6355-g0004.jpg
https://cdn.ncbi.nlm.nih.gov/pmc/blobs/3df4/7457858/e8883bd2ba28/IJN-15-6355-g0005.jpg
https://cdn.ncbi.nlm.nih.gov/pmc/blobs/3df4/7457858/f1dbf817198d/IJN-15-6355-g0006.jpg
https://cdn.ncbi.nlm.nih.gov/pmc/blobs/3df4/7457858/89a94c1f035c/IJN-15-6355-g0007.jpg
https://cdn.ncbi.nlm.nih.gov/pmc/blobs/3df4/7457858/c76d48eec152/IJN-15-6355-g0008.jpg

相似文献

1
Cerium Oxide Nanoparticles Regulate Osteoclast Differentiation Bidirectionally by Modulating the Cellular Production of Reactive Oxygen Species.氧化铈纳米颗粒通过调节细胞内活性氧的产生来双向调控破骨细胞分化。
Int J Nanomedicine. 2020 Aug 25;15:6355-6372. doi: 10.2147/IJN.S257741. eCollection 2020.
2
Euphorbia factor L1 inhibits osteoclastogenesis by regulating cellular redox status and induces Fas-mediated apoptosis in osteoclast.大戟因子 L1 通过调节细胞氧化还原状态抑制破骨细胞生成,并诱导破骨细胞中 Fas 介导的细胞凋亡。
Free Radic Biol Med. 2017 Nov;112:191-199. doi: 10.1016/j.freeradbiomed.2017.07.030. Epub 2017 Jul 31.
3
Comparison of the alendronate and irradiation with a light-emitting diode (LED) on murine osteoclastogenesis.阿仑膦酸盐与发光二极管(LED)照射对小鼠破骨细胞生成的比较。
Lasers Med Sci. 2017 Jan;32(1):189-200. doi: 10.1007/s10103-016-2101-x. Epub 2016 Nov 2.
4
Acteoside suppresses RANKL-mediated osteoclastogenesis by inhibiting c-Fos induction and NF-κB pathway and attenuating ROS production.毛蕊花糖苷通过抑制c-Fos诱导和NF-κB通路以及减弱活性氧生成来抑制RANKL介导的破骨细胞生成。
PLoS One. 2013 Dec 4;8(12):e80873. doi: 10.1371/journal.pone.0080873. eCollection 2013.
5
Neogambogic Acid Suppresses Receptor Activator of Nuclear Factor κB Ligand (RANKL)-Induced Osteoclastogenesis by Inhibiting the JNK and NF-κB Pathways in Mouse Bone Marrow-Derived Monocyte/Macrophages.新藤黄酸通过抑制小鼠骨髓来源的单核/巨噬细胞中的 JNK 和 NF-κB 通路抑制核因子 κB 受体激活剂配体 (RANKL)诱导的破骨细胞生成。
Med Sci Monit. 2018 Apr 26;24:2569-2577. doi: 10.12659/MSM.909651.
6
Inhibition of osteoclast differentiation and bone resorption by sauchinone.柳杉酚对破骨细胞分化和骨吸收的抑制作用。
Biochem Pharmacol. 2007 Sep 15;74(6):911-23. doi: 10.1016/j.bcp.2007.06.044. Epub 2007 Jul 3.
7
Sophorae Flos extract inhibits RANKL-induced osteoclast differentiation by suppressing the NF-κB/NFATc1 pathway in mouse bone marrow cells.槐花提取物通过抑制小鼠骨髓细胞中的NF-κB/NFATc1信号通路来抑制RANKL诱导的破骨细胞分化。
BMC Complement Altern Med. 2017 Mar 23;17(1):164. doi: 10.1186/s12906-016-1550-x.
8
Caffeic acid 3,4-dihydroxy-phenethyl ester suppresses receptor activator of NF-κB ligand–induced osteoclastogenesis and prevents ovariectomy-induced bone loss through inhibition of mitogen-activated protein kinase/activator protein 1 and Ca2+–nuclear factor of activated T-cells cytoplasmic 1 signaling pathways.咖啡酸 3,4-二羟基苯乙基酯通过抑制丝裂原活化蛋白激酶/激活蛋白 1 和 Ca2+-活化 T 细胞胞浆 1 信号通路抑制核因子 κB 配体诱导的破骨细胞生成,预防卵巢切除诱导的骨丢失。
J Bone Miner Res. 2012 Jun;27(6):1298-1308. doi: 10.1002/jbmr.1576.
9
G Protein-Coupled Receptor 120 Signaling Negatively Regulates Osteoclast Differentiation, Survival, and Function.G蛋白偶联受体120信号通路对破骨细胞的分化、存活及功能起负向调节作用。
J Cell Physiol. 2016 Apr;231(4):844-51. doi: 10.1002/jcp.25133. Epub 2015 Sep 1.
10
Oxysophocarpine attenuates inflammatory osteolysis by modulating the NF-κb pathway and the reactive oxygen species-related Nrf2 signaling pathway.氧化槐果碱通过调控 NF-κb 通路和活性氧相关的 Nrf2 信号通路抑制炎症性骨溶解。
Inflammopharmacology. 2024 Oct;32(5):3461-3474. doi: 10.1007/s10787-024-01552-6. Epub 2024 Aug 16.

引用本文的文献

1
Current applications and future perspectives on rare-earth-based materials in stomatology.稀土基材料在口腔医学中的当前应用及未来展望
iScience. 2025 Jul 26;28(9):113220. doi: 10.1016/j.isci.2025.113220. eCollection 2025 Sep 19.
2
A review: oxidative stress in skeletal muscle and the non-coding RNAs behind it.综述:骨骼肌中的氧化应激及其背后的非编码RNA
Mol Cell Biochem. 2025 Jun 30. doi: 10.1007/s11010-025-05339-3.
3
Enhanced functionalities of biomaterials through metal ion surface modification.通过金属离子表面改性增强生物材料的功能。

本文引用的文献

1
pH-Dependent Activity of Dextran-Coated Cerium Oxide Nanoparticles on Prohibiting Osteosarcoma Cell Proliferation.葡聚糖包被的氧化铈纳米颗粒对骨肉瘤细胞增殖抑制作用的pH依赖性活性
ACS Biomater Sci Eng. 2015 Nov 9;1(11):1096-1103. doi: 10.1021/acsbiomaterials.5b00194. Epub 2015 Oct 16.
2
Epigenetic and transcriptional regulation of osteoclast differentiation.破骨细胞分化的表观遗传和转录调控。
Bone. 2020 Sep;138:115471. doi: 10.1016/j.bone.2020.115471. Epub 2020 Jun 8.
3
Cyclodextrin-Modified CeO Nanoparticles as a Multifunctional Nanozyme for Combinational Therapy of Psoriasis.
Front Bioeng Biotechnol. 2025 Apr 14;13:1522442. doi: 10.3389/fbioe.2025.1522442. eCollection 2025.
4
Microenvironmental alkalization promotes the therapeutic effects of MSLN-CAR-T cells.微环境碱化促进 MSLN-CAR-T 细胞的治疗效果。
J Immunother Cancer. 2024 Oct 21;12(10):e009510. doi: 10.1136/jitc-2024-009510.
5
Metal complexes containing vitamin B6-based scaffold as potential DNA/BSA-binding agents inducing apoptosis in hepatocarcinoma (HepG2) cells.含有基于维生素B6支架的金属配合物作为潜在的DNA/牛血清白蛋白结合剂诱导肝癌(HepG2)细胞凋亡。
Mol Divers. 2024 Sep 18. doi: 10.1007/s11030-024-10986-7.
6
Targeting Bacteria-Induced Ferroptosis of Bone Marrow Mesenchymal Stem Cells to Promote the Repair of Infected Bone Defects.靶向细菌诱导的骨髓间充质干细胞铁死亡促进感染性骨缺损修复。
Adv Sci (Weinh). 2024 Oct;11(39):e2404453. doi: 10.1002/advs.202404453. Epub 2024 Aug 21.
7
Application of Antioxidant Compounds in Bone Defect Repair.抗氧化化合物在骨缺损修复中的应用。
Antioxidants (Basel). 2024 Jun 28;13(7):789. doi: 10.3390/antiox13070789.
8
Systematic review of the osteogenic effect of rare earth nanomaterials and the underlying mechanisms.稀土纳米材料成骨作用及其机制的系统评价
J Nanobiotechnology. 2024 Apr 16;22(1):185. doi: 10.1186/s12951-024-02442-3.
9
Anti-Acidification and Immune Regulation by Nano-Ceria-Loaded Mg-Al Layered Double Hydroxide for Rheumatoid Arthritis Therapy.纳米氧化铈负载镁铝层状双氢氧化物的抗酸化和免疫调节作用及其在类风湿关节炎治疗中的应用。
Adv Sci (Weinh). 2024 Feb;11(6):e2307094. doi: 10.1002/advs.202307094. Epub 2023 Dec 8.
10
Nacre-mimetic cerium-doped nano-hydroxyapatite/chitosan layered composite scaffolds regulate bone regeneration via OPG/RANKL signaling pathway.仿生珍珠层状掺铈纳米羟基磷灰石/壳聚糖层状复合支架通过 OPG/RANKL 信号通路调节骨再生。
J Nanobiotechnology. 2023 Aug 8;21(1):259. doi: 10.1186/s12951-023-01988-y.
环糊精修饰的 CeO 纳米颗粒作为多功能纳米酶用于银屑病的联合治疗。
Int J Nanomedicine. 2020 Apr 15;15:2515-2527. doi: 10.2147/IJN.S246783. eCollection 2020.
4
Cerium oxide NPs mitigate the amyloid formation of α-synuclein and associated cytotoxicity.氧化铈纳米颗粒减轻了α-突触核蛋白的淀粉样形成和相关的细胞毒性。
Int J Nanomedicine. 2019 Aug 29;14:6989-7000. doi: 10.2147/IJN.S220380. eCollection 2019.
5
Reactive Oxygen Species in Osteoclast Differentiation and Possible Pharmaceutical Targets of ROS-Mediated Osteoclast Diseases.破骨细胞分化中的活性氧物种及 ROS 介导的破骨细胞疾病的可能药物靶点。
Int J Mol Sci. 2019 Jul 22;20(14):3576. doi: 10.3390/ijms20143576.
6
Nerve modulation therapy in gouty arthritis: targeting increased sFRP2 expression in dorsal root ganglion regulates macrophage polarization and alleviates endothelial damage.痛风性关节炎的神经调节疗法:靶向背根神经节中增加的分泌型卷曲相关蛋白2(sFRP2)表达可调节巨噬细胞极化并减轻内皮损伤。
Theranostics. 2019 May 31;9(13):3707-3722. doi: 10.7150/thno.33908. eCollection 2019.
7
Isorhamnetin attenuates osteoarthritis by inhibiting osteoclastogenesis and protecting chondrocytes through modulating reactive oxygen species homeostasis.山奈酚通过调节活性氧稳态抑制破骨细胞生成和保护软骨细胞来减轻骨关节炎。
J Cell Mol Med. 2019 Jun;23(6):4395-4407. doi: 10.1111/jcmm.14333. Epub 2019 Apr 14.
8
RAS/MAPK signaling functions in oxidative stress, DNA damage response and cancer progression.RAS/MAPK信号传导在氧化应激、DNA损伤反应和癌症进展中发挥作用。
J Cell Physiol. 2019 Sep;234(9):14951-14965. doi: 10.1002/jcp.28334. Epub 2019 Feb 27.
9
Investigation of bioeffects of G protein-coupled receptor 1 on bone turnover in male mice.G蛋白偶联受体1对雄性小鼠骨转换的生物效应研究。
J Orthop Translat. 2017 May 25;10:42-51. doi: 10.1016/j.jot.2017.05.001. eCollection 2017 Jul.
10
Valence State Manipulation of Cerium Oxide Nanoparticles on a Titanium Surface for Modulating Cell Fate and Bone Formation.用于调控细胞命运和骨形成的钛表面氧化铈纳米颗粒价态操纵
Adv Sci (Weinh). 2017 Dec 18;5(2):1700678. doi: 10.1002/advs.201700678. eCollection 2018 Feb.