Suppr超能文献

高温响应型杨属 lncRNAs 通过 RNA 干扰调节靶基因表达,并作为 RNA 支架增强耐热性。

High-Temperature-Responsive Poplar lncRNAs Modulate Target Gene Expression via RNA Interference and Act as RNA Scaffolds to Enhance Heat Tolerance.

机构信息

Beijing Advanced Innovation Center for Tree Breeding by Molecular Design, Beijing Forestry University, 35 Qinghua East Road, Beijing 100083, China.

National Engineering Laboratory for Tree Breeding, College of Biological Sciences and Technology, Beijing Forestry University, No. 35, Qinghua East Road, Beijing 100083, China.

出版信息

Int J Mol Sci. 2020 Sep 16;21(18):6808. doi: 10.3390/ijms21186808.

Abstract

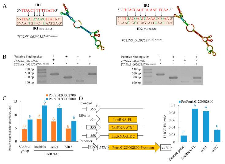
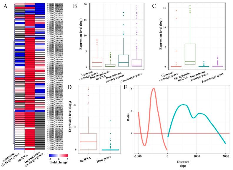
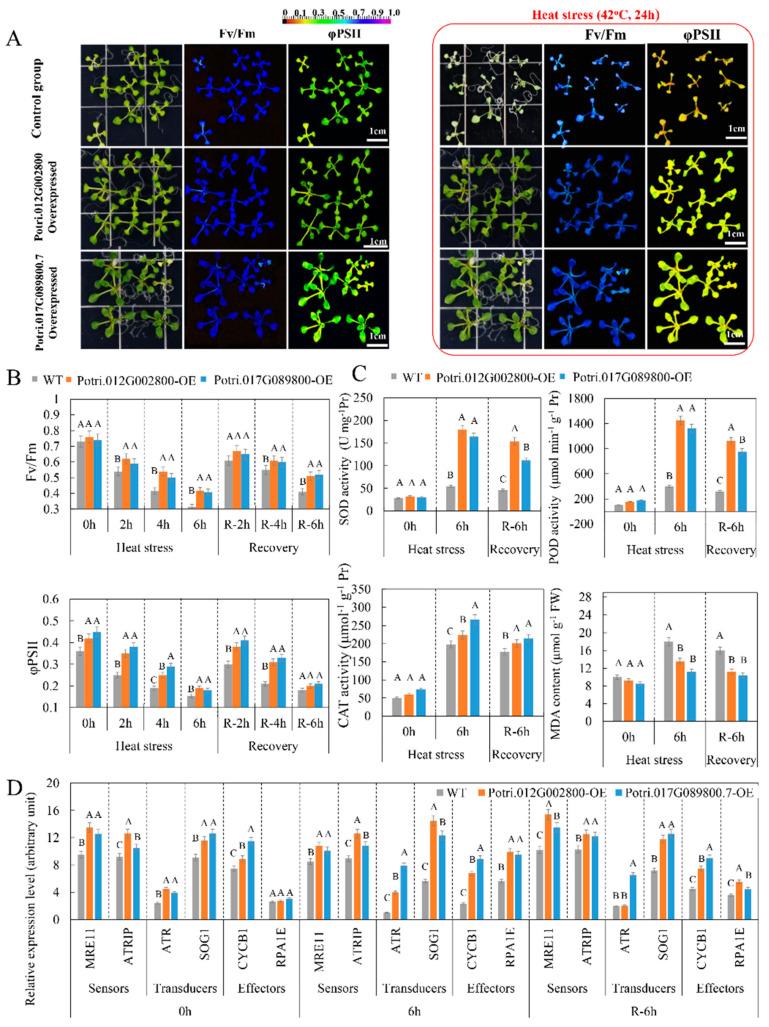
High-temperature stress is a threat to plant development and survival. Long noncoding RNAs (lncRNAs) participate in plant stress responses, but their functions in the complex stress response network remain unknown. Poplar contributes to terrestrial ecological stability. In this study, we identified 204 high-temperature-responsive lncRNAs in an abiotic stress-tolerant poplar () species using strand-specific RNA sequencing (ssRNA-seq). Mimicking overexpressed and repressed candidate lncRNAs in poplar was used to illuminate their regulation pattern on targets using nano sheet mediation. These lncRNAs were predicted to target 185 genes, of which 100 were genes and 119 were genes. Gene Ontology enrichment analysis showed that anatomical structure morphogenesis and response to stress and signaling were significantly enriched. Among heat-responsive LncRNAs, TCONS_00202587 binds to upstream sequences via its secondary structure and interferes with target gene transcription. TCONS_00260893 enhances calcium influx in response to high-temperature treatment by interfering with a specific variant/isoform of the target gene. Heterogeneous expression of these two lncRNA targets promoted photosynthetic protection and recovery, inhibited membrane peroxidation, and suppressed DNA damage in under heat stress. These results showed that lncRNAs can regulate their target genes by acting as potential RNA scaffolds or through the RNA interference pathway.

摘要

高温胁迫是植物发育和生存的威胁。长非编码 RNA(lncRNA)参与植物的应激反应,但它们在复杂的应激反应网络中的功能尚不清楚。杨树为陆地生态系统的稳定性做出了贡献。在这项研究中,我们使用链特异性 RNA 测序(ssRNA-seq)在一种非生物胁迫耐受的杨树()物种中鉴定了 204 个高温响应的 lncRNA。通过纳米片介导,模拟杨树中过表达和抑制候选 lncRNA,以阐明它们对靶基因的调控模式。这些 lncRNA 被预测靶向 185 个基因,其中 100 个是上调基因,119 个是下调基因。基因本体论富集分析表明,解剖结构形态发生和对胁迫和信号的反应显著富集。在热响应 lncRNA 中,TCONS_00202587 通过其二级结构与上游序列结合,并干扰靶基因转录。TCONS_00260893 通过干扰靶基因的特定变体/同工型,增强了对高温处理的钙内流。这两个 lncRNA 靶标的异质表达促进了光合作用的保护和恢复,抑制了膜过氧化作用,并抑制了 在热胁迫下的 DNA 损伤。这些结果表明,lncRNA 可以通过充当潜在的 RNA 支架或通过 RNA 干扰途径来调节其靶基因。

https://cdn.ncbi.nlm.nih.gov/pmc/blobs/bc04/7555564/f956443a0a20/ijms-21-06808-g001.jpg

文献检索

告别复杂PubMed语法,用中文像聊天一样搜索,搜遍4000万医学文献。AI智能推荐,让科研检索更轻松。

立即免费搜索

文件翻译

保留排版,准确专业,支持PDF/Word/PPT等文件格式,支持 12+语言互译。

免费翻译文档

深度研究

AI帮你快速写综述,25分钟生成高质量综述,智能提取关键信息,辅助科研写作。

立即免费体验