Suppr超能文献

关于……的目和科的系统基因组学见解。 你提供的原文似乎不完整,“of”后面缺少具体内容。

Phylogenomics insights into order and families of .

作者信息

Kumar Sanjeet, Bansal Kanika, Patil Prashant P, Patil Prabhu B

机构信息

Bacterial Genomics and Evolution Laboratory, CSIR-Institute of Microbial Technology, Chandigarh, India.

Present address: Department of Archaeogenetics, Max Planck Institute for the Science of Human History, Jena, Germany.

出版信息

Access Microbiol. 2019 Apr 17;1(2):e000015. doi: 10.1099/acmi.0.000015. eCollection 2019.

Abstract

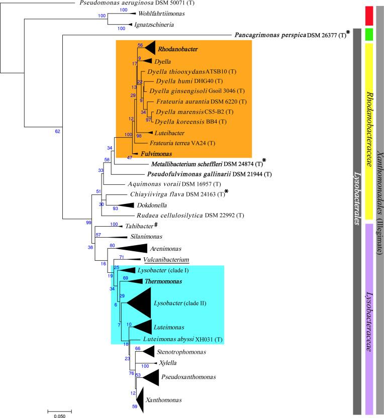
Order (earlier known ) is a taxonomically complex group of a large number of gamma-proteobacteria classified in two different families, namely and . Current taxonomy is largely based on classical approaches and is devoid of whole-genome information-based analysis. In the present study, we have taken all classified and poorly described species belonging to the order to perform a phylogenetic analysis based on the 16 S rRNA sequence. Moreover, to obtain robust phylogeny, we have generated whole-genome sequencing data of six type species namely and of the families and . Interestingly, whole-genome-based phylogenetic analysis revealed unusual positioning of the type species , and at family level. Whole-genome-based phylogeny involving 92 type strains resolved the taxonomic positioning by reshuffling the genus across families and . The present study reveals the need and scope for genome-based phylogenetic and comparative studies in order to address relationships of genera and species of order .

摘要

肠杆菌目(之前称为肠道细菌目)是一大类分类复杂的γ-变形菌,分为两个不同的科,即肠杆菌科和摩根氏菌科。当前的分类学主要基于经典方法,缺乏基于全基因组信息的分析。在本研究中,我们选取了所有已分类和描述较少的肠杆菌目物种,基于16S rRNA序列进行系统发育分析。此外,为了获得可靠的系统发育关系,我们生成了六个模式种的全基因组测序数据,这些模式种分别属于肠杆菌科和摩根氏菌科的阴沟肠杆菌、产气肠杆菌、摩根氏摩根菌、雷氏普罗威登斯菌、斯氏普罗威登斯菌和产碱普罗威登斯菌。有趣的是,基于全基因组的系统发育分析揭示了模式种阴沟肠杆菌、产气肠杆菌和摩根氏摩根菌在科级水平上的异常定位。涉及92个模式菌株的基于全基因组的系统发育分析通过跨肠杆菌科和摩根氏菌科重新排列属来解决分类定位问题。本研究揭示了基于基因组的系统发育和比较研究的必要性和范围,以解决肠杆菌目属和种之间的关系。

https://cdn.ncbi.nlm.nih.gov/pmc/blobs/66fa/7470346/4b3afc9d175b/acmi-1-015-g001.jpg

文献AI研究员

20分钟写一篇综述,助力文献阅读效率提升50倍。

立即体验

用中文搜PubMed

大模型驱动的PubMed中文搜索引擎

马上搜索

文档翻译

学术文献翻译模型,支持多种主流文档格式。

立即体验