• 文献检索
  • 文档翻译
  • 深度研究
  • 学术资讯
  • Suppr Zotero 插件Zotero 插件
  • 邀请有礼
  • 套餐&价格
  • 历史记录
应用&插件
Suppr Zotero 插件Zotero 插件浏览器插件Mac 客户端Windows 客户端微信小程序
定价
高级版会员购买积分包购买API积分包
服务
文献检索文档翻译深度研究API 文档MCP 服务
关于我们
关于 Suppr公司介绍联系我们用户协议隐私条款
关注我们

Suppr 超能文献

核心技术专利:CN118964589B侵权必究
粤ICP备2023148730 号-1Suppr @ 2026

文献检索

告别复杂PubMed语法,用中文像聊天一样搜索,搜遍4000万医学文献。AI智能推荐,让科研检索更轻松。

立即免费搜索

文件翻译

保留排版,准确专业,支持PDF/Word/PPT等文件格式,支持 12+语言互译。

免费翻译文档

深度研究

AI帮你快速写综述,25分钟生成高质量综述,智能提取关键信息,辅助科研写作。

立即免费体验

lncRNA HOXA-AS3 的敲低通过海绵吸附 miR-455-5p 抑制动脉粥样硬化的进展。

Knockdown of lncRNA HOXA-AS3 Suppresses the Progression of Atherosclerosis via Sponging miR-455-5p.

机构信息

Department of Vascular Surgery, The Second Hospital of Hebei Medical University, Shijiazhuang, Hebei 050000, People's Republic of China.

Department of Anesthesiology, The Second Hospital of Hebei Medical University, Shijiazhuang, Hebei 050000, People's Republic of China.

出版信息

Drug Des Devel Ther. 2020 Sep 9;14:3651-3662. doi: 10.2147/DDDT.S249830. eCollection 2020.

DOI:10.2147/DDDT.S249830
PMID:32982172
原文链接:https://pmc.ncbi.nlm.nih.gov/articles/PMC7490108/
Abstract

BACKGROUND

Atherosclerosis can lead to multiple cardiovascular diseases, especially myocardial infarction. Long noncoding RNAs (lncRNAs) are involved in multiple diseases, including atherosclerosis. LncRNA HOXA-AS3 was found to be notably upregulated in atherosclerosis. However, the biological function of HOXA-AS3 during the occurrence and development of atherosclerosis remains unclear.

MATERIALS AND METHODS

Human vascular endothelial cells (HUVECs) were treated with oxidized low-density lipoprotein (oxLDL) to mimic atherosclerosis in vitro. Gene and protein expressions in HUVECs were detected by RT-qPCR and Western blot, respectively. Cell proliferation was tested by CCK-8 and Ki67 staining. Cell apoptosis and cycle were measured by flow cytometry. Additionally, the correlation between HOXA-AS3 and miR-455-5p was confirmed by dual luciferase report assay and RNA pull-down. Finally, in vivo model of atherosclerosis was established to confirm the function of HOXA-AS3 during the development of atherosclerosis in vivo.

RESULTS

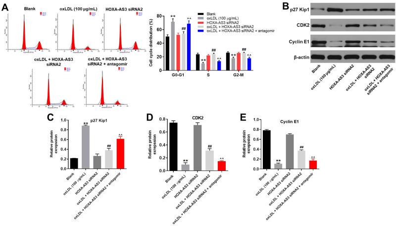
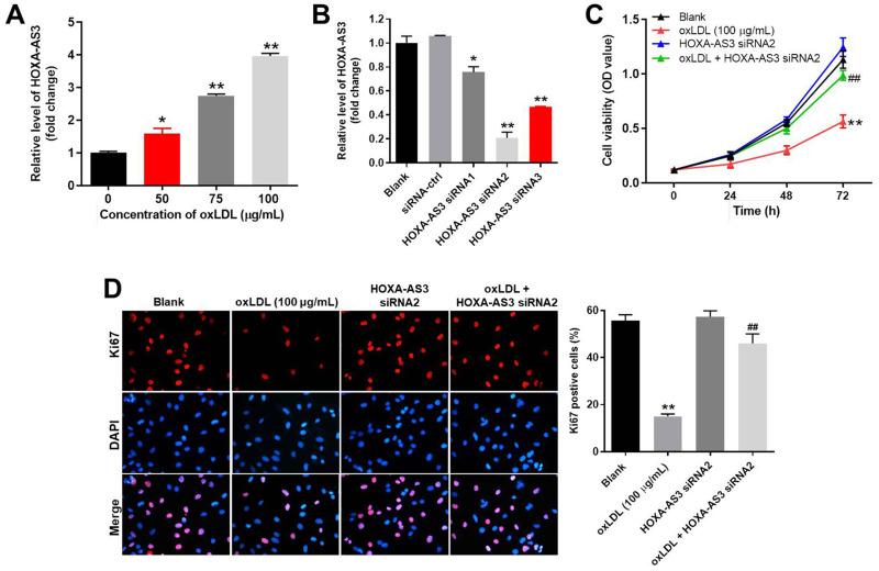
LncRNA HOXA-AS3 was upregulated in oxLDL-treated HUVECs. In addition, oxLDL-induced growth inhibition of HUVECs was significantly reversed by knockdown of HOXA-AS3. Consistently, oxLDL notably induced G1 arrest in HUVECs, while this phenomenon was greatly reversed by HOXA-AS3 siRNA. Furthermore, downregulation of HOXA-AS3 notably inhibited the progression of atherosclerosis through mediation of miR-455-5p/p27 Kip1 axis. Besides, silencing of HOXA-AS3 notably relieved the symptom of atherosclerosis in vivo.

CONCLUSION

Downregulation of HOXA-AS3 significantly suppressed the progression of atherosclerosis via regulating miR-455-5p/p27 Kip1 axis. Thus, HOXA-AS3 might serve as a potential target for the treatment of atherosclerosis.

摘要

背景

动脉粥样硬化可导致多种心血管疾病,尤其是心肌梗死。长链非编码 RNA(lncRNA)参与多种疾病,包括动脉粥样硬化。研究发现 lncRNA HOXA-AS3 在动脉粥样硬化中显著上调。然而,HOXA-AS3 在动脉粥样硬化发生发展过程中的生物学功能尚不清楚。

材料和方法

体外采用氧化型低密度脂蛋白(oxLDL)处理人血管内皮细胞(HUVECs)模拟动脉粥样硬化。分别采用 RT-qPCR 和 Western blot 检测 HUVECs 中的基因和蛋白表达。采用 CCK-8 和 Ki67 染色检测细胞增殖。采用流式细胞术检测细胞凋亡和周期。此外,通过双荧光素酶报告实验和 RNA 下拉实验证实了 HOXA-AS3 与 miR-455-5p 的相关性。最后,建立了动脉粥样硬化的体内模型,以证实 HOXA-AS3 在体内动脉粥样硬化发展过程中的作用。

结果

lncRNA HOXA-AS3 在 oxLDL 处理的 HUVECs 中上调。此外,HOXA-AS3 的敲低显著逆转了 oxLDL 诱导的 HUVECs 生长抑制。一致地,oxLDL 显著诱导 HUVECs 的 G1 期阻滞,而 HOXA-AS3 siRNA 则大大逆转了这一现象。此外,下调 HOXA-AS3 通过调节 miR-455-5p/p27 Kip1 轴显著抑制了动脉粥样硬化的进展。此外,HOXA-AS3 的沉默显著缓解了体内动脉粥样硬化的症状。

结论

下调 HOXA-AS3 通过调节 miR-455-5p/p27 Kip1 轴显著抑制了动脉粥样硬化的进展。因此,HOXA-AS3 可能成为治疗动脉粥样硬化的潜在靶点。

https://cdn.ncbi.nlm.nih.gov/pmc/blobs/7730/7490108/990c6249121d/DDDT-14-3651-g0007.jpg
https://cdn.ncbi.nlm.nih.gov/pmc/blobs/7730/7490108/e1f6e8b68a34/DDDT-14-3651-g0001.jpg
https://cdn.ncbi.nlm.nih.gov/pmc/blobs/7730/7490108/4c4263fa3511/DDDT-14-3651-g0002.jpg
https://cdn.ncbi.nlm.nih.gov/pmc/blobs/7730/7490108/615df3a3e975/DDDT-14-3651-g0003.jpg
https://cdn.ncbi.nlm.nih.gov/pmc/blobs/7730/7490108/9f1e1c92a745/DDDT-14-3651-g0004.jpg
https://cdn.ncbi.nlm.nih.gov/pmc/blobs/7730/7490108/676b7843c7f9/DDDT-14-3651-g0005.jpg
https://cdn.ncbi.nlm.nih.gov/pmc/blobs/7730/7490108/02200a9082c6/DDDT-14-3651-g0006.jpg
https://cdn.ncbi.nlm.nih.gov/pmc/blobs/7730/7490108/990c6249121d/DDDT-14-3651-g0007.jpg
https://cdn.ncbi.nlm.nih.gov/pmc/blobs/7730/7490108/e1f6e8b68a34/DDDT-14-3651-g0001.jpg
https://cdn.ncbi.nlm.nih.gov/pmc/blobs/7730/7490108/4c4263fa3511/DDDT-14-3651-g0002.jpg
https://cdn.ncbi.nlm.nih.gov/pmc/blobs/7730/7490108/615df3a3e975/DDDT-14-3651-g0003.jpg
https://cdn.ncbi.nlm.nih.gov/pmc/blobs/7730/7490108/9f1e1c92a745/DDDT-14-3651-g0004.jpg
https://cdn.ncbi.nlm.nih.gov/pmc/blobs/7730/7490108/676b7843c7f9/DDDT-14-3651-g0005.jpg
https://cdn.ncbi.nlm.nih.gov/pmc/blobs/7730/7490108/02200a9082c6/DDDT-14-3651-g0006.jpg
https://cdn.ncbi.nlm.nih.gov/pmc/blobs/7730/7490108/990c6249121d/DDDT-14-3651-g0007.jpg

相似文献

1
Knockdown of lncRNA HOXA-AS3 Suppresses the Progression of Atherosclerosis via Sponging miR-455-5p.lncRNA HOXA-AS3 的敲低通过海绵吸附 miR-455-5p 抑制动脉粥样硬化的进展。
Drug Des Devel Ther. 2020 Sep 9;14:3651-3662. doi: 10.2147/DDDT.S249830. eCollection 2020.
2
LncRNA HOXA-AS3 Promotes the Progression of Pulmonary Arterial Hypertension through Mediation of miR-675-3p/PDE5A Axis.长链非编码 RNA HOXA-AS3 通过介导 miR-675-3p/PDE5A 轴促进肺动脉高压的进展。
Biochem Genet. 2021 Oct;59(5):1158-1172. doi: 10.1007/s10528-021-10053-y. Epub 2021 Mar 9.
3
Long non-coding RNA HOXA-AS3 promotes cell proliferation of oral squamous cell carcinoma through sponging microRNA miR-218-5p.长链非编码 RNA HOXA-AS3 通过海绵吸附 microRNA miR-218-5p 促进口腔鳞状细胞癌的细胞增殖。
Bioengineered. 2021 Dec;12(1):8724-8737. doi: 10.1080/21655979.2021.1978196.
4
LncRNA HOXA-AS3 promotes the malignancy of glioblastoma through regulating miR-455-5p/USP3 axis.长链非编码 RNA HOXA-AS3 通过调控 miR-455-5p/USP3 轴促进胶质母细胞瘤的恶性进展。
J Cell Mol Med. 2020 Oct;24(20):11755-11767. doi: 10.1111/jcmm.15788. Epub 2020 Sep 11.
5
HOXA-AS3 Promotes Proliferation and Migration of Hepatocellular Carcinoma Cells via the miR-455-5p/PD-L1 Axis.HOXA-AS3 通过 miR-455-5p/PD-L1 轴促进肝癌细胞的增殖和迁移。
J Immunol Res. 2021 Dec 27;2021:9289719. doi: 10.1155/2021/9289719. eCollection 2021.
6
LncRNA SNHG12 regulates ox-LDL-induced endothelial cell injury by the miR-218-5p/IGF2 axis in atherosclerosis.长链非编码 RNA SNHG12 通过 miR-218-5p/IGF2 轴调控 ox-LDL 诱导的动脉粥样硬化内皮细胞损伤。
Cell Cycle. 2021 Aug;20(16):1561-1577. doi: 10.1080/15384101.2021.1953755. Epub 2021 Jul 27.
7
LncRNA HOXA-AS3 promotes cell proliferation and invasion via targeting miR-218-5p/FOXP1 axis in osteosarcoma.长链非编码RNA HOXA-AS3通过靶向微小RNA-218-5p/叉头框蛋白P1轴促进骨肉瘤细胞增殖和侵袭。
Sci Rep. 2024 Jul 17;14(1):16581. doi: 10.1038/s41598-024-67596-4.
8
Long non-coding RNA (lncRNA) HOXB-AS3 promotes cell proliferation and inhibits apoptosis by regulating ADAM9 expression through targeting miR-498-5p in endometrial carcinoma.长链非编码RNA(lncRNA)HOXB-AS3通过靶向miR-498-5p调控ADAM9的表达,从而促进子宫内膜癌细胞增殖并抑制其凋亡。
J Int Med Res. 2021 Jun;49(6):3000605211013548. doi: 10.1177/03000605211013548.
9
Tumour-regulatory role of long non-coding RNA HOXA-AS3.长链非编码RNA HOXA-AS3的肿瘤调节作用
Prog Biophys Mol Biol. 2024 Jul;189:13-25. doi: 10.1016/j.pbiomolbio.2024.04.003. Epub 2024 Apr 7.
10
Long non-coding HOXA-AS3 contributes to osteosarcoma progression through the miR-1286/TEAD1 axis.长链非编码 HOXA-AS3 通过 miR-1286/TEAD1 轴促进骨肉瘤进展。
J Orthop Surg Res. 2023 Sep 27;18(1):730. doi: 10.1186/s13018-023-04214-5.

引用本文的文献

1
Long noncoding RNAs in familial hypercholesterolemia: biomarkers, therapeutics, and AI in precision medicine.家族性高胆固醇血症中的长链非编码RNA:精准医学中的生物标志物、治疗方法及人工智能
Lipids Health Dis. 2025 May 21;24(1):182. doi: 10.1186/s12944-025-02605-7.
2
The role of exosomal lncRNAs in cardiovascular disease: Emerging insights based on molecular mechanisms and therapeutic target level.外泌体长链非编码RNA在心血管疾病中的作用:基于分子机制和治疗靶点层面的新见解
Noncoding RNA Res. 2024 Oct 10;10:198-205. doi: 10.1016/j.ncrna.2024.10.001. eCollection 2025 Feb.
3
LncRNA HOXA-AS3 promotes cell proliferation and invasion via targeting miR-218-5p/FOXP1 axis in osteosarcoma.

本文引用的文献

1
-Endorphin Mediates the Development and Instability of Atherosclerotic Plaques.内啡肽介导动脉粥样硬化斑块的形成与不稳定性。
Int J Endocrinol. 2020 Mar 28;2020:4139093. doi: 10.1155/2020/4139093. eCollection 2020.
2
Naringin protects endothelial cells from apoptosis and inflammation by regulating the Hippo-YAP Pathway.柚皮苷通过调节 Hippo-YAP 通路保护内皮细胞免于凋亡和炎症。
Biosci Rep. 2020 Mar 27;40(3). doi: 10.1042/BSR20193431.
3
Aberrations of miR-126-3p, miR-181a and sirtuin1 network mediate Di-(2-ethylhexyl) phthalate-induced testicular damage in rats: The protective role of hesperidin.
长链非编码RNA HOXA-AS3通过靶向微小RNA-218-5p/叉头框蛋白P1轴促进骨肉瘤细胞增殖和侵袭。
Sci Rep. 2024 Jul 17;14(1):16581. doi: 10.1038/s41598-024-67596-4.
4
Role of HOXA1-4 in the development of genetic and malignant diseases.HOXA1 - 4在遗传和恶性疾病发展中的作用。
Biomark Res. 2024 Feb 5;12(1):18. doi: 10.1186/s40364-024-00569-x.
5
Spotlight on HOX cluster‑embedded antisense lncRNAs in cardiovascular diseases (Review).聚焦于心血管疾病中 HOX 簇嵌入的反义 lncRNAs(综述)。
Int J Mol Med. 2023 Dec;52(6). doi: 10.3892/ijmm.2023.5317. Epub 2023 Oct 13.
6
Upgulation of lncRNA GASL1 inhibits atherosclerosis by regulating miR-106a/LKB1 axis.上调长链非编码 RNA GASL1 通过调控 miR-106a/LKB1 轴抑制动脉粥样硬化。
BMC Cardiovasc Disord. 2023 Jan 10;23(1):11. doi: 10.1186/s12872-023-03038-9.
7
The integrated comprehension of lncRNA HOXA-AS3 implication on human diseases.长链非编码 RNA HOXA-AS3 对人类疾病影响的综合认识。
Clin Transl Oncol. 2022 Dec;24(12):2342-2350. doi: 10.1007/s12094-022-02920-w. Epub 2022 Aug 20.
8
Clinical Values and Underlying Mechanism Analysis of Serum miR-455-5p in Carotid Artery Stenosis.血清miR-455-5p在颈动脉狭窄中的临床价值及潜在机制分析
J Inflamm Res. 2022 May 30;15:3207-3217. doi: 10.2147/JIR.S362774. eCollection 2022.
9
MiR-455-5p upregulation in umbilical cord mesenchymal stem cells attenuates endometrial injury and promotes repair of damaged endometrium via Janus kinase/signal transducer and activator of transcription 3 signaling.miR-455-5p 在脐带间充质干细胞中的上调通过 Janus 激酶/信号转导和转录激活因子 3 信号通路减轻子宫内膜损伤并促进受损子宫内膜的修复。
Bioengineered. 2021 Dec;12(2):12891-12904. doi: 10.1080/21655979.2021.2006976.
10
LncRNA HOXA-AS3 Promotes the Progression of Pulmonary Arterial Hypertension through Mediation of miR-675-3p/PDE5A Axis.长链非编码 RNA HOXA-AS3 通过介导 miR-675-3p/PDE5A 轴促进肺动脉高压的进展。
Biochem Genet. 2021 Oct;59(5):1158-1172. doi: 10.1007/s10528-021-10053-y. Epub 2021 Mar 9.
miR-126-3p、miR-181a 和 Sirtuin1 网络的失调介导邻苯二甲酸二(2-乙基己基)酯诱导的大鼠睾丸损伤:橙皮苷的保护作用。
Toxicology. 2020 Mar 30;433-434:152406. doi: 10.1016/j.tox.2020.152406. Epub 2020 Feb 9.
4
Identifying a new microRNA signature as a prognostic biomarker in colon cancer.鉴定结肠癌新的 microRNA 特征作为预后生物标志物。
PLoS One. 2020 Feb 12;15(2):e0228575. doi: 10.1371/journal.pone.0228575. eCollection 2020.
5
SULF2 promotes tumorigenesis and inhibits apoptosis of cervical cancer cells through the ERK/AKT signaling pathway.SULF2 通过 ERK/AKT 信号通路促进宫颈癌的发生发展并抑制细胞凋亡。
Braz J Med Biol Res. 2020 Feb 7;53(2):e8901. doi: 10.1590/1414-431X20198901. eCollection 2020.
6
Anticancer Agents Based on Vulnerable Components in a Signalling Pathway.基于信号通路中脆弱组分的抗癌药物。
Mini Rev Med Chem. 2020;20(10):886-907. doi: 10.2174/1389557520666200212105417.
7
Mycophenolate mofetil attenuates concanavalin A-induced acute liver injury through modulation of TLR4/NF-κB and Nrf2/HO-1 pathways.霉酚酸酯通过调节 TLR4/NF-κB 和 Nrf2/HO-1 通路减轻刀豆蛋白 A 诱导的急性肝损伤。
Pharmacol Rep. 2020 Aug;72(4):945-955. doi: 10.1007/s43440-019-00055-4. Epub 2020 Jan 14.
8
Selenium-mediated gga-miR-29a-3p regulates LMH cell proliferation, invasion, and migration by targeting COL4A2.硒介导的 gga-miR-29a-3p 通过靶向 COL4A2 调节 LMH 细胞的增殖、侵袭和迁移。
Metallomics. 2020 Mar 25;12(3):449-459. doi: 10.1039/c9mt00266a.
9
Ablation of Gsa impairs renal tubule proliferation after injury via CDK2/cyclin E.Gsa 的消融通过 CDK2/细胞周期蛋白 E 损害损伤后的肾小管增殖。
Am J Physiol Renal Physiol. 2020 Mar 1;318(3):F793-F803. doi: 10.1152/ajprenal.00367.2019. Epub 2020 Feb 10.
10
PI3K/mTORC1/2 inhibitor PQR309 inhibits proliferation and induces apoptosis in human glioblastoma cells.PI3K/mTORC1/2抑制剂PQR309抑制人胶质母细胞瘤细胞的增殖并诱导其凋亡。
Oncol Rep. 2020 Mar;43(3):773-782. doi: 10.3892/or.2020.7472. Epub 2020 Jan 20.