Suppr超能文献

Snf1 AMPK 通过调控酵母内质网应激反应中自噬受体 Atg39 的表达正向调节 ER 自噬。

Snf1 AMPK positively regulates ER-phagy via expression control of Atg39 autophagy receptor in yeast ER stress response.

机构信息

Department of Molecular Cell Biology, Faculty of Medicine, University of Tsukuba, Tsukuba, Japan.

出版信息

PLoS Genet. 2020 Sep 28;16(9):e1009053. doi: 10.1371/journal.pgen.1009053. eCollection 2020 Sep.

Abstract

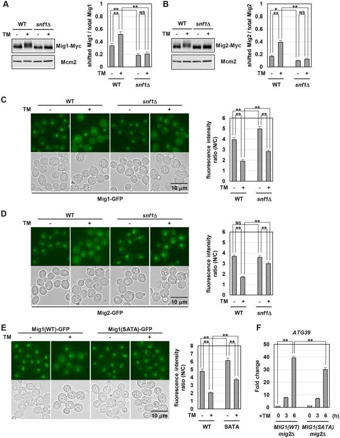
Autophagy is a fundamental process responsible for degradation and recycling of intracellular contents. In the budding yeast, non-selective macroautophagy and microautophagy of the endoplasmic reticulum (ER) are caused by ER stress, the circumstance where aberrant proteins accumulate in the ER. The more recent study showed that protein aggregation in the ER initiates ER-selective macroautophagy, referred to as ER-phagy; however, the mechanisms by which ER stress induces ER-phagy have not been fully elucidated. Here, we show that the expression levels of ATG39, encoding an autophagy receptor specific for ER-phagy, are significantly increased under ER-stressed conditions. ATG39 upregulation in ER stress response is mediated by activation of its promoter, which is positively regulated by Snf1 AMP-activated protein kinase (AMPK) and negatively by Mig1 and Mig2 transcriptional repressors. In response to ER stress, Snf1 promotes nuclear export of Mig1 and Mig2. Our results suggest that during ER stress response, Snf1 mediates activation of the ATG39 promoter and consequently facilitates ER-phagy by negatively regulating Mig1 and Mig2.

摘要

自噬是一种负责降解和回收细胞内物质的基本过程。在芽殖酵母中,内质网(ER)的非选择性巨自噬和微自噬是由内质网应激引起的,即在 ER 中积累异常蛋白质的情况。最近的研究表明,ER 中的蛋白质聚集引发了 ER 选择性巨自噬,称为 ER 自噬;然而,内质网应激诱导 ER 自噬的机制尚未完全阐明。在这里,我们表明,编码 ER 自噬特异性自噬受体的 ATG39 的表达水平在 ER 应激条件下显著增加。内质网应激反应中 ATG39 的上调是通过其启动子的激活介导的,该启动子被 Snf1 AMP 激活蛋白激酶(AMPK)正向调节,被 Mig1 和 Mig2 转录阻遏物负向调节。在 ER 应激反应中,Snf1 促进 Mig1 和 Mig2 的核输出。我们的结果表明,在 ER 应激反应中,Snf1 介导 ATG39 启动子的激活,从而通过负向调节 Mig1 和 Mig2 促进 ER 自噬。

https://cdn.ncbi.nlm.nih.gov/pmc/blobs/abb5/7544123/d77ddd8cd0e7/pgen.1009053.g001.jpg

文献AI研究员

20分钟写一篇综述,助力文献阅读效率提升50倍。

立即体验

用中文搜PubMed

大模型驱动的PubMed中文搜索引擎

马上搜索

文档翻译

学术文献翻译模型,支持多种主流文档格式。

立即体验