Department of Molecular Biology and Biochemistry, Okayama University Graduate School of Medicine, Dentistry and Pharmaceutical Sciences, Okayama 700-8558, Japan.
Department of Oral Rehabilitation and Regenerative Medicine, Okayama University Graduate School of Medicine, Dentistry and Pharmaceutical Sciences, Okayama 700-8558, Japan.
Int J Mol Sci. 2020 Sep 24;21(19):7028. doi: 10.3390/ijms21197028.
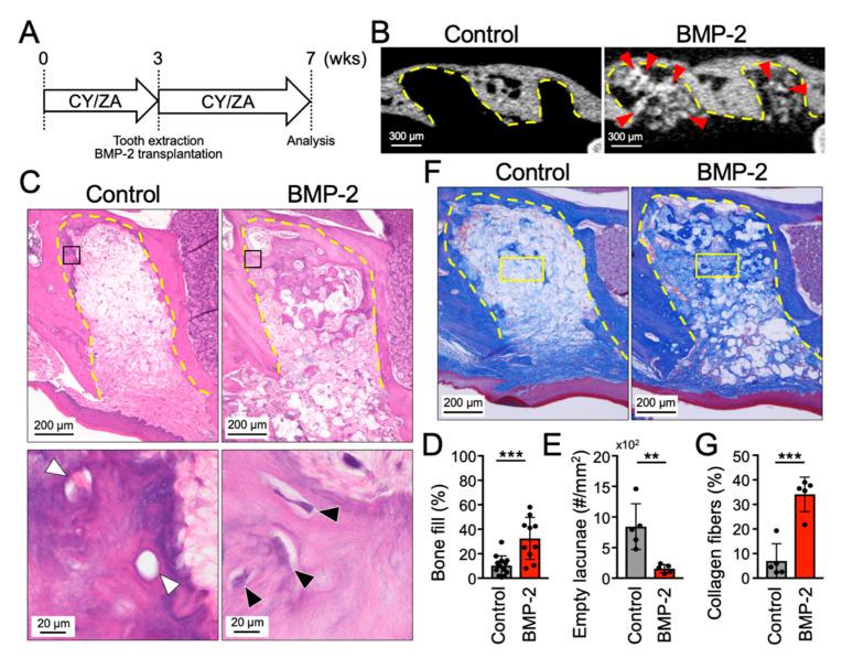
Medication-related osteonecrosis of the jaw (MRONJ) is a severe pathological condition associated mainly with the long-term administration of bone resorption inhibitors, which are known to induce suppression of osteoclast activity and bone remodeling. Bone Morphogenetic Protein (BMP)-2 is known to be a strong inducer of bone remodeling, by directly regulating osteoblast differentiation and osteoclast activity. This study aimed to evaluate the effects of BMP-2 adsorbed onto beta-tricalcium phosphate (β-TCP), which is an osteoinductive bioceramic material and allows space retention, on the prevention and treatment of MRONJ in mice. Tooth extraction was performed after 3 weeks of zoledronate (ZA) and cyclophosphamide (CY) administration. For prevention studies, BMP-2/β-TCP was transplanted immediately after tooth extraction, and the mice were administered ZA and CY for an additional 4 weeks. The results showed that while the tooth extraction socket was mainly filled with a sparse tissue in the control group, bone formation was observed at the apex of the tooth extraction socket and was filled with a dense connective tissue rich in cellular components in the BMP-2/β-TCP transplanted group. For treatment studies, BMP-2/β-TCP was transplanted 2 weeks after tooth extraction, and bone formation was followed up for the subsequent 4 weeks under ZA and CY suspension. The results showed that although the tooth extraction socket was mainly filled with soft tissue in the control group, transplantation of BMP-2/β-TCP could significantly accelerate bone formation, as shown by immunohistochemical analysis for osteopontin, and reduce the bone necrosis in tooth extraction sockets. These data suggest that the combination of BMP-2/β-TCP could become a suitable therapy for the management of MRONJ.
药物相关性下颌骨坏死(MRONJ)是一种严重的病理状况,主要与长期使用骨吸收抑制剂有关,这些抑制剂已知会抑制破骨细胞活性和骨重塑。骨形态发生蛋白 2(BMP-2)已知是一种强烈的骨重塑诱导剂,通过直接调节成骨细胞分化和破骨细胞活性。本研究旨在评估吸附在β-磷酸三钙(β-TCP)上的 BMP-2(一种具有成骨作用的生物陶瓷材料,允许保留空间)对预防和治疗小鼠 MRONJ 的影响。在给予唑来膦酸(ZA)和环磷酰胺(CY)3 周后进行拔牙。在预防研究中,拔牙后立即移植 BMP-2/β-TCP,并且在另外 4 周内给予 ZA 和 CY。结果表明,在对照组中,拔牙窝主要填充稀疏组织,而在 BMP-2/β-TCP 移植组中,在拔牙窝的根尖处观察到骨形成,并填充富含细胞成分的致密结缔组织。在治疗研究中,拔牙后 2 周移植 BMP-2/β-TCP,并在 ZA 和 CY 悬浮液下随后的 4 周内跟踪骨形成。结果表明,尽管在对照组中拔牙窝主要填充软组织,但 BMP-2/β-TCP 的移植可以通过骨桥蛋白的免疫组织化学分析显著加速骨形成,并减少拔牙窝中的骨坏死。这些数据表明,BMP-2/β-TCP 的联合应用可能成为治疗 MRONJ 的一种合适疗法。