Suppr超能文献

黑头噪鸦的线粒体基因组揭示了雷雀科中转录效率和 NADH 脱氢酶复合体-I 的重要性。

Turdoides affinis mitogenome reveals the translational efficiency and importance of NADH dehydrogenase complex-I in the Leiothrichidae family.

机构信息

National Avian Forensic Laboratory, Sálim Ali Centre for Ornithology and Natural History, Anaikatty, Coimbatore, Tamil Nadu, 641108, India.

Central Avian Research Institute, Bareilly, Uttar Pradesh, 243122, India.

出版信息

Sci Rep. 2020 Oct 1;10(1):16202. doi: 10.1038/s41598-020-72674-4.

Abstract

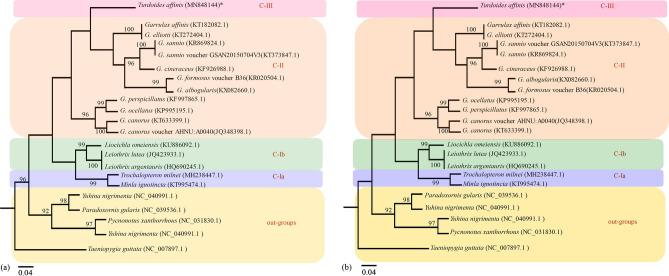
Mitochondrial genome provides useful information about species concerning its evolution and phylogenetics. We have taken the advantage of high throughput next-generation sequencing technique to sequence the complete mitogenome of Yellow-billed babbler (Turdoides affinis), a species endemic to Peninsular India and Sri Lanka. Both, reference-based and de-novo assemblies of mitogenome were performed and observed that de-novo assembled mitogenome was most appropriate. The complete mitogenome of yellow-billed babbler (assembled de-novo) was 17,672 bp in length with 53.2% AT composition. Thirteen protein-coding genes along with two rRNAs and 22 tRNAs were detected. The arrangement pattern of these genes was found conserved among Leiothrichidae family mitogenomes. Duplicated control regions were found in the newly sequenced mitogenome. Downstream bioinformatics analysis revealed the effect of translational efficiency and purifying selection pressure over thirteen protein-coding genes in yellow-billed babbler mitogenome. Ka/Ks analysis indicated the highest synonymous substitution rate in the nad6 gene. Evolutionary analysis revealed the conserved nature of all the protein-coding genes across Leiothrichidae family mitogenomes. Our limited phylogeny results placed T. affinis in a separate group, a sister group of Garrulax. Overall, our results provide a useful information for future studies on the evolutionary and adaptive mechanisms of birds belong to the Leiothrichidae family.

摘要

线粒体基因组提供了有关物种进化和系统发育的有用信息。我们利用高通量下一代测序技术对黄嘴山鸦(Turdoides affinis)的完整线粒体基因组进行了测序,黄嘴山鸦是一种分布于印度半岛和斯里兰卡的特有物种。我们同时进行了基于参考序列的和从头组装的线粒体基因组组装,并观察到从头组装的线粒体基因组是最合适的。黄嘴山鸦(从头组装)的完整线粒体基因组长度为 17672bp,A+T 含量为 53.2%。检测到 13 个蛋白编码基因以及 2 个 rRNA 和 22 个 tRNA。这些基因的排列模式在 Leiothrichidae 科的线粒体基因组中是保守的。在新测序的线粒体基因组中发现了重复的控制区。下游生物信息学分析显示,在黄嘴山鸦线粒体基因组中的 13 个蛋白编码基因中存在翻译效率和纯化选择压力的影响。Ka/Ks 分析表明,nad6 基因的同义替换率最高。进化分析显示,所有蛋白编码基因在 Leiothrichidae 科的线粒体基因组中都具有保守性。我们有限的系统发育结果将 T. affinis 置于一个单独的群组中,是 Garrulax 的姐妹群。总的来说,我们的结果为未来研究属于 Leiothrichidae 科的鸟类的进化和适应机制提供了有用的信息。

https://cdn.ncbi.nlm.nih.gov/pmc/blobs/556d/7530654/42815f96156e/41598_2020_72674_Fig1_HTML.jpg

文献检索

告别复杂PubMed语法,用中文像聊天一样搜索,搜遍4000万医学文献。AI智能推荐,让科研检索更轻松。

立即免费搜索

文件翻译

保留排版,准确专业,支持PDF/Word/PPT等文件格式,支持 12+语言互译。

免费翻译文档

深度研究

AI帮你快速写综述,25分钟生成高质量综述,智能提取关键信息,辅助科研写作。

立即免费体验