Suppr超能文献

特级初榨橄榄油及其活性化合物橄榄苦苷对前列腺素诱导的子宫过度收缩和疼痛的抑制作用:离体和在体研究。

The Inhibitory Effect of Extra Virgin Olive Oil and Its Active Compound Oleocanthal on Prostaglandin-Induced Uterine Hypercontraction and Pain-Ex Vivo and In Vivo Study.

机构信息

School of Nutrition and Health Sciences, College of Nutrition, Taipei Medical University, Taipei 11031, Taiwan.

Graduate Institute of Cancer Biology and Drug Discovery, College of Medical Science and Technology, Taipei Medical University, Taipei 11031, Taiwan.

出版信息

Nutrients. 2020 Sep 30;12(10):3012. doi: 10.3390/nu12103012.

Abstract

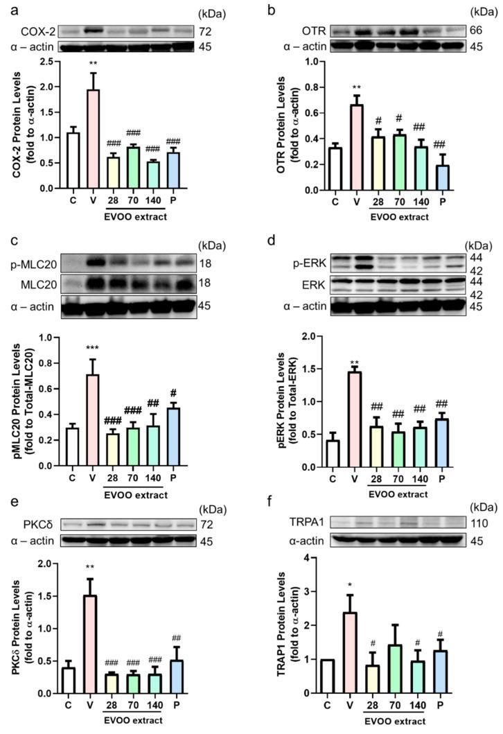
Primary dysmenorrhea is a common occurrence in adolescent women and is a type of chronic inflammation. Dysmenorrhea is due to an increase in oxidative stress, which increases cyclooxygenase-2 (COX-2) expression, increases the concentration of prostaglandin F2α (PGF2α), and increases the calcium concentration in uterine smooth muscle, causing excessive uterine contractions and pain. The polyphenolic compound oleocanthal (OC) in extra virgin olive oil (EVOO) has been shown to have an anti-inflammatory and antioxidant effect. This study aimed to investigate the inhibitory effect of extra virgin olive oil and its active ingredient oleocanthal (OC) on prostaglandin-induced uterine hyper-contraction, its antioxidant ability, and related mechanisms. We used force-displacement transducers to calculate uterine contraction in an ex vivo study. To analyze the analgesic effect, in an in vivo study, we used an acetic acid/oxytocin-induced mice writhing model and determined uterus contraction-related signaling protein expression. The active compound OC inhibited calcium/PGF2α-induced uterine hyper-contraction. In the acetic acid and oxytocin-induced mice writhing model, the intervention of the EVOO acetonitrile layer extraction inhibited pain by inhibiting oxidative stress and the phosphorylation of the protein kinase C (PKC)/extracellular signal-regulated kinases (ERK)/ myosin light chain (MLC) signaling pathway. These findings supported the idea that EVOO and its active ingredient, OC, can effectively decrease oxidative stress and PGF2α-induced uterine hyper-contraction, representing a further treatment for dysmenorrhea.

摘要

原发性痛经是青春期女性常见的一种疾病,属于一种慢性炎症。痛经是由于氧化应激增加,导致环氧化酶-2(COX-2)表达增加,前列腺素 F2α(PGF2α)浓度增加,子宫平滑肌内钙离子浓度增加,引起子宫过度收缩和疼痛。特级初榨橄榄油中的多酚化合物油酸乙酯(OC)具有抗炎和抗氧化作用。本研究旨在探讨特级初榨橄榄油及其活性成分油酸乙酯(OC)对前列腺素诱导的子宫过度收缩的抑制作用、抗氧化能力及其相关机制。我们使用力位移传感器在离体研究中计算子宫收缩。为了分析镇痛作用,在体内研究中,我们使用乙酸/催产素诱导的小鼠扭体模型,测定与子宫收缩相关的信号蛋白表达。活性化合物 OC 抑制钙/PGF2α诱导的子宫过度收缩。在乙酸和催产素诱导的小鼠扭体模型中,EVOO 乙腈层提取物的干预通过抑制氧化应激和蛋白激酶 C(PKC)/细胞外信号调节激酶(ERK)/肌球蛋白轻链(MLC)信号通路的磷酸化抑制疼痛。这些发现支持了特级初榨橄榄油及其活性成分 OC 可以有效降低氧化应激和 PGF2α 诱导的子宫过度收缩的观点,为痛经的进一步治疗提供了依据。

https://cdn.ncbi.nlm.nih.gov/pmc/blobs/18e7/7599558/f2c754c5c702/nutrients-12-03012-g001.jpg

文献检索

告别复杂PubMed语法,用中文像聊天一样搜索,搜遍4000万医学文献。AI智能推荐,让科研检索更轻松。

立即免费搜索

文件翻译

保留排版,准确专业,支持PDF/Word/PPT等文件格式,支持 12+语言互译。

免费翻译文档

深度研究

AI帮你快速写综述,25分钟生成高质量综述,智能提取关键信息,辅助科研写作。

立即免费体验