Suppr超能文献

新生鼠中少突胶质细胞组织化的无瘢痕脊髓修复。

Microglia-organized scar-free spinal cord repair in neonatal mice.

机构信息

F.M. Kirby Neurobiology Center, Boston Children's Hospital, Boston, MA, USA.

Department of Neurology, Harvard Medical School, Boston, MA, USA.

出版信息

Nature. 2020 Nov;587(7835):613-618. doi: 10.1038/s41586-020-2795-6. Epub 2020 Oct 7.

Abstract

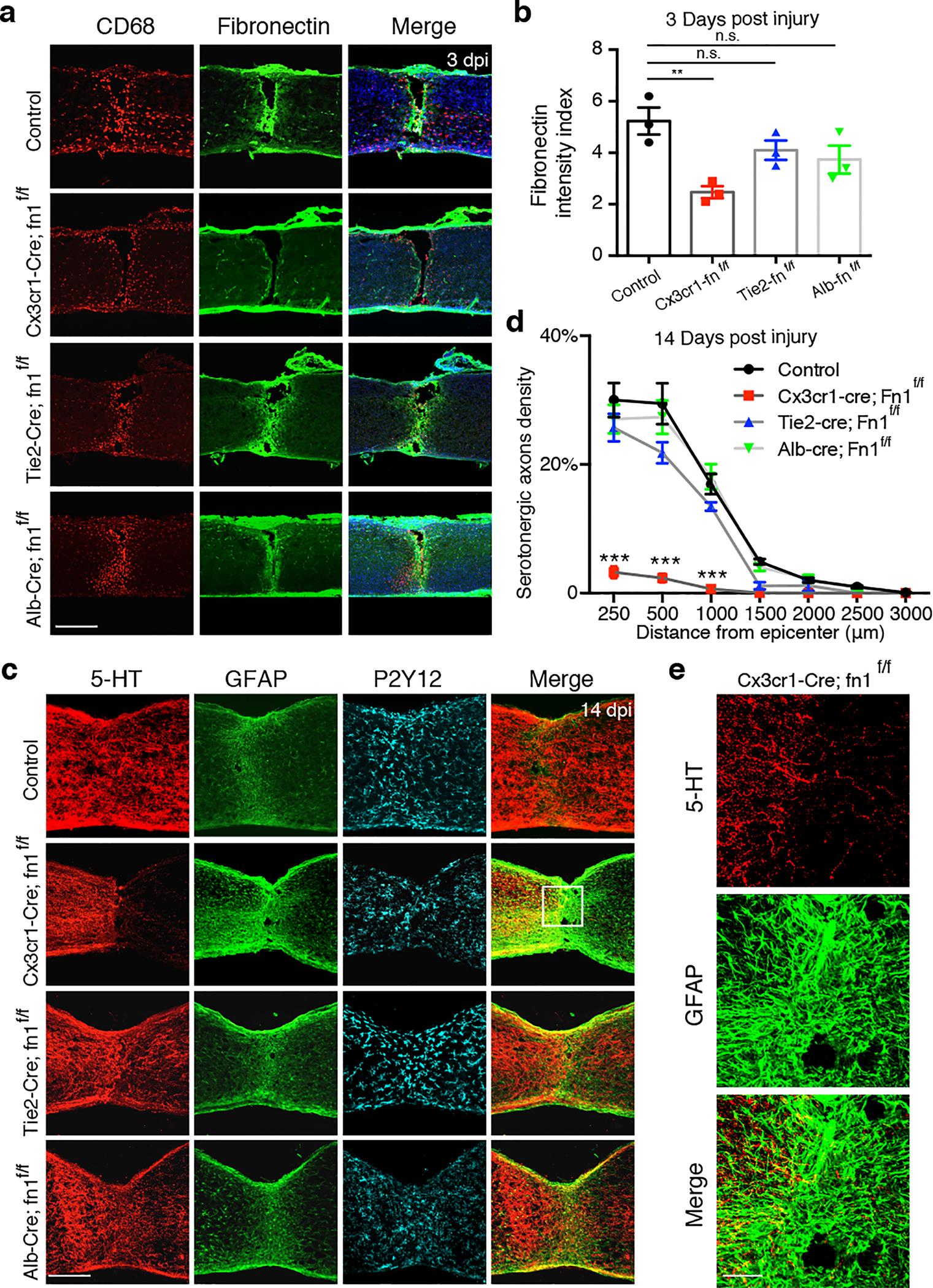
Spinal cord injury in mammals is thought to trigger scar formation with little regeneration of axons. Here we show that a crush injury to the spinal cord in neonatal mice leads to scar-free healing that permits the growth of long projecting axons through the lesion. Depletion of microglia in neonatal mice disrupts this healing process and stalls the regrowth of axons, suggesting that microglia are critical for orchestrating the injury response. Using single-cell RNA sequencing and functional analyses, we find that neonatal microglia are transiently activated and have at least two key roles in scar-free healing. First, they transiently secrete fibronectin and its binding proteins to form bridges of extracellular matrix that ligate the severed ends of the spinal cord. Second, neonatal-but not adult-microglia express several extracellular and intracellular peptidase inhibitors, as well as other molecules that are involved in resolving inflammation. We transplanted either neonatal microglia or adult microglia treated with peptidase inhibitors into spinal cord lesions of adult mice, and found that both types of microglia significantly improved healing and axon regrowth. Together, our results reveal the cellular and molecular basis of the nearly complete recovery of neonatal mice after spinal cord injury, and suggest strategies that could be used to facilitate scar-free healing in the adult mammalian nervous system.

摘要

哺乳动物的脊髓损伤被认为会引发疤痕形成,而轴突的再生很少。在这里,我们表明,新生小鼠脊髓的挤压伤导致无疤痕愈合,允许长投射轴突通过损伤部位生长。新生小鼠中小胶质细胞的耗竭会破坏这种愈合过程,并阻止轴突的再生,这表明小胶质细胞对于协调损伤反应至关重要。使用单细胞 RNA 测序和功能分析,我们发现新生小胶质细胞被短暂激活,并且在无疤痕愈合中有至少两个关键作用。首先,它们短暂地分泌纤维连接蛋白及其结合蛋白,形成细胞外基质的桥,连接脊髓的切断端。其次,新生而非成年小胶质细胞表达几种细胞外和细胞内肽酶抑制剂,以及其他参与炎症消退的分子。我们将新生小胶质细胞或用肽酶抑制剂处理的成年小胶质细胞移植到成年小鼠的脊髓损伤部位,发现这两种类型的小胶质细胞都显著改善了愈合和轴突再生。总之,我们的结果揭示了新生小鼠脊髓损伤后几乎完全恢复的细胞和分子基础,并提出了可以用于促进成年哺乳动物神经系统无疤痕愈合的策略。

https://cdn.ncbi.nlm.nih.gov/pmc/blobs/5eb7/7704837/8d766c6faf52/nihms-1611227-f0006.jpg

文献检索

告别复杂PubMed语法,用中文像聊天一样搜索,搜遍4000万医学文献。AI智能推荐,让科研检索更轻松。

立即免费搜索

文件翻译

保留排版,准确专业,支持PDF/Word/PPT等文件格式,支持 12+语言互译。

免费翻译文档

深度研究

AI帮你快速写综述,25分钟生成高质量综述,智能提取关键信息,辅助科研写作。

立即免费体验