Suppr超能文献

SARS-CoV-2 受到锌指抗病毒蛋白的限制,尽管它已经适应了人类低 CpG 环境。

SARS-CoV-2 Is Restricted by Zinc Finger Antiviral Protein despite Preadaptation to the Low-CpG Environment in Humans.

机构信息

Institute of Molecular Virology, Ulm University Medical Center, Ulm, Germany.

Department of Infectious Diseases, School of Immunology and Microbial Sciences, King's College London, London, United Kingdom.

出版信息

mBio. 2020 Oct 16;11(5):e01930-20. doi: 10.1128/mBio.01930-20.

Abstract

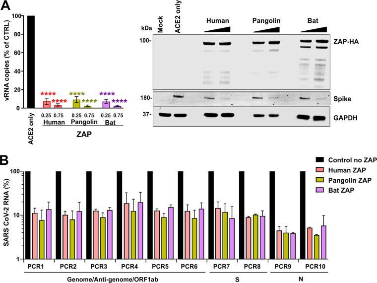
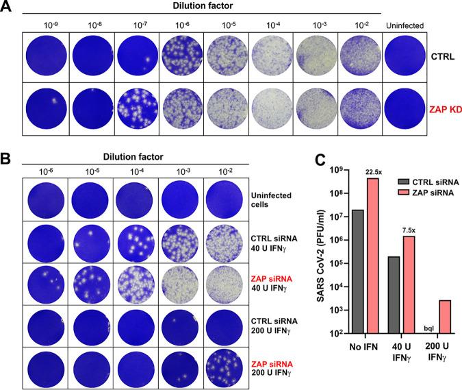
Recent evidence shows that severe acute respiratory syndrome coronavirus 2 (SARS-CoV-2) is sensitive to interferons (IFNs). However, the most effective types of IFNs and the underlying antiviral effectors remain to be defined. Here, we show that zinc finger antiviral protein (ZAP), which preferentially targets CpG dinucleotides in viral RNA sequences, restricts SARS-CoV-2. We further demonstrate that ZAP and its cofactors KHNYN and TRIM25 are expressed in human lung cells. Type I, II, and III IFNs all strongly inhibited SARS-CoV-2 and further induced ZAP expression. Comprehensive sequence analyses revealed that SARS-CoV-2 and its closest relatives from horseshoe bats showed the strongest CpG suppression among all known human and bat coronaviruses, respectively. Nevertheless, endogenous ZAP expression restricted SARS-CoV-2 replication in human lung cells, particularly upon treatment with IFN-α or IFN-γ. Both the long and the short isoforms of human ZAP reduced SARS-CoV-2 RNA expression levels, but the former did so with greater efficiency. Finally, we show that the ability to restrict SARS-CoV-2 is conserved in ZAP orthologues of the reservoir bat and potential intermediate pangolin hosts of human coronaviruses. Altogether, our results show that ZAP is an important effector of the innate response against SARS-CoV-2, although this pandemic pathogen emerged from zoonosis of a coronavirus that was preadapted to the low-CpG environment in humans. Although interferons inhibit SARS-CoV-2 and have been evaluated for treatment of coronavirus disease 2019 (COVID-19), the most effective types and antiviral effectors remain to be defined. Here, we show that IFN-γ is particularly potent in restricting SARS-CoV-2 and in inducing expression of the antiviral factor ZAP in human lung cells. Knockdown experiments revealed that endogenous ZAP significantly restricts SARS-CoV-2. We further show that CpG dinucleotides which are specifically targeted by ZAP are strongly suppressed in the SARS-CoV-2 genome and that the two closest horseshoe bat relatives of SARS-CoV-2 show the lowest genomic CpG content of all coronavirus sequences available from this reservoir host. Nonetheless, both the short and long isoforms of human ZAP reduced SARS-CoV-2 RNA levels, and this activity was conserved in horseshoe bat and pangolin ZAP orthologues. Our findings indicating that type II interferon is particularly efficient against SARS-CoV-2 and that ZAP restricts this pandemic viral pathogen might promote the development of effective immune therapies against COVID-19.

摘要

最近的证据表明,严重急性呼吸综合征冠状病毒 2(SARS-CoV-2)对干扰素(IFNs)敏感。然而,最有效的 IFN 类型和潜在的抗病毒效应子仍有待确定。在这里,我们表明锌指抗病毒蛋白(ZAP)优先靶向病毒 RNA 序列中的 CpG 二核苷酸,从而限制 SARS-CoV-2 的复制。我们进一步证明 ZAP 及其辅助因子 KHNYN 和 TRIM25 在人肺细胞中表达。I 型、II 型和 III 型 IFN 均强烈抑制 SARS-CoV-2,并进一步诱导 ZAP 的表达。全面的序列分析表明,SARS-CoV-2 及其来自马蹄蝠的最亲近的亲属分别在所有已知的人类和蝙蝠冠状病毒中表现出最强的 CpG 抑制作用。然而,内源性 ZAP 的表达限制了 SARS-CoV-2 在人肺细胞中的复制,尤其是在用 IFN-α或 IFN-γ处理时。人 ZAP 的长和短同工型均降低 SARS-CoV-2 RNA 表达水平,但前者的效率更高。最后,我们表明,储备蝙蝠和人类冠状病毒潜在中间穿山甲宿主中 SARS-CoV-2 的限制能力在 ZAP 同源物中是保守的。总的来说,我们的研究结果表明,ZAP 是针对 SARS-CoV-2 的先天反应的重要效应因子,尽管这种大流行病原体是从对人类低 CpG 环境预先适应的冠状病毒动物传染病中出现的。尽管干扰素抑制 SARS-CoV-2 并已被评估用于治疗 2019 年冠状病毒病(COVID-19),但最有效的 IFN 类型和抗病毒效应子仍有待确定。在这里,我们表明 IFN-γ 在限制 SARS-CoV-2 和诱导人肺细胞中抗病毒因子 ZAP 的表达方面特别有效。敲低实验表明,内源性 ZAP 显著限制了 SARS-CoV-2 的复制。我们进一步表明,ZAP 特异性靶向的 CpG 二核苷酸在 SARS-CoV-2 基因组中受到强烈抑制,SARS-CoV-2 的两个最亲近的马蹄蝠亲属显示出所有来自该储备宿主的冠状病毒序列中最低的基因组 CpG 含量。尽管如此,人 ZAP 的短和长同工型均降低 SARS-CoV-2 RNA 水平,这种活性在马蹄蝠和穿山甲 ZAP 同源物中是保守的。我们的研究结果表明,II 型干扰素对 SARS-CoV-2 特别有效,ZAP 限制了这种大流行的病毒病原体,这可能会促进针对 COVID-19 的有效免疫疗法的发展。

https://cdn.ncbi.nlm.nih.gov/pmc/blobs/b9ed/7569149/24632e85eb32/mBio.01930-20-f0001.jpg

文献检索

告别复杂PubMed语法,用中文像聊天一样搜索,搜遍4000万医学文献。AI智能推荐,让科研检索更轻松。

立即免费搜索

文件翻译

保留排版,准确专业,支持PDF/Word/PPT等文件格式,支持 12+语言互译。

免费翻译文档

深度研究

AI帮你快速写综述,25分钟生成高质量综述,智能提取关键信息,辅助科研写作。

立即免费体验