Suppr超能文献

鉴定 DHX9 为 CIZ1 的细胞周期调控核仁招募因子。

Identification of DHX9 as a cell cycle regulated nucleolar recruitment factor for CIZ1.

机构信息

Biomedical and Life Sciences, Faculty of Health and Medicine, University of Lancaster, Lancaster, LA1 4YQ, UK.

Department of Biology, University of York, Heslington, York, YO10 5DD, UK.

出版信息

Sci Rep. 2020 Oct 22;10(1):18103. doi: 10.1038/s41598-020-75160-z.

Abstract

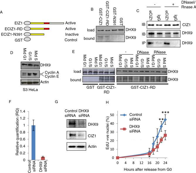
CIP1-interacting zinc finger protein 1 (CIZ1) is a nuclear matrix associated protein that facilitates a number of nuclear functions including initiation of DNA replication, epigenetic maintenance and associates with the inactive X-chromosome. Here, to gain more insight into the protein networks that underpin this diverse functionality, molecular panning and mass spectrometry are used to identify protein interaction partners of CIZ1, and CIZ1 replication domain (CIZ1-RD). STRING analysis of CIZ1 interaction partners identified 2 functional clusters: ribosomal subunits and nucleolar proteins including the DEAD box helicases, DHX9, DDX5 and DDX17. DHX9 shares common functions with CIZ1, including interaction with XIST long-non-coding RNA, epigenetic maintenance and regulation of DNA replication. Functional characterisation of the CIZ1-DHX9 complex showed that CIZ1-DHX9 interact in vitro and dynamically colocalise within the nucleolus from early to mid S-phase. CIZ1-DHX9 nucleolar colocalisation is dependent upon RNA polymerase I activity and is abolished by depletion of DHX9. In addition, depletion of DHX9 reduced cell cycle progression from G1 to S-phase in mouse fibroblasts. The data suggest that DHX9-CIZ1 are required for efficient cell cycle progression at the G1/S transition and that nucleolar recruitment is integral to their mechanism of action.

摘要

CIP1 相互作用锌指蛋白 1(CIZ1)是一种与核基质相关的蛋白,它可以促进多种核功能,包括 DNA 复制的起始、表观遗传维持,并与失活的 X 染色体结合。在这里,为了更深入地了解支持这种多样化功能的蛋白质网络,我们使用分子筛选和质谱技术来鉴定 CIZ1 和 CIZ1 复制结构域(CIZ1-RD)的蛋白质相互作用伙伴。对 CIZ1 相互作用伙伴的 STRING 分析确定了 2 个功能簇:核糖体亚基和核仁蛋白,包括 DEAD 盒解旋酶 DHX9、DDX5 和 DDX17。DHX9 与 CIZ1 具有共同的功能,包括与 XIST 长非编码 RNA 的相互作用、表观遗传维持和 DNA 复制的调节。CIZ1-DHX9 复合物的功能特征表明,CIZ1-DHX9 在体外相互作用,并在 S 期早期到中期在核仁中动态共定位。CIZ1-DHX9 核仁共定位依赖于 RNA 聚合酶 I 的活性,并通过 DHX9 的耗竭而被废除。此外,DHX9 的耗竭减少了小鼠成纤维细胞从 G1 期到 S 期的细胞周期进程。数据表明,DHX9-CIZ1 是 G1/S 转换中细胞周期进程高效进行所必需的,核仁募集是其作用机制的组成部分。

https://cdn.ncbi.nlm.nih.gov/pmc/blobs/0318/7582970/0f5430861761/41598_2020_75160_Fig1_HTML.jpg

文献AI研究员

20分钟写一篇综述,助力文献阅读效率提升50倍。

立即体验

用中文搜PubMed

大模型驱动的PubMed中文搜索引擎

马上搜索

文档翻译

学术文献翻译模型,支持多种主流文档格式。

立即体验