Suppr超能文献

RAB5鸟苷酸交换因子在氯化钠胁迫下维持钾离子水平中的作用。

Role of RAB5 GEF in maintaining potassium levels under sodium chloride stress.

作者信息

Rajagopal Divya, Mathew M K

机构信息

National Centre for Biological Sciences TIFR Bangalore Karnataka India.

出版信息

Plant Direct. 2020 Oct 21;4(10):e00273. doi: 10.1002/pld3.273. eCollection 2020 Oct.

Abstract

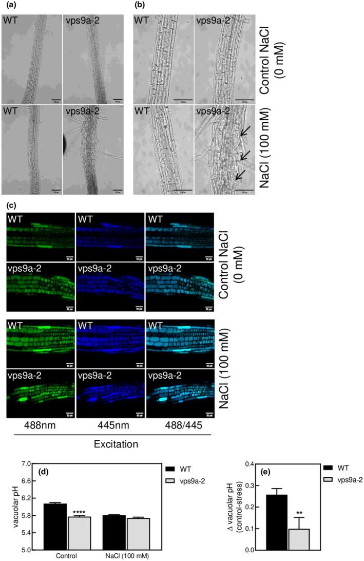
Salt stress is one of the major factors impacting crop productivity worldwide. Through a variety of effector and signaling pathways, plants achieve survival under salinity stress by maintaining high cytosolic potassium/sodium ion (K/Na) ratios, preventing Na cytotoxicity, and retaining osmotic balance. Ras-related protein 5 (Rab5) members are involved in the trafficking of endosomes to the vacuole or plasma membrane (PM). The vacuolar protein sorting- associated protein 9 () encodes the single guanine nucleotide exchange factor (GEF) that activates all three known Rab5 proteins in . Previous work from our group has reported the critical function of for the operation of salt-induced endocytic pathway, as well as the expansion of endomembrane compartments under saline stress conditions. Here we show an additional role of in plant response to salt stress via maintenance of K status of the cell rather than Na homeostasis. Our results show that roots from mutant, subjected to 100 mM NaCl, display alterations in transcript levels of genes involved in the K homeostasis pathway. Concurrent with the observed sensitivity of mutant under NaCl stress, exposure to low K environments resulted in growth retardation, and reduced rate of endocytosis. Furthermore, mutant displays reduced expression of auxin reporter, Direct Repeat-5 (DR5), and alterations in polarity and abundance of auxin efflux carrier PIN- FORMED2 (PIN2). Imposition of NaCl stress was found to be restrictive to the elongation capacity of cells in the root elongation zone of mutant. Together our results indicate that alterations in K homeostasis and associated cellular changes causing increased cell wall pH, contribute to diminished root growth and compromised survival of mutant under salt stress conditions.

摘要

盐胁迫是影响全球作物生产力的主要因素之一。植物通过多种效应器和信号通路,通过维持高细胞质钾/钠离子(K/Na)比率、防止Na细胞毒性以及保持渗透平衡,在盐胁迫下实现存活。Ras相关蛋白5(Rab5)成员参与内体向液泡或质膜(PM)的运输。液泡蛋白分选相关蛋白9()编码单个鸟嘌呤核苷酸交换因子(GEF),该因子激活中的所有三种已知Rab5蛋白。我们小组之前的工作报道了对于盐诱导的内吞途径的运作以及在盐胁迫条件下内膜区室的扩张的关键功能。在这里,我们展示了通过维持细胞的K状态而非Na稳态在植物对盐胁迫的反应中的额外作用。我们的结果表明,经受100 mM NaCl处理的突变体根中,参与K稳态途径的基因转录水平发生改变。与在NaCl胁迫下观察到的突变体敏感性一致,暴露于低钾环境导致生长迟缓以及内吞速率降低。此外,突变体显示生长素报告基因Direct Repeat-5(DR5)的表达降低,以及生长素外流载体PIN-FORMED2(PIN2)的极性和丰度改变。发现施加NaCl胁迫限制了突变体根伸长区细胞的伸长能力。我们的结果共同表明,K稳态的改变以及导致细胞壁pH升高的相关细胞变化,导致盐胁迫条件下突变体根生长减少和存活能力受损。

https://cdn.ncbi.nlm.nih.gov/pmc/blobs/af26/7576885/b08d251c3022/PLD3-4-e00273-g001.jpg

文献AI研究员

20分钟写一篇综述,助力文献阅读效率提升50倍。

立即体验

用中文搜PubMed

大模型驱动的PubMed中文搜索引擎

马上搜索

文档翻译

学术文献翻译模型,支持多种主流文档格式。

立即体验