• 文献检索
  • 文档翻译
  • 深度研究
  • 学术资讯
  • Suppr Zotero 插件Zotero 插件
  • 邀请有礼
  • 套餐&价格
  • 历史记录
应用&插件
Suppr Zotero 插件Zotero 插件浏览器插件Mac 客户端Windows 客户端微信小程序
定价
高级版会员购买积分包购买API积分包
服务
文献检索文档翻译深度研究API 文档MCP 服务
关于我们
关于 Suppr公司介绍联系我们用户协议隐私条款
关注我们

Suppr 超能文献

核心技术专利:CN118964589B侵权必究
粤ICP备2023148730 号-1Suppr @ 2026

文献检索

告别复杂PubMed语法,用中文像聊天一样搜索,搜遍4000万医学文献。AI智能推荐,让科研检索更轻松。

立即免费搜索

文件翻译

保留排版,准确专业,支持PDF/Word/PPT等文件格式,支持 12+语言互译。

免费翻译文档

深度研究

AI帮你快速写综述,25分钟生成高质量综述,智能提取关键信息,辅助科研写作。

立即免费体验

PIN 形成 2 调节亚砷酸盐在. 中的转运。

PIN FORMED 2 Modulates the Transport of Arsenite in .

机构信息

United Graduate School of Agricultural Sciences, Iwate University, Morioka, Iwate, Japan.

Department of Plant Bio Sciences, Faculty of Agriculture, Iwate University, Morioka, Iwate, Japan.

出版信息

Plant Commun. 2019 Nov 21;1(3):100009. doi: 10.1016/j.xplc.2019.100009. eCollection 2020 May 11.

DOI:10.1016/j.xplc.2019.100009
PMID:33404549
原文链接:https://pmc.ncbi.nlm.nih.gov/articles/PMC7747963/
Abstract

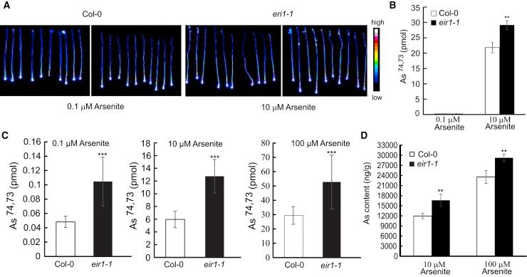
Arsenic contamination is a major environmental issue, as it may lead to serious health hazard. The reduced trivalent form of inorganic arsenic, arsenite, is in general more toxic to plants compared with the fully oxidized pentavalent arsenate. The uptake of arsenite in plants has been shown to be mediated through a large subfamily of plant aquaglyceroporins, nodulin 26-like intrinsic proteins (NIPs). However, the efflux mechanisms, as well as the mechanism of arsenite-induced root growth inhibition, remain poorly understood. Using molecular physiology, synchrotron imaging, and root transport assay approaches, we show that the cellular transport of trivalent arsenicals in is strongly modulated by PIN FORMED 2 (PIN2) auxin efflux transporter. Root transport assay using radioactive arsenite, X-ray fluorescence imaging (XFI) coupled with X-ray absorption spectroscopy (XAS), and inductively coupled plasma mass spectrometry analysis revealed that plants accumulate higher concentrations of arsenite in roots compared with the wild-type. At the cellular level, arsenite specifically targets intracellular sorting of PIN2 and thereby alters the cellular auxin homeostasis. Consistently, loss of PIN2 function results in arsenite hypersensitivity in roots. XFI coupled with XAS further revealed that loss of PIN2 function results in specific accumulation of arsenical species, but not the other metals such as iron, zinc, or calcium in the root tip. Collectively, these results suggest that PIN2 likely functions as an arsenite efflux transporter for the distribution of arsenical species .

摘要

砷污染是一个主要的环境问题,因为它可能导致严重的健康危害。与完全氧化的五价砷酸盐相比,无机砷的还原三价形式亚砷酸盐对植物的毒性通常更大。已经表明,植物对亚砷酸盐的摄取是通过植物水通道蛋白的一个大亚家族,即类豆球蛋白 26 内在蛋白(NIPs)介导的。然而,外排机制以及亚砷酸盐诱导根生长抑制的机制仍知之甚少。使用分子生理学、同步辐射成像和根转运测定方法,我们表明,在 中,三价砷化物的细胞转运强烈受 PIN 形成 2(PIN2)生长素外排转运蛋白的调节。使用放射性亚砷酸盐的根转运测定、与 X 射线吸收光谱(XAS)结合的 X 射线荧光成像(XFI)以及电感耦合等离子体质谱分析表明,与野生型相比, 植物在根中积累了更高浓度的亚砷酸盐。在细胞水平上,亚砷酸盐专门针对 PIN2 的细胞内分拣,从而改变了细胞内生长素的动态平衡。一致地,PIN2 功能的丧失导致根中对亚砷酸盐的超敏反应。XFI 与 XAS 进一步表明,PIN2 功能的丧失导致砷化物物种的特异性积累,但不是其他金属,如铁、锌或钙在根尖的积累。总的来说,这些结果表明,PIN2 可能作为砷化物物种分布的亚砷酸盐外排转运蛋白发挥作用。

https://cdn.ncbi.nlm.nih.gov/pmc/blobs/cfc3/7747963/b7f496c2bf40/gr5.jpg
https://cdn.ncbi.nlm.nih.gov/pmc/blobs/cfc3/7747963/748d1a20caaa/gr1.jpg
https://cdn.ncbi.nlm.nih.gov/pmc/blobs/cfc3/7747963/baa657e6b91b/gr2.jpg
https://cdn.ncbi.nlm.nih.gov/pmc/blobs/cfc3/7747963/7ff60a0c3fd3/gr3.jpg
https://cdn.ncbi.nlm.nih.gov/pmc/blobs/cfc3/7747963/a6b6505731ed/gr4.jpg
https://cdn.ncbi.nlm.nih.gov/pmc/blobs/cfc3/7747963/b7f496c2bf40/gr5.jpg
https://cdn.ncbi.nlm.nih.gov/pmc/blobs/cfc3/7747963/748d1a20caaa/gr1.jpg
https://cdn.ncbi.nlm.nih.gov/pmc/blobs/cfc3/7747963/baa657e6b91b/gr2.jpg
https://cdn.ncbi.nlm.nih.gov/pmc/blobs/cfc3/7747963/7ff60a0c3fd3/gr3.jpg
https://cdn.ncbi.nlm.nih.gov/pmc/blobs/cfc3/7747963/a6b6505731ed/gr4.jpg
https://cdn.ncbi.nlm.nih.gov/pmc/blobs/cfc3/7747963/b7f496c2bf40/gr5.jpg

相似文献

1
PIN FORMED 2 Modulates the Transport of Arsenite in .PIN 形成 2 调节亚砷酸盐在. 中的转运。
Plant Commun. 2019 Nov 21;1(3):100009. doi: 10.1016/j.xplc.2019.100009. eCollection 2020 May 11.
2
Jasmonate modulates endocytosis and plasma membrane accumulation of the Arabidopsis PIN2 protein.茉莉酸调节拟南芥 PIN2 蛋白的内吞作用和质膜积累。
New Phytol. 2011 Jul;191(2):360-375. doi: 10.1111/j.1469-8137.2011.03713.x. Epub 2011 Apr 6.
3
Differential Roles of PIN1 and PIN2 in Root Meristem Maintenance Under Low-B Conditions in Arabidopsis thaliana.拟南芥中PIN1和PIN2在低硼条件下根分生组织维持中的不同作用
Plant Cell Physiol. 2015 Jun;56(6):1205-14. doi: 10.1093/pcp/pcv047. Epub 2015 Mar 25.
4
Light plays an essential role in intracellular distribution of auxin efflux carrier PIN2 in Arabidopsis thaliana.光在拟南芥生长素外流载体PIN2的细胞内分布中起着至关重要的作用。
PLoS One. 2008 Jan 30;3(1):e1510. doi: 10.1371/journal.pone.0001510.
5
Brassinosteroid signaling delimits root gravitropism via sorting of the Arabidopsis PIN2 auxin transporter.油菜素内酯信号通过拟南芥 PIN2 生长素转运蛋白的分拣来限定根的向重力性。
Nat Commun. 2019 Dec 4;10(1):5516. doi: 10.1038/s41467-019-13543-1.
6
Root gravitropism and root hair development constitute coupled developmental responses regulated by auxin homeostasis in the Arabidopsis root apex.根向重力性和根毛发育构成了受拟南芥根尖中生长素稳态调节的偶联发育反应。
New Phytol. 2013 Mar;197(4):1130-1141. doi: 10.1111/nph.12092. Epub 2012 Dec 18.
7
Intracellular trafficking and proteolysis of the Arabidopsis auxin-efflux facilitator PIN2 are involved in root gravitropism.拟南芥生长素外排促进因子PIN2的细胞内运输和蛋白水解参与根的向地性。
Nat Cell Biol. 2006 Mar;8(3):249-56. doi: 10.1038/ncb1369. Epub 2006 Feb 19.
8
Auxin and its transport play a role in plant tolerance to arsenite-induced oxidative stress in Arabidopsis thaliana.生长素及其运输在拟南芥砷诱导的氧化应激耐受性中起作用。
Plant Cell Environ. 2013 Oct;36(10):1838-49. doi: 10.1111/pce.12093. Epub 2013 Apr 17.
9
Glucose inhibits root meristem growth via ABA INSENSITIVE 5, which represses PIN1 accumulation and auxin activity in Arabidopsis.葡萄糖通过ABA不敏感5抑制根分生组织生长,ABA不敏感5在拟南芥中抑制PIN1积累和生长素活性。
Plant Cell Environ. 2014 Jun;37(6):1338-50. doi: 10.1111/pce.12233. Epub 2013 Dec 10.
10
Brassinosteroids stimulate plant tropisms through modulation of polar auxin transport in Brassica and Arabidopsis.油菜素甾醇通过调节油菜和拟南芥中的极性生长素运输来刺激植物向性运动。
Plant Cell. 2005 Oct;17(10):2738-53. doi: 10.1105/tpc.105.034397. Epub 2005 Sep 2.

引用本文的文献

1
Role of transcriptional regulation in auxin-mediated response to abiotic stresses.转录调控在生长素介导的非生物胁迫响应中的作用。
Front Genet. 2024 Apr 24;15:1394091. doi: 10.3389/fgene.2024.1394091. eCollection 2024.
2
From genes to ecosystems: Decoding plant tolerance mechanisms to arsenic stress.从基因到生态系统:解读植物对砷胁迫的耐受机制
Heliyon. 2024 Apr 2;10(7):e29140. doi: 10.1016/j.heliyon.2024.e29140. eCollection 2024 Apr 15.
3
Zoom-in to molecular mechanisms underlying root growth and function under heterogeneous soil environment and abiotic stresses.

本文引用的文献

1
Cold stress response in Arabidopsis thaliana is mediated by GNOM ARF-GEF.拟南芥冷胁迫反应由 GNOM ARF-GEF 介导。
Plant J. 2019 Feb;97(3):500-516. doi: 10.1111/tpj.14137. Epub 2018 Dec 17.
2
Activation and Polarity Control of PIN-FORMED Auxin Transporters by Phosphorylation.PIN 型生长素转运蛋白的磷酸化激活和极性调控。
Trends Plant Sci. 2018 Jun;23(6):523-538. doi: 10.1016/j.tplants.2018.03.009. Epub 2018 Apr 17.
3
Quantifying X-Ray Fluorescence Data Using MAPS.使用MAPS对X射线荧光数据进行定量分析。
深入研究在异质土壤环境和非生物胁迫下,根生长和功能的分子机制。
Planta. 2023 Oct 29;258(6):108. doi: 10.1007/s00425-023-04262-5.
4
SUMO E3 ligase SIZ1 negatively regulates arsenite resistance via depressing GSH biosynthesis in Arabidopsis.SUMO E3连接酶SIZ1通过抑制拟南芥中谷胱甘肽的生物合成来负向调节对亚砷酸盐的抗性。
Stress Biol. 2022 Jan 27;2(1):9. doi: 10.1007/s44154-021-00029-8.
5
Arsenic perception and signaling: The yet unexplored world.砷的感知与信号传导:尚未探索的领域。
Front Plant Sci. 2022 Sep 2;13:993484. doi: 10.3389/fpls.2022.993484. eCollection 2022.
6
Molecular insight into arsenic uptake, transport, phytotoxicity, and defense responses in plants: a critical review.砷在植物中的吸收、转运、植物毒性和防御反应的分子机制:一项批判性综述。
Planta. 2022 Mar 18;255(4):87. doi: 10.1007/s00425-022-03869-4.
7
A New Year's spotlight on two years of publication.新年聚焦两年出版成果。
Plant Commun. 2021 Dec 29;3(1):100274. doi: 10.1016/j.xplc.2021.100274. eCollection 2022 Jan 10.
8
Comparative Small RNA Profiling and Functional Exploration on Wheat With High- and Low-Cadmium Accumulation.镉高积累与低积累小麦的比较小RNA谱分析及功能探究
Front Genet. 2021 Apr 15;12:635599. doi: 10.3389/fgene.2021.635599. eCollection 2021.
9
Interplay between Hormones and Several Abiotic Stress Conditions on Primary Root Development.激素与几种非生物胁迫条件对主根发育的相互作用。
Cells. 2020 Dec 1;9(12):2576. doi: 10.3390/cells9122576.
10
Role of RAB5 GEF in maintaining potassium levels under sodium chloride stress.RAB5鸟苷酸交换因子在氯化钠胁迫下维持钾离子水平中的作用。
Plant Direct. 2020 Oct 21;4(10):e00273. doi: 10.1002/pld3.273. eCollection 2020 Oct.
J Vis Exp. 2018 Feb 17(132):56042. doi: 10.3791/56042.
4
Evolutionary Conserved Cysteines Function as cis-Acting Regulators of Arabidopsis PIN-FORMED 2 Distribution.进化保守半胱氨酸作为拟南芥 PIN-FORMED 2 分布的顺式作用调节剂。
Int J Mol Sci. 2017 Oct 29;18(11):2274. doi: 10.3390/ijms18112274.
5
A Critical View on ABC Transporters and Their Interacting Partners in Auxin Transport.关于 ABC 转运蛋白及其在生长素运输中相互作用伙伴的批判性观点。
Plant Cell Physiol. 2017 Oct 1;58(10):1601-1614. doi: 10.1093/pcp/pcx104.
6
Would the real arsenate reductase please stand up?真正的砷酸盐还原酶请站出来好吗?
New Phytol. 2017 Aug;215(3):926-928. doi: 10.1111/nph.14691.
7
PIN6 auxin transporter at endoplasmic reticulum and plasma membrane mediates auxin homeostasis and organogenesis in Arabidopsis.内质网和质膜上的PIN6生长素转运体介导拟南芥中的生长素稳态和器官发生。
New Phytol. 2016 Jul;211(1):65-74. doi: 10.1111/nph.14019.
8
Overexpressing OsPIN2 enhances aluminium internalization by elevating vesicular trafficking in rice root apex.过表达OsPIN2通过提高水稻根尖的囊泡运输来增强铝的内化。
J Exp Bot. 2015 Nov;66(21):6791-801. doi: 10.1093/jxb/erv385. Epub 2015 Aug 6.
9
Arabidopsis NIP3;1 Plays an Important Role in Arsenic Uptake and Root-to-Shoot Translocation under Arsenite Stress Conditions.拟南芥 NIP3;1 在亚砷酸盐胁迫条件下砷的吸收和根到梢的转运中发挥重要作用。
Mol Plant. 2015 May;8(5):722-33. doi: 10.1016/j.molp.2015.01.005. Epub 2015 Jan 13.
10
A rice ABC transporter, OsABCC1, reduces arsenic accumulation in the grain.一种水稻ABC转运蛋白OsABCC1可减少谷粒中的砷积累。
Proc Natl Acad Sci U S A. 2014 Nov 4;111(44):15699-704. doi: 10.1073/pnas.1414968111. Epub 2014 Oct 20.