• 文献检索
  • 文档翻译
  • 深度研究
  • 学术资讯
  • Suppr Zotero 插件Zotero 插件
  • 邀请有礼
  • 套餐&价格
  • 历史记录
应用&插件
Suppr Zotero 插件Zotero 插件浏览器插件Mac 客户端Windows 客户端微信小程序
定价
高级版会员购买积分包购买API积分包
服务
文献检索文档翻译深度研究API 文档MCP 服务
关于我们
关于 Suppr公司介绍联系我们用户协议隐私条款
关注我们

Suppr 超能文献

核心技术专利:CN118964589B侵权必究
粤ICP备2023148730 号-1Suppr @ 2026

文献检索

告别复杂PubMed语法,用中文像聊天一样搜索,搜遍4000万医学文献。AI智能推荐,让科研检索更轻松。

立即免费搜索

文件翻译

保留排版,准确专业,支持PDF/Word/PPT等文件格式,支持 12+语言互译。

免费翻译文档

深度研究

AI帮你快速写综述,25分钟生成高质量综述,智能提取关键信息,辅助科研写作。

立即免费体验

SARS-CoV-2 感染人脑类器官的脉络丛并破坏血脑屏障。

SARS-CoV-2 Infects the Brain Choroid Plexus and Disrupts the Blood-CSF Barrier in Human Brain Organoids.

机构信息

MRC Laboratory of Molecular Biology, Cambridge Biomedical Campus, Francis Crick Avenue, Cambridge CB2 0QH, UK.

MRC Laboratory of Molecular Biology, Cambridge Biomedical Campus, Francis Crick Avenue, Cambridge CB2 0QH, UK.

出版信息

Cell Stem Cell. 2020 Dec 3;27(6):951-961.e5. doi: 10.1016/j.stem.2020.10.001. Epub 2020 Oct 13.

DOI:10.1016/j.stem.2020.10.001
PMID:33113348
原文链接:https://pmc.ncbi.nlm.nih.gov/articles/PMC7553118/
Abstract

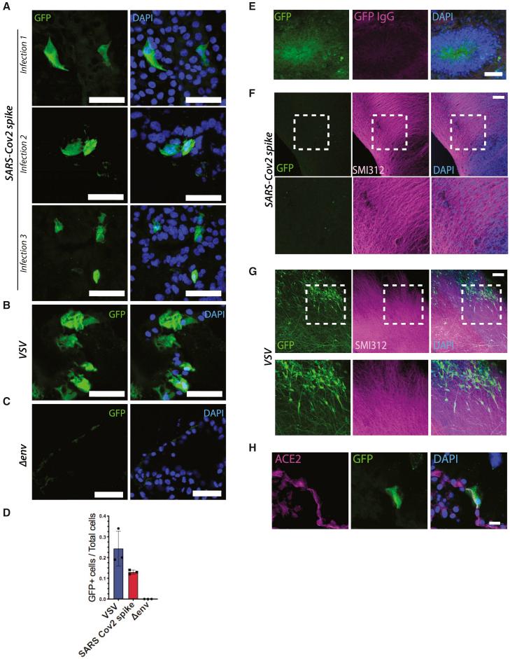
Coronavirus disease 2019 (COVID-19), caused by the severe acute respiratory syndrome coronavirus 2 (SARS-CoV-2) virus, leads to respiratory symptoms that can be fatal. However, neurological symptoms have also been observed in some patients. The cause of these complications is currently unknown. Here, we use human-pluripotent-stem-cell-derived brain organoids to examine SARS-CoV-2 neurotropism. We find expression of viral receptor ACE2 in mature choroid plexus cells expressing abundant lipoproteins, but not in neurons or other cell types. We challenge organoids with SARS-CoV-2 spike pseudovirus and live virus to demonstrate viral tropism for choroid plexus epithelial cells but little to no infection of neurons or glia. We find that infected cells are apolipoprotein- and ACE2-expressing cells of the choroid plexus epithelial barrier. Finally, we show that infection with SARS-CoV-2 damages the choroid plexus epithelium, leading to leakage across this important barrier that normally prevents entry of pathogens, immune cells, and cytokines into cerebrospinal fluid and the brain.

摘要

新型冠状病毒病(COVID-19)是由严重急性呼吸系统综合征冠状病毒 2(SARS-CoV-2)病毒引起的,可导致呼吸症状,严重者可致命。然而,一些患者也出现了神经系统症状。目前尚不清楚这些并发症的原因。在这里,我们使用人多能干细胞衍生的脑类器官来研究 SARS-CoV-2 的嗜神经性。我们发现病毒受体 ACE2 在表达大量脂蛋白的成熟脉络丛细胞中有表达,但在神经元或其他细胞类型中没有表达。我们用 SARS-CoV-2 刺突假病毒和活病毒来挑战类器官,证明了病毒对脉络丛上皮细胞的嗜性,但对神经元或神经胶质细胞的感染很少。我们发现感染的细胞是脉络丛上皮屏障中表达载脂蛋白和 ACE2 的细胞。最后,我们证明了 SARS-CoV-2 的感染会损害脉络丛上皮,导致这个重要屏障的通透性增加,正常情况下该屏障可防止病原体、免疫细胞和细胞因子进入脑脊液和大脑。

https://cdn.ncbi.nlm.nih.gov/pmc/blobs/17e4/7725532/ce47438f92bf/gr4.jpg
https://cdn.ncbi.nlm.nih.gov/pmc/blobs/17e4/7725532/ec797410c63d/fx1.jpg
https://cdn.ncbi.nlm.nih.gov/pmc/blobs/17e4/7725532/efe6cd7c88ba/gr1.jpg
https://cdn.ncbi.nlm.nih.gov/pmc/blobs/17e4/7725532/b4e780de2b6f/gr2.jpg
https://cdn.ncbi.nlm.nih.gov/pmc/blobs/17e4/7725532/22a94ec1f95e/gr3.jpg
https://cdn.ncbi.nlm.nih.gov/pmc/blobs/17e4/7725532/ce47438f92bf/gr4.jpg
https://cdn.ncbi.nlm.nih.gov/pmc/blobs/17e4/7725532/ec797410c63d/fx1.jpg
https://cdn.ncbi.nlm.nih.gov/pmc/blobs/17e4/7725532/efe6cd7c88ba/gr1.jpg
https://cdn.ncbi.nlm.nih.gov/pmc/blobs/17e4/7725532/b4e780de2b6f/gr2.jpg
https://cdn.ncbi.nlm.nih.gov/pmc/blobs/17e4/7725532/22a94ec1f95e/gr3.jpg
https://cdn.ncbi.nlm.nih.gov/pmc/blobs/17e4/7725532/ce47438f92bf/gr4.jpg

相似文献

1
SARS-CoV-2 Infects the Brain Choroid Plexus and Disrupts the Blood-CSF Barrier in Human Brain Organoids.SARS-CoV-2 感染人脑类器官的脉络丛并破坏血脑屏障。
Cell Stem Cell. 2020 Dec 3;27(6):951-961.e5. doi: 10.1016/j.stem.2020.10.001. Epub 2020 Oct 13.
2
Human Pluripotent Stem Cell-Derived Neural Cells and Brain Organoids Reveal SARS-CoV-2 Neurotropism Predominates in Choroid Plexus Epithelium.人多能干细胞衍生的神经细胞和脑类器官揭示 SARS-CoV-2 的嗜神经性主要存在于脉络丛上皮。
Cell Stem Cell. 2020 Dec 3;27(6):937-950.e9. doi: 10.1016/j.stem.2020.09.016. Epub 2020 Sep 21.
3
Choroid plexus defects in Down syndrome brain organoids enhance neurotropism of SARS-CoV-2.唐氏综合征类脑器官中的脉络丛缺陷增强了 SARS-CoV-2 的神经趋向性。
Sci Adv. 2024 Jun 7;10(23):eadj4735. doi: 10.1126/sciadv.adj4735. Epub 2024 Jun 5.
4
The Blood-Cerebrospinal Fluid Barrier as a Potential Entry Site for the SARS-CoV-2 Virus.血脑脊髓液屏障作为严重急性呼吸综合征冠状病毒2(SARS-CoV-2)病毒的潜在进入位点
J Med Virol. 2025 Jan;97(1):e70184. doi: 10.1002/jmv.70184.
5
SARS-CoV-2 induces blood-brain barrier and choroid plexus barrier impairments and vascular inflammation in mice.SARS-CoV-2 可诱导小鼠血脑屏障和脉络丛屏障损伤以及血管炎症。
J Med Virol. 2024 May;96(5):e29671. doi: 10.1002/jmv.29671.
6
Infection of Brain Organoids and 2D Cortical Neurons with SARS-CoV-2 Pseudovirus.用SARS-CoV-2假病毒感染脑类器官和二维皮质神经元。
Viruses. 2020 Sep 8;12(9):1004. doi: 10.3390/v12091004.
7
SARS-CoV-2 infects epithelial cells of the blood-cerebrospinal fluid barrier rather than endothelial cells or pericytes of the blood-brain barrier.SARS-CoV-2 感染血脑屏障的上皮细胞,而不是内皮细胞或血脑屏障的周细胞。
Fluids Barriers CNS. 2023 Oct 24;20(1):76. doi: 10.1186/s12987-023-00479-4.
8
Expression of Endogenous Angiotensin-Converting Enzyme 2 in Human Induced Pluripotent Stem Cell-Derived Retinal Organoids.内源性血管紧张素转换酶 2 在人诱导多能干细胞衍生的视网膜类器官中的表达。
Int J Mol Sci. 2021 Jan 28;22(3):1320. doi: 10.3390/ijms22031320.
9
SARS-CoV-2 targets glial cells in human cortical organoids.严重急性呼吸综合征冠状病毒2(SARS-CoV-2)靶向人类皮质类器官中的神经胶质细胞。
Stem Cell Reports. 2021 May 11;16(5):1156-1164. doi: 10.1016/j.stemcr.2021.01.016.
10
Replication Kinetics, Cell Tropism, and Associated Immune Responses in SARS-CoV-2- and H5N1 Virus-Infected Human Induced Pluripotent Stem Cell-Derived Neural Models.在感染 SARS-CoV-2 和 H5N1 病毒的人类诱导多能干细胞衍生神经模型中的复制动力学、细胞嗜性和相关免疫反应。
mSphere. 2021 Jun 30;6(3):e0027021. doi: 10.1128/mSphere.00270-21. Epub 2021 Jun 23.

引用本文的文献

1
Do Long COVID and COVID Vaccine Side Effects Share Pathophysiological Picture and Biochemical Pathways?长期新冠症状和新冠疫苗副作用是否具有共同的病理生理特征和生化途径?
Int J Mol Sci. 2025 Aug 15;26(16):7879. doi: 10.3390/ijms26167879.
2
Post-COVID Condition and Neuroinflammation: Possible Management with Antioxidants.新冠后状况与神经炎症:抗氧化剂的潜在治疗方法
Antioxidants (Basel). 2025 Jul 8;14(7):840. doi: 10.3390/antiox14070840.
3
The SARS-CoV-2 envelope PDZ binding motif acts as a virulence factor disrupting host's epithelial cell-cell junctions.

本文引用的文献

1
The Spatial and Cell-Type Distribution of SARS-CoV-2 Receptor ACE2 in the Human and Mouse Brains.新型冠状病毒受体ACE2在人和小鼠大脑中的空间及细胞类型分布
Front Neurol. 2021 Jan 20;11:573095. doi: 10.3389/fneur.2020.573095. eCollection 2020.
2
Furin cleavage of SARS-CoV-2 Spike promotes but is not essential for infection and cell-cell fusion.弗林蛋白酶切割 SARS-CoV-2 刺突促进但不是感染和细胞-细胞融合所必需的。
PLoS Pathog. 2021 Jan 25;17(1):e1009246. doi: 10.1371/journal.ppat.1009246. eCollection 2021 Jan.
3
Age-determined expression of priming protease TMPRSS2 and localization of SARS-CoV-2 in lung epithelium.
严重急性呼吸综合征冠状病毒2(SARS-CoV-2)包膜蛋白的PDZ结合基序作为一种毒力因子,破坏宿主上皮细胞间连接。
Cell Mol Biol Lett. 2025 Jul 11;30(1):80. doi: 10.1186/s11658-025-00758-y.
4
The Application and Challenges of Brain Organoids in Exploring the Mechanism of Arbovirus Infection.脑类器官在探索虫媒病毒感染机制中的应用与挑战
Microorganisms. 2025 May 30;13(6):1281. doi: 10.3390/microorganisms13061281.
5
Neuroimmune pathophysiology of long COVID.长新冠的神经免疫病理生理学
Psychiatry Clin Neurosci. 2025 Jun 19. doi: 10.1111/pcn.13855.
6
SARS-CoV-2 and neurotropism: evidence, gaps and reflections.严重急性呼吸综合征冠状病毒2(SARS-CoV-2)与神经嗜性:证据、差距与思考
J Med Microbiol. 2025 Jun;74(6). doi: 10.1099/jmm.0.002016.
7
Ex vivo study of neuroinvasive and neurotropic viruses: what is current and what is next.神经侵袭性和嗜神经病毒的体外研究:现状与未来
FEMS Microbiol Rev. 2025 Jan 14;49. doi: 10.1093/femsre/fuaf024.
8
Review of the mechanism of infection induced cerebral small vessel disease.感染性脑小血管病发病机制综述。
Front Immunol. 2025 May 26;16:1594891. doi: 10.3389/fimmu.2025.1594891. eCollection 2025.
9
Molecular hallmarks of hydrocephalus.脑积水的分子特征
Sci Transl Med. 2025 Jun 4;17(801):eadq1810. doi: 10.1126/scitranslmed.adq1810.
10
Cerebral Hemodynamic Alterations in Dialysis COVID-19 Survivors: A Transcranial Doppler Ultrasound Study on Intracranial Pressure Dynamics.透析的新冠肺炎幸存者的脑血流动力学改变:一项关于颅内压动态的经颅多普勒超声研究
Kidney Dial. 2025;5(2). doi: 10.3390/kidneydial5020012. Epub 2025 Apr 3.
年龄相关的启动蛋白酶 TMPRSS2 的表达和 SARS-CoV-2 在肺上皮细胞中的定位。
J Clin Invest. 2021 Jan 4;131(1). doi: 10.1172/JCI140766.
4
Neuropilin-1 is a host factor for SARS-CoV-2 infection.神经纤毛蛋白 1 是 SARS-CoV-2 感染的宿主因子。
Science. 2020 Nov 13;370(6518):861-865. doi: 10.1126/science.abd3072. Epub 2020 Oct 20.
5
Neuropilin-1 facilitates SARS-CoV-2 cell entry and infectivity.神经纤毛蛋白-1 促进 SARS-CoV-2 细胞进入和感染性。
Science. 2020 Nov 13;370(6518):856-860. doi: 10.1126/science.abd2985. Epub 2020 Oct 20.
6
Human Pluripotent Stem Cell-Derived Neural Cells and Brain Organoids Reveal SARS-CoV-2 Neurotropism Predominates in Choroid Plexus Epithelium.人多能干细胞衍生的神经细胞和脑类器官揭示 SARS-CoV-2 的嗜神经性主要存在于脉络丛上皮。
Cell Stem Cell. 2020 Dec 3;27(6):937-950.e9. doi: 10.1016/j.stem.2020.09.016. Epub 2020 Sep 21.
7
SARS-CoV-2 targets neurons of 3D human brain organoids.SARS-CoV-2 靶向 3D 人脑组织类器官中的神经元。
EMBO J. 2020 Oct 15;39(20):e106230. doi: 10.15252/embj.2020106230. Epub 2020 Sep 23.
8
Cerebrospinal fluid findings in COVID-19 patients with neurological symptoms.患有神经系统症状的COVID-19患者的脑脊液检查结果
J Neurol Sci. 2020 Nov 15;418:117090. doi: 10.1016/j.jns.2020.117090. Epub 2020 Aug 11.
9
Neurological and neuropsychiatric complications of COVID-19 in 153 patients: a UK-wide surveillance study.153例新冠肺炎患者的神经及神经精神并发症:一项全英国范围的监测研究
Lancet Psychiatry. 2020 Oct;7(10):875-882. doi: 10.1016/S2215-0366(20)30287-X. Epub 2020 Jun 25.
10
Human CNS barrier-forming organoids with cerebrospinal fluid production.具有脑脊液产生功能的人中枢神经系统类器官。
Science. 2020 Jul 10;369(6500). doi: 10.1126/science.aaz5626. Epub 2020 Jun 11.