• 文献检索
  • 文档翻译
  • 深度研究
  • 学术资讯
  • Suppr Zotero 插件Zotero 插件
  • 邀请有礼
  • 套餐&价格
  • 历史记录
应用&插件
Suppr Zotero 插件Zotero 插件浏览器插件Mac 客户端Windows 客户端微信小程序
定价
高级版会员购买积分包购买API积分包
服务
文献检索文档翻译深度研究API 文档MCP 服务
关于我们
关于 Suppr公司介绍联系我们用户协议隐私条款
关注我们

Suppr 超能文献

核心技术专利:CN118964589B侵权必究
粤ICP备2023148730 号-1Suppr @ 2026

文献检索

告别复杂PubMed语法,用中文像聊天一样搜索,搜遍4000万医学文献。AI智能推荐,让科研检索更轻松。

立即免费搜索

文件翻译

保留排版,准确专业,支持PDF/Word/PPT等文件格式,支持 12+语言互译。

免费翻译文档

深度研究

AI帮你快速写综述,25分钟生成高质量综述,智能提取关键信息,辅助科研写作。

立即免费体验

DescribePROT:氨基酸水平的蛋白质结构和功能预测数据库。

DescribePROT: database of amino acid-level protein structure and function predictions.

机构信息

Department of Computer Science, Virginia Commonwealth University, Richmond, VA, USA.

Center for Computational Biology and Bioinformatics, Indiana University School of Medicine, Indianapolis, IN, USA.

出版信息

Nucleic Acids Res. 2021 Jan 8;49(D1):D298-D308. doi: 10.1093/nar/gkaa931.

DOI:10.1093/nar/gkaa931
PMID:33119734
原文链接:https://pmc.ncbi.nlm.nih.gov/articles/PMC7778963/
Abstract

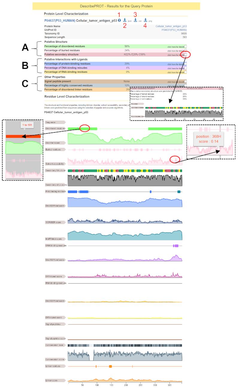
We present DescribePROT, the database of predicted amino acid-level descriptors of structure and function of proteins. DescribePROT delivers a comprehensive collection of 13 complementary descriptors predicted using 10 popular and accurate algorithms for 83 complete proteomes that cover key model organisms. The current version includes 7.8 billion predictions for close to 600 million amino acids in 1.4 million proteins. The descriptors encompass sequence conservation, position specific scoring matrix, secondary structure, solvent accessibility, intrinsic disorder, disordered linkers, signal peptides, MoRFs and interactions with proteins, DNA and RNAs. Users can search DescribePROT by the amino acid sequence and the UniProt accession number and entry name. The pre-computed results are made available instantaneously. The predictions can be accesses via an interactive graphical interface that allows simultaneous analysis of multiple descriptors and can be also downloaded in structured formats at the protein, proteome and whole database scale. The putative annotations included by DescriPROT are useful for a broad range of studies, including: investigations of protein function, applied projects focusing on therapeutics and diseases, and in the development of predictors for other protein sequence descriptors. Future releases will expand the coverage of DescribePROT. DescribePROT can be accessed at http://biomine.cs.vcu.edu/servers/DESCRIBEPROT/.

摘要

我们介绍了 DescribePROT,这是一个预测蛋白质结构和功能的氨基酸水平描述符的数据库。DescribePROT 提供了一个全面的集合,其中包含使用 10 种流行且准确的算法针对 83 个完整蛋白质组预测的 13 种互补描述符,这些蛋白质组涵盖了关键的模式生物。当前版本包括 78 亿个接近 6 亿个氨基酸的预测,涉及 140 万个蛋白质。这些描述符包括序列保守性、位置特异性评分矩阵、二级结构、溶剂可及性、固有无序性、无序连接子、信号肽、MoRFs 以及与蛋白质、DNA 和 RNA 的相互作用。用户可以通过氨基酸序列和 UniProt 访问号和条目名称搜索 DescribePROT。预先计算的结果可即时提供。预测结果可通过交互式图形界面访问,该界面允许同时分析多个描述符,并且可以在蛋白质、蛋白质组和整个数据库规模上以结构化格式下载。DescribePROT 中包含的假定注释可用于广泛的研究,包括:蛋白质功能的研究、专注于治疗和疾病的应用项目,以及开发其他蛋白质序列描述符的预测器。未来的版本将扩展 DescribePROT 的覆盖范围。DescribePROT 可在 http://biomine.cs.vcu.edu/servers/DESCRIBEPROT/ 访问。

https://cdn.ncbi.nlm.nih.gov/pmc/blobs/04a7/7778963/e1deaeb9cff7/gkaa931fig4.jpg
https://cdn.ncbi.nlm.nih.gov/pmc/blobs/04a7/7778963/7afe6d4e657a/gkaa931fig1.jpg
https://cdn.ncbi.nlm.nih.gov/pmc/blobs/04a7/7778963/7561b6bab044/gkaa931fig2.jpg
https://cdn.ncbi.nlm.nih.gov/pmc/blobs/04a7/7778963/7f1d9130e2f3/gkaa931fig3.jpg
https://cdn.ncbi.nlm.nih.gov/pmc/blobs/04a7/7778963/e1deaeb9cff7/gkaa931fig4.jpg
https://cdn.ncbi.nlm.nih.gov/pmc/blobs/04a7/7778963/7afe6d4e657a/gkaa931fig1.jpg
https://cdn.ncbi.nlm.nih.gov/pmc/blobs/04a7/7778963/7561b6bab044/gkaa931fig2.jpg
https://cdn.ncbi.nlm.nih.gov/pmc/blobs/04a7/7778963/7f1d9130e2f3/gkaa931fig3.jpg
https://cdn.ncbi.nlm.nih.gov/pmc/blobs/04a7/7778963/e1deaeb9cff7/gkaa931fig4.jpg

相似文献

1
DescribePROT: database of amino acid-level protein structure and function predictions.DescribePROT:氨基酸水平的蛋白质结构和功能预测数据库。
Nucleic Acids Res. 2021 Jan 8;49(D1):D298-D308. doi: 10.1093/nar/gkaa931.
2
DescribePROT in 2023: more, higher-quality and experimental annotations and improved data download options.2023 年的描述 PROT:更多、更高质量和实验性的注释以及改进的数据下载选项。
Nucleic Acids Res. 2024 Jan 5;52(D1):D426-D433. doi: 10.1093/nar/gkad985.
3
MannDB - a microbial database of automated protein sequence analyses and evidence integration for protein characterization.MannDB - 一个用于蛋白质表征的自动蛋白质序列分析和证据整合的微生物数据库。
BMC Bioinformatics. 2006 Oct 17;7:459. doi: 10.1186/1471-2105-7-459.
4
AlphaFold Protein Structure Database: massively expanding the structural coverage of protein-sequence space with high-accuracy models.AlphaFold 蛋白质结构数据库:用高精度模型极大地扩展蛋白质序列空间的结构覆盖范围。
Nucleic Acids Res. 2022 Jan 7;50(D1):D439-D444. doi: 10.1093/nar/gkab1061.
5
Unexpected features of the dark proteome.黑暗蛋白质组的意外特征。
Proc Natl Acad Sci U S A. 2015 Dec 29;112(52):15898-903. doi: 10.1073/pnas.1508380112. Epub 2015 Nov 17.
6
DEPICTER2: a comprehensive webserver for intrinsic disorder and disorder function prediction.DEPICTER2:一个用于固有无序和无序功能预测的综合网络服务器。
Nucleic Acids Res. 2023 Jul 5;51(W1):W141-W147. doi: 10.1093/nar/gkad330.
7
High-throughput prediction of disordered moonlighting regions in protein sequences.蛋白质序列中无序兼职区域的高通量预测
Proteins. 2018 Oct;86(10):1097-1110. doi: 10.1002/prot.25590. Epub 2018 Sep 23.
8
DEPICTER: Intrinsic Disorder and Disorder Function Prediction Server.DEPICTER:固有无序和无序功能预测服务器。
J Mol Biol. 2020 May 15;432(11):3379-3387. doi: 10.1016/j.jmb.2019.12.030. Epub 2019 Dec 21.
9
Scansite 2.0: Proteome-wide prediction of cell signaling interactions using short sequence motifs.Scansite 2.0:利用短序列基序对细胞信号相互作用进行全蛋白质组预测。
Nucleic Acids Res. 2003 Jul 1;31(13):3635-41. doi: 10.1093/nar/gkg584.
10
The eukaryotic linear motif resource - 2018 update.真核线性基序资源 - 2018 更新版。
Nucleic Acids Res. 2018 Jan 4;46(D1):D428-D434. doi: 10.1093/nar/gkx1077.

引用本文的文献

1
Flexynesis: A deep learning toolkit for bulk multi-omics data integration for precision oncology and beyond.Flexynesis:用于精准肿瘤学及其他领域的批量多组学数据整合的深度学习工具包。
Nat Commun. 2025 Sep 12;16(1):8261. doi: 10.1038/s41467-025-63688-5.
2
Comprehensive assessment of AlphaFold's predictions of secondary structure and solvent accessibility at the amino acid-level in eukaryotic, bacterial and archaeal proteins.对AlphaFold在真核生物、细菌和古细菌蛋白质氨基酸水平上的二级结构和溶剂可及性预测进行全面评估。
Comput Struct Biotechnol J. 2025 May 29;27:2443-2449. doi: 10.1016/j.csbj.2025.05.047. eCollection 2025.
3

本文引用的文献

1
Prediction of protein-binding residues: dichotomy of sequence-based methods developed using structured complexes versus disordered proteins.预测蛋白质结合残基:基于序列的方法在使用结构复合物与无规则蛋白质时的二分法。
Bioinformatics. 2020 Sep 15;36(18):4729-4738. doi: 10.1093/bioinformatics/btaa573.
2
Identification of Intrinsic Disorder in Complexes from the Protein Data Bank.从蛋白质数据库中鉴定复合物中的内在无序状态。
ACS Omega. 2020 Jul 14;5(29):17883-17891. doi: 10.1021/acsomega.9b03927. eCollection 2020 Jul 28.
3
Understanding COVID-19 via comparative analysis of dark proteomes of SARS-CoV-2, human SARS and bat SARS-like coronaviruses.
XGBMUT: Predicting the Functional Impact of Missense Mutations Using an Extreme Gradient Boost Classifier.
XGBMUT:使用极端梯度提升分类器预测错义突变的功能影响。
ACS Omega. 2025 Feb 19;10(8):8349-8360. doi: 10.1021/acsomega.4c10179. eCollection 2025 Mar 4.
4
Twenty years of advances in prediction of nucleic acid-binding residues in protein sequences.蛋白质序列中核酸结合残基预测二十年进展
Brief Bioinform. 2024 Nov 22;26(1). doi: 10.1093/bib/bbaf016.
5
Accurate Prediction of Protein-Binding Residues in Protein Sequences Using SCRIBER.使用 SCRIBER 准确预测蛋白质序列中的蛋白质结合残基。
Methods Mol Biol. 2025;2867:247-260. doi: 10.1007/978-1-0716-4196-5_15.
6
Accurate and Fast Prediction of Intrinsic Disorder Using flDPnn.使用 flDPnn 进行精确快速的固有无序预测。
Methods Mol Biol. 2025;2867:201-218. doi: 10.1007/978-1-0716-4196-5_12.
7
DescribePROT Database of Residue-Level Protein Structure and Function Annotations.描述 PROT 数据库中的残基水平的蛋白质结构和功能注释。
Methods Mol Biol. 2025;2867:169-184. doi: 10.1007/978-1-0716-4196-5_10.
8
Protein structural context of cancer mutations reveals molecular mechanisms and candidate driver genes.癌症突变的蛋白质结构背景揭示了分子机制和候选驱动基因。
Cell Rep. 2024 Nov 26;43(11):114905. doi: 10.1016/j.celrep.2024.114905. Epub 2024 Oct 22.
9
Comparative modeling reveals the molecular determinants of aneuploidy fitness cost in a wild yeast model.比较建模揭示了野生酵母模型中非整倍体适应度代价的分子决定因素。
Cell Genom. 2024 Oct 9;4(10):100656. doi: 10.1016/j.xgen.2024.100656. Epub 2024 Sep 23.
10
Computational Methods to Investigate Intrinsically Disordered Proteins and their Complexes.用于研究内在无序蛋白质及其复合物的计算方法。
ArXiv. 2024 Sep 3:arXiv:2409.02240v1.
通过对 SARS-CoV-2、人类 SARS 和蝙蝠 SARS 样冠状病毒的暗蛋白质组进行比较分析来了解 COVID-19。
Cell Mol Life Sci. 2021 Feb;78(4):1655-1688. doi: 10.1007/s00018-020-03603-x. Epub 2020 Jul 25.
4
A partially disordered region connects gene repression and activation functions of EZH2.部分无序区域连接 EZH2 的基因抑制和激活功能。
Proc Natl Acad Sci U S A. 2020 Jul 21;117(29):16992-17002. doi: 10.1073/pnas.1914866117. Epub 2020 Jul 6.
5
Disordered RNA-Binding Region Prediction with DisoRDPbind.使用DisoRDPbind进行无序RNA结合区域预测。
Methods Mol Biol. 2020;2106:225-239. doi: 10.1007/978-1-0716-0231-7_14.
6
DEPICTER: Intrinsic Disorder and Disorder Function Prediction Server.DEPICTER:固有无序和无序功能预测服务器。
J Mol Biol. 2020 May 15;432(11):3379-3387. doi: 10.1016/j.jmb.2019.12.030. Epub 2019 Dec 21.
7
DisProt: intrinsic protein disorder annotation in 2020.DisProt:2020 年的内在蛋白无序注释。
Nucleic Acids Res. 2020 Jan 8;48(D1):D269-D276. doi: 10.1093/nar/gkz975.
8
Accuracy of protein-level disorder predictions.蛋白质水平无序预测的准确性。
Brief Bioinform. 2020 Sep 25;21(5):1509-1522. doi: 10.1093/bib/bbz100.
9
DeepCleave: a deep learning predictor for caspase and matrix metalloprotease substrates and cleavage sites.DeepCleave:用于半胱天冬酶和基质金属蛋白酶底物及切割位点的深度学习预测器。
Bioinformatics. 2020 Feb 15;36(4):1057-1065. doi: 10.1093/bioinformatics/btz721.
10
SCRIBER: accurate and partner type-specific prediction of protein-binding residues from proteins sequences.SCRIBER:从蛋白质序列中准确预测与伴侣类型特异性相关的蛋白质结合残基。
Bioinformatics. 2019 Jul 15;35(14):i343-i353. doi: 10.1093/bioinformatics/btz324.