Suppr超能文献

多种空间统计学方法的结合提高了肿瘤内免疫细胞定位的描述能力。

Combining multiple spatial statistics enhances the description of immune cell localisation within tumours.

机构信息

Wolfson Centre for Mathematical Biology, Mathematical Institute, University of Oxford, Oxford, OX2 6GG, UK.

Nuffield Department of Medicine, NDM Research Building, University of Oxford, Oxford, OX3 7FZ, UK.

出版信息

Sci Rep. 2020 Oct 29;10(1):18624. doi: 10.1038/s41598-020-75180-9.

Abstract

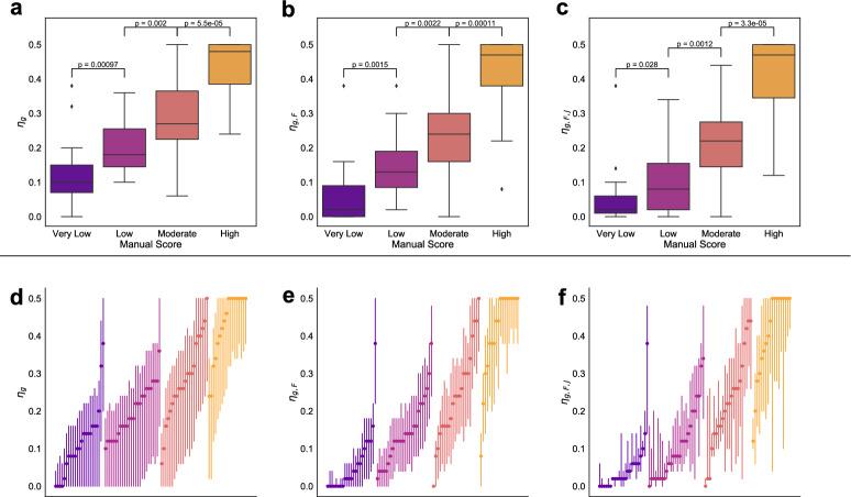
Digital pathology enables computational analysis algorithms to be applied at scale to histological images. An example is the identification of immune cells within solid tumours. Image analysis algorithms can extract precise cell locations from immunohistochemistry slides, but the resulting spatial coordinates, or point patterns, can be difficult to interpret. Since localisation of immune cells within tumours may reflect their functional status and correlates with patient prognosis, novel descriptors of their spatial distributions are of biological and clinical interest. A range of spatial statistics have been used to analyse such point patterns but, individually, these approaches only partially describe complex immune cell distributions. In this study, we apply three spatial statistics to locations of CD68+ macrophages within human head and neck tumours, and show that images grouped semi-quantitatively by a pathologist share similar statistics. We generate a synthetic dataset which emulates human samples and use it to demonstrate that combining multiple spatial statistics with a maximum likelihood approach better predicts human classifications than any single statistic. We can also estimate the error associated with our classifications. Importantly, this methodology is adaptable and can be extended to other histological investigations or applied to point patterns outside of histology.

摘要

数字病理学使计算分析算法能够大规模应用于组织学图像。例如,识别实体瘤中的免疫细胞。图像分析算法可以从免疫组织化学载玻片上提取精确的细胞位置,但由此产生的空间坐标或点模式可能难以解释。由于肿瘤内免疫细胞的定位可能反映其功能状态,并与患者预后相关,因此,对其空间分布的新描述具有生物学和临床意义。已经使用了一系列空间统计方法来分析这些点模式,但这些方法各自仅部分描述了复杂的免疫细胞分布。在这项研究中,我们将三种空间统计方法应用于人类头颈部肿瘤中 CD68+巨噬细胞的位置,并表明由病理学家半定量分组的图像具有相似的统计数据。我们生成了一个模拟人类样本的合成数据集,并使用它证明,与任何单个统计数据相比,将多个空间统计数据与最大似然方法相结合可以更好地预测人类分类。我们还可以估计我们分类的误差。重要的是,这种方法具有适应性,可以扩展到其他组织学研究,或应用于组织学以外的点模式。

https://cdn.ncbi.nlm.nih.gov/pmc/blobs/a962/7596100/5c44ddc7a499/41598_2020_75180_Fig1_HTML.jpg

文献AI研究员

20分钟写一篇综述,助力文献阅读效率提升50倍。

立即体验

用中文搜PubMed

大模型驱动的PubMed中文搜索引擎

马上搜索

文档翻译

学术文献翻译模型,支持多种主流文档格式。

立即体验