El-Hashim Ahmed Z, Khajah Maitham A, Orabi Khaled Y, Balakrishnan Sowmya, Sary Hanan G, Abdelali Ala A
Department of Pharmacology & Therapeutics, Faculty of Pharmacy, Kuwait University, Kuwait City, Kuwait.
Department of Pharmaceutical Chemistry, Faculty of Pharmacy, Kuwait University, Kuwait City, Kuwait.
Front Pharmacol. 2020 Oct 2;11:551683. doi: 10.3389/fphar.2020.551683. eCollection 2020.
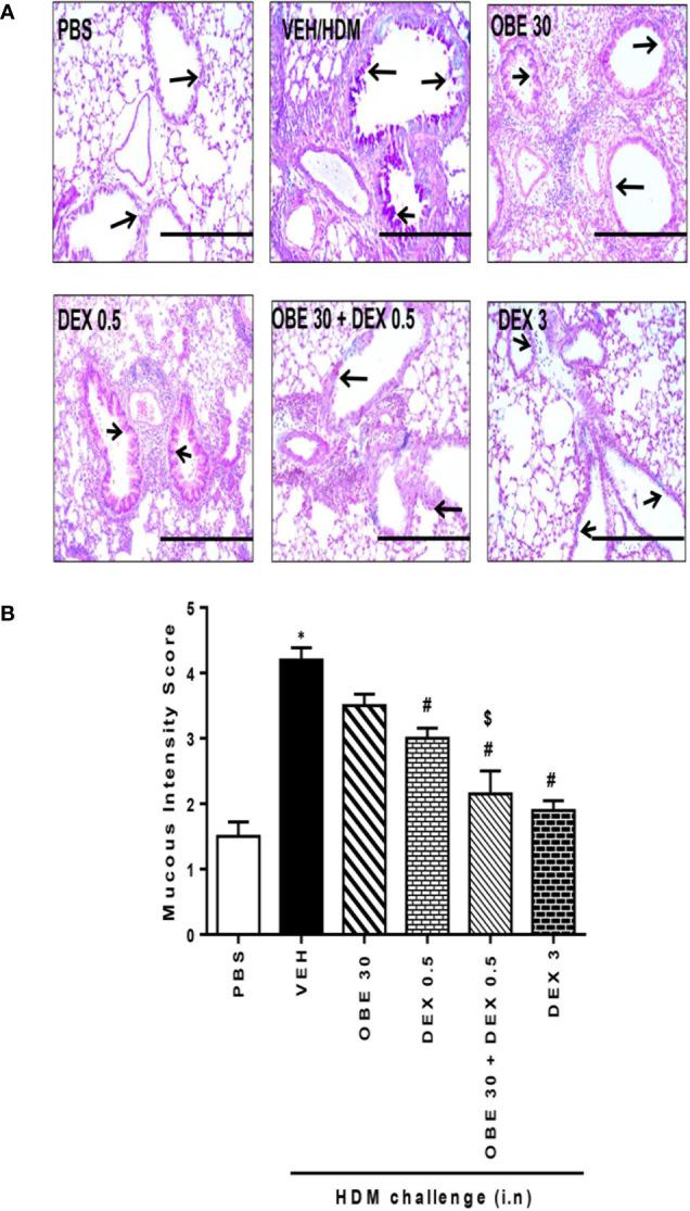
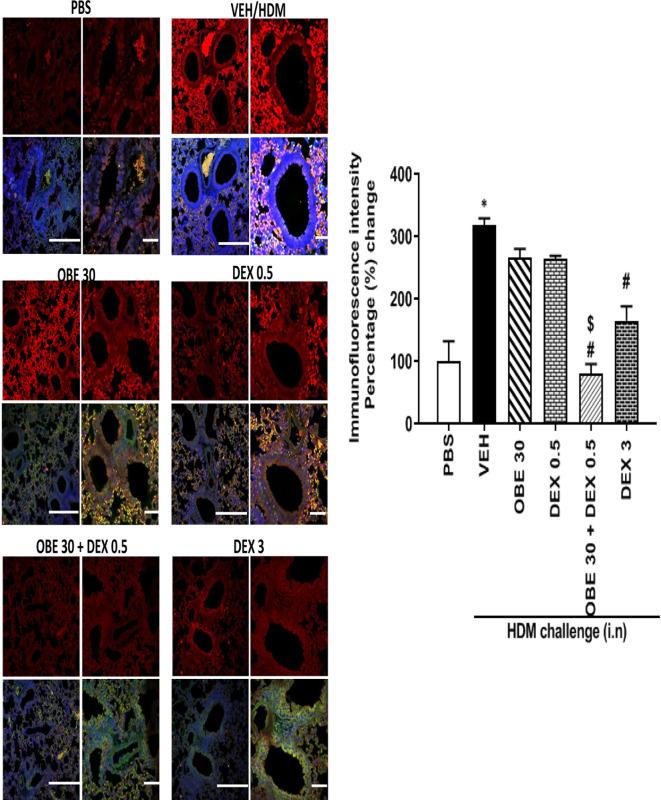
The treatment of allergic diseases, such as asthma, with both conventional and novel therapies presents a challenge both in terms of optimal effect and cost. On the other hand, traditional therapies utilizing natural products such as onion have been in use for centuries with demonstrated efficacy and safety but without much knowledge of their mechanims of action. In this study, we investigated if the anti-inflammatory effects of onion bulb extract (OBE) are mediated the modulation of the EGFR/ERK1/2/AKT signaling pathway, and whether OBE can synergise with steroids to produce greater anti-inflammatory actions. Treatment with OBE inhibited the house dust mite (HDM)-induced increased phosphorylation of EGFR, ERK1/2 and AKT which resulted in the inhibition of HDM-induced increase in airway cellular influx, perivascular and peribronchial inflammation, goblet cell hyper/metaplasia, and also inhibited eosinophil chemotaxis. Moreover, treatment with a combination of a low dose OBE and low dose dexamethasone resulted in a significant inhibition of the HDM-induced cellular influx, perivascular and peribronchial inflammation, goblet cell hyper/metaplasia, and increased the pERK1/2 levels, whereas neither treatment, when given alone, had any discernible effects. This study therefore shows that inhibition of the EGFR/ERK1/2/AKT-dependent signaling pathway is one of the key mechanisms by which OBE can mediate its anti-inflammatory effects in diseases such as asthma. Importantly, this study also demonstrates that combining OBE with steroids results in significantly enhanced anti-inflammatory effects. This action may have important potential implications for future asthma therapy.
使用传统疗法和新型疗法治疗哮喘等过敏性疾病,在达到最佳疗效和控制成本方面都面临挑战。另一方面,利用洋葱等天然产物的传统疗法已经使用了几个世纪,其疗效和安全性得到了证实,但对其作用机制了解不多。在本研究中,我们调查了洋葱鳞茎提取物(OBE)的抗炎作用是否通过调节表皮生长因子受体(EGFR)/细胞外信号调节激酶1/2(ERK1/2)/蛋白激酶B(AKT)信号通路介导,以及OBE是否能与类固醇协同作用产生更强的抗炎作用。用OBE处理可抑制屋尘螨(HDM)诱导的EGFR、ERK1/2和AKT磷酸化增加,从而抑制HDM诱导的气道细胞内流增加、血管周围和支气管周围炎症、杯状细胞化生/增生,还能抑制嗜酸性粒细胞趋化作用。此外,低剂量OBE与低剂量地塞米松联合处理可显著抑制HDM诱导的细胞内流、血管周围和支气管周围炎症、杯状细胞化生/增生,并增加磷酸化ERK1/2水平,而单独使用任何一种处理均无明显效果。因此,本研究表明抑制EGFR/ERK1/2/AKT依赖性信号通路是OBE在哮喘等疾病中介导其抗炎作用的关键机制之一。重要的是,本研究还证明将OBE与类固醇联合使用可显著增强抗炎作用。这一作用可能对未来哮喘治疗具有重要的潜在意义。