• 文献检索
  • 文档翻译
  • 深度研究
  • 学术资讯
  • Suppr Zotero 插件Zotero 插件
  • 邀请有礼
  • 套餐&价格
  • 历史记录
应用&插件
Suppr Zotero 插件Zotero 插件浏览器插件Mac 客户端Windows 客户端微信小程序
定价
高级版会员购买积分包购买API积分包
服务
文献检索文档翻译深度研究API 文档MCP 服务
关于我们
关于 Suppr公司介绍联系我们用户协议隐私条款
关注我们

Suppr 超能文献

核心技术专利:CN118964589B侵权必究
粤ICP备2023148730 号-1Suppr @ 2026

文献检索

告别复杂PubMed语法,用中文像聊天一样搜索,搜遍4000万医学文献。AI智能推荐,让科研检索更轻松。

立即免费搜索

文件翻译

保留排版,准确专业,支持PDF/Word/PPT等文件格式,支持 12+语言互译。

免费翻译文档

深度研究

AI帮你快速写综述,25分钟生成高质量综述,智能提取关键信息,辅助科研写作。

立即免费体验

源自CircAkap7修饰的脂肪间充质干细胞的外泌体可预防脑缺血损伤。

Exosomes Derived From CircAkap7-Modified Adipose-Derived Mesenchymal Stem Cells Protect Against Cerebral Ischemic Injury.

作者信息

Xu Limin, Ji Haifeng, Jiang Yufeng, Cai Liying, Lai Xiaoyin, Wu Feifei, Hu Rongguo, Yang Xuelian, Bao Huan, Jiang Mei

机构信息

Department of Clinical Laboratory, Shanghai Gongli Hospital, The Second Military Medical University, Shanghai, China.

Department of Neurology, Shanghai Gongli Hospital, The Second Military Medical University, Shanghai, China.

出版信息

Front Cell Dev Biol. 2020 Oct 2;8:569977. doi: 10.3389/fcell.2020.569977. eCollection 2020.

DOI:10.3389/fcell.2020.569977
PMID:33123535
原文链接:https://pmc.ncbi.nlm.nih.gov/articles/PMC7573549/
Abstract

BACKGROUND

Cerebral ischemic injury is a complicated pathological process. Adipose-derived stromal cells (ADSCs) have been used as a therapeutic strategy, with their therapeutic effects chiefly attributed to paracrine action rather than differentiation. Studies have shown that circAkap7 was found to be downregulated in a mouse model of transient middle cerebral artery occlusion (tMCAO).

METHODS

To explore whether exosomes derived from circAkap7-modified ADSCs (exo-circAkap7) have therapeutic effects on cerebral ischemic injury, a mouse model of tMCAO, as well as an model of oxygen and glucose deprivation-reoxygenation (OGD-R) in primary astrocytes, were used.

RESULTS

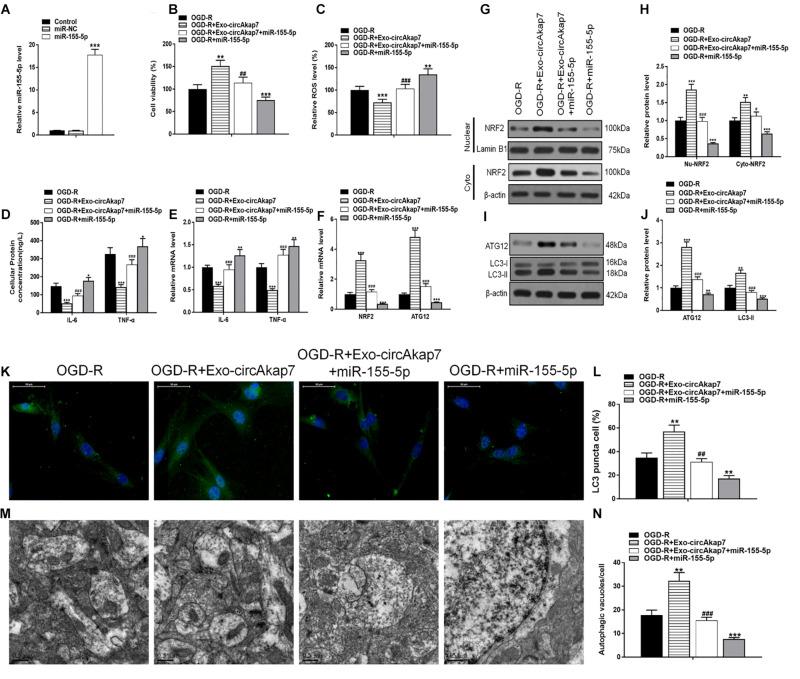
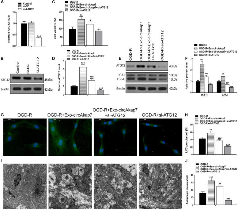
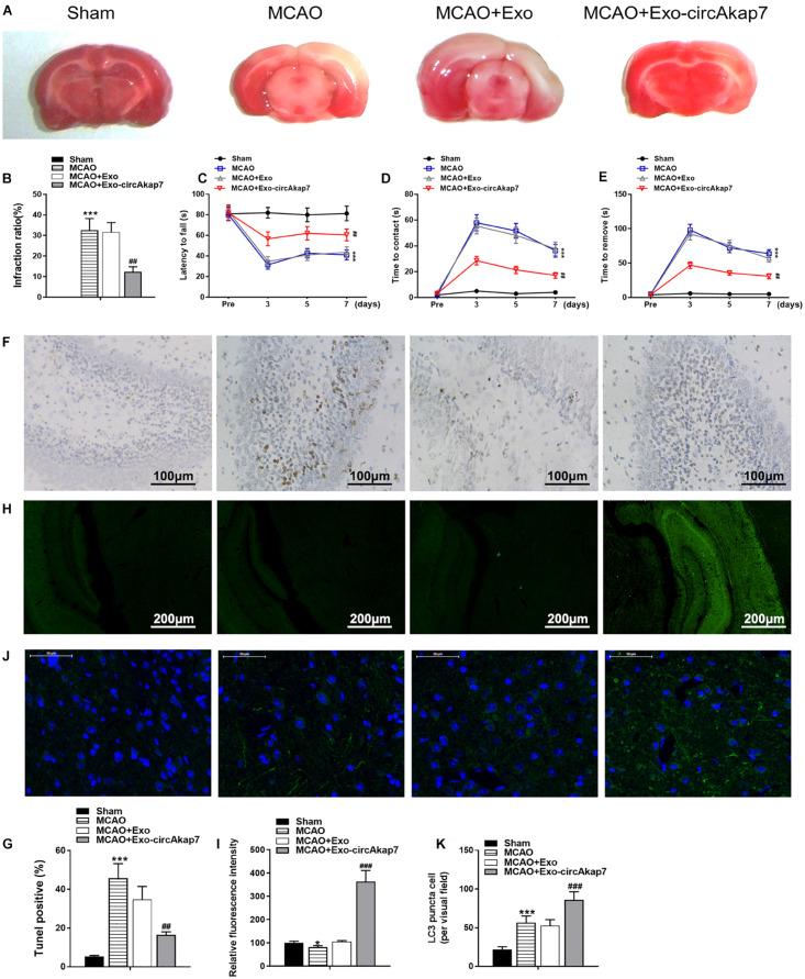
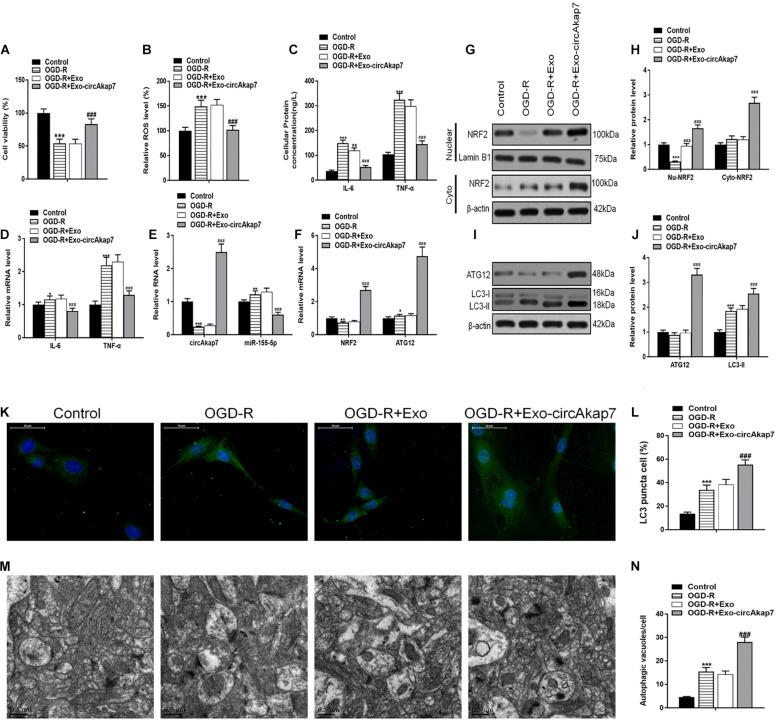
Results showed that treatment with exo-circAkap7 protected against tMCAO in mice, and experiments confirmed that co-culture with exo-circAkap7 attenuated OGD-R-induced cellular injury by absorbing miR-155-5p, promoting ATG12-mediated autophagy, and inhibiting NRF2-mediated oxidative stress.

CONCLUSION

We demonstrate here that exo-circAkap7 protected against cerebral ischemic injury by promoting autophagy and ameliorating oxidative stress.

摘要

背景

脑缺血损伤是一个复杂的病理过程。脂肪来源的基质细胞(ADSCs)已被用作一种治疗策略,其治疗效果主要归因于旁分泌作用而非分化。研究表明,在短暂性大脑中动脉闭塞(tMCAO)小鼠模型中发现circAkap7表达下调。

方法

为了探究circAkap7修饰的脂肪来源的基质细胞分泌的外泌体(exo-circAkap7)对脑缺血损伤是否具有治疗作用,使用了tMCAO小鼠模型以及原代星形胶质细胞的氧糖剥夺-复氧(OGD-R)模型。

结果

结果显示,exo-circAkap7治疗可保护小鼠免受tMCAO损伤, 实验证实,与exo-circAkap7共培养可通过吸收miR-155-5p、促进ATG12介导的自噬以及抑制NRF2介导的氧化应激来减轻OGD-R诱导的细胞损伤。

结论

我们在此证明,exo-circAkap7通过促进自噬和改善氧化应激来保护免受脑缺血损伤。

https://cdn.ncbi.nlm.nih.gov/pmc/blobs/1ae0/7573549/0aebc5f3381d/fcell-08-569977-g010.jpg
https://cdn.ncbi.nlm.nih.gov/pmc/blobs/1ae0/7573549/5c8bbdeb0343/fcell-08-569977-g001.jpg
https://cdn.ncbi.nlm.nih.gov/pmc/blobs/1ae0/7573549/c26c8fcaf94c/fcell-08-569977-g002.jpg
https://cdn.ncbi.nlm.nih.gov/pmc/blobs/1ae0/7573549/b7d3aa999cd4/fcell-08-569977-g003.jpg
https://cdn.ncbi.nlm.nih.gov/pmc/blobs/1ae0/7573549/567250755801/fcell-08-569977-g004.jpg
https://cdn.ncbi.nlm.nih.gov/pmc/blobs/1ae0/7573549/8685bffd00a4/fcell-08-569977-g005.jpg
https://cdn.ncbi.nlm.nih.gov/pmc/blobs/1ae0/7573549/028602ceaa30/fcell-08-569977-g006.jpg
https://cdn.ncbi.nlm.nih.gov/pmc/blobs/1ae0/7573549/a40e7058d7c7/fcell-08-569977-g007.jpg
https://cdn.ncbi.nlm.nih.gov/pmc/blobs/1ae0/7573549/04772f0d0865/fcell-08-569977-g008.jpg
https://cdn.ncbi.nlm.nih.gov/pmc/blobs/1ae0/7573549/960a977e0ee2/fcell-08-569977-g009.jpg
https://cdn.ncbi.nlm.nih.gov/pmc/blobs/1ae0/7573549/0aebc5f3381d/fcell-08-569977-g010.jpg
https://cdn.ncbi.nlm.nih.gov/pmc/blobs/1ae0/7573549/5c8bbdeb0343/fcell-08-569977-g001.jpg
https://cdn.ncbi.nlm.nih.gov/pmc/blobs/1ae0/7573549/c26c8fcaf94c/fcell-08-569977-g002.jpg
https://cdn.ncbi.nlm.nih.gov/pmc/blobs/1ae0/7573549/b7d3aa999cd4/fcell-08-569977-g003.jpg
https://cdn.ncbi.nlm.nih.gov/pmc/blobs/1ae0/7573549/567250755801/fcell-08-569977-g004.jpg
https://cdn.ncbi.nlm.nih.gov/pmc/blobs/1ae0/7573549/8685bffd00a4/fcell-08-569977-g005.jpg
https://cdn.ncbi.nlm.nih.gov/pmc/blobs/1ae0/7573549/028602ceaa30/fcell-08-569977-g006.jpg
https://cdn.ncbi.nlm.nih.gov/pmc/blobs/1ae0/7573549/a40e7058d7c7/fcell-08-569977-g007.jpg
https://cdn.ncbi.nlm.nih.gov/pmc/blobs/1ae0/7573549/04772f0d0865/fcell-08-569977-g008.jpg
https://cdn.ncbi.nlm.nih.gov/pmc/blobs/1ae0/7573549/960a977e0ee2/fcell-08-569977-g009.jpg
https://cdn.ncbi.nlm.nih.gov/pmc/blobs/1ae0/7573549/0aebc5f3381d/fcell-08-569977-g010.jpg

相似文献

1
Exosomes Derived From CircAkap7-Modified Adipose-Derived Mesenchymal Stem Cells Protect Against Cerebral Ischemic Injury.源自CircAkap7修饰的脂肪间充质干细胞的外泌体可预防脑缺血损伤。
Front Cell Dev Biol. 2020 Oct 2;8:569977. doi: 10.3389/fcell.2020.569977. eCollection 2020.
2
Exosomes derived from PEDF modified adipose-derived mesenchymal stem cells ameliorate cerebral ischemia-reperfusion injury by regulation of autophagy and apoptosis.脂肪来源间充质干细胞来源的外泌体通过调控自噬和凋亡改善脑缺血再灌注损伤。
Exp Cell Res. 2018 Oct 1;371(1):269-277. doi: 10.1016/j.yexcr.2018.08.021. Epub 2018 Aug 22.
3
Exosomes from MiR-30d-5p-ADSCs Reverse Acute Ischemic Stroke-Induced, Autophagy-Mediated Brain Injury by Promoting M2 Microglial/Macrophage Polarization.来自MiR-30d-5p脂肪干细胞的外泌体通过促进M2小胶质细胞/巨噬细胞极化,逆转急性缺血性卒中诱导的自噬介导的脑损伤。
Cell Physiol Biochem. 2018;47(2):864-878. doi: 10.1159/000490078. Epub 2018 May 23.
4
Exosomes Secreted by Adipose-Derived Stem Cells Contribute to Angiogenesis of Brain Microvascular Endothelial Cells Following Oxygen-Glucose Deprivation In Vitro Through MicroRNA-181b/TRPM7 Axis.脂肪来源的干细胞分泌的外泌体通过 microRNA-181b/TRPM7 轴促进体外氧葡萄糖剥夺后脑微血管内皮细胞的血管生成。
J Mol Neurosci. 2018 May;65(1):74-83. doi: 10.1007/s12031-018-1071-9. Epub 2018 Apr 29.
5
MSCs‑derived exosomes attenuate ischemia-reperfusion brain injury and inhibit microglia apoptosis might via exosomal miR-26a-5p mediated suppression of CDK6.骨髓间充质干细胞来源的外泌体通过外泌体 miR-26a-5p 介导的 CDK6 抑制减轻脑缺血再灌注损伤并抑制小胶质细胞凋亡。
Mol Med. 2021 Jul 2;27(1):67. doi: 10.1186/s10020-021-00324-0.
6
Bone marrow mesenchymal stem cells-derived exosomes mediated delivery of tetramethylpyrazine attenuate cerebral ischemic injury.骨髓间充质干细胞来源的外泌体介导的川芎嗪递送减轻脑缺血损伤。
J Stroke Cerebrovasc Dis. 2023 Nov;32(11):107369. doi: 10.1016/j.jstrokecerebrovasdis.2023.107369. Epub 2023 Sep 20.
7
Exosomes derived from microRNA-138-5p-overexpressing bone marrow-derived mesenchymal stem cells confer neuroprotection to astrocytes following ischemic stroke via inhibition of LCN2.源自过表达微小RNA-138-5p的骨髓间充质干细胞的外泌体通过抑制LCN2在缺血性中风后对星形胶质细胞发挥神经保护作用。
J Biol Eng. 2019 Aug 28;13:71. doi: 10.1186/s13036-019-0193-0. eCollection 2019.
8
Exosomal miRNA-215-5p Derived from Adipose-Derived Stem Cells Attenuates Epithelial-Mesenchymal Transition of Podocytes by Inhibiting .脂肪来源干细胞衍生的外泌体 miR-215-5p 通过抑制. 来减轻足细胞的上皮-间充质转化。
Biomed Res Int. 2020 Feb 21;2020:2685305. doi: 10.1155/2020/2685305. eCollection 2020.
9
Exosomes derived from hypoxic bone marrow mesenchymal stem cells rescue OGD-induced injury in neural cells by suppressing NLRP3 inflammasome-mediated pyroptosis.缺氧骨髓间充质干细胞来源的外泌体通过抑制 NLRP3 炎性体介导的细胞焦亡来拯救 OGD 诱导的神经细胞损伤。
Exp Cell Res. 2021 Aug 1;405(1):112635. doi: 10.1016/j.yexcr.2021.112635. Epub 2021 May 26.
10
Astrocyte-derived exosomes suppress autophagy and ameliorate neuronal damage in experimental ischemic stroke.星形胶质细胞衍生的外泌体抑制自噬并改善实验性缺血性中风引起的神经元损伤。
Exp Cell Res. 2019 Sep 15;382(2):111474. doi: 10.1016/j.yexcr.2019.06.019. Epub 2019 Jun 21.

引用本文的文献

1
Adipose-derived stem cells alleviate acute pancreatitis by inhibiting ferroptosis and oxidative damage in canines.脂肪来源干细胞通过抑制犬类的铁死亡和氧化损伤来减轻急性胰腺炎。
Stem Cell Res Ther. 2025 Jul 7;16(1):355. doi: 10.1186/s13287-025-04466-4.
2
Mechanistic insights into adipose-derived stem cells and exosomes in ischemia-reperfusion injury repair: from shared pathways to organ-specific therapeutics.脂肪来源干细胞和外泌体在缺血再灌注损伤修复中的机制洞察:从共同途径到器官特异性治疗
Front Cell Dev Biol. 2025 Jun 20;13:1621289. doi: 10.3389/fcell.2025.1621289. eCollection 2025.
3
In vitro and In vivo Studies on Mesenchymal Stem Cells for Ischemic Stroke Therapy: A Scoping Review of The Therapeutic Effect.

本文引用的文献

1
Schizandrin Protects against OGD/R-Induced Neuronal Injury by Suppressing Autophagy: Involvement of the AMPK/mTOR Pathway.五味子丙素通过抑制自噬来保护 OGD/R 诱导的神经元损伤:涉及 AMPK/mTOR 通路。
Molecules. 2019 Oct 8;24(19):3624. doi: 10.3390/molecules24193624.
2
TIGAR alleviates ischemia/reperfusion-induced autophagy and ischemic brain injury.TIGAR 减轻缺血/再灌注诱导的自噬和缺血性脑损伤。
Free Radic Biol Med. 2019 Jun;137:13-23. doi: 10.1016/j.freeradbiomed.2019.04.002. Epub 2019 Apr 9.
3
MiR-155-5p inhibits the proliferation and migration of VSMCs and HUVECs in atherosclerosis by targeting AKT1.
间充质干细胞治疗缺血性中风的体外和体内研究:治疗效果的范围综述
Stem Cells Cloning. 2025 May 31;18:45-61. doi: 10.2147/SCCAA.S519338. eCollection 2025.
4
Nrf2 activation: a key mechanism in stem cell exosomes-mediated therapies.Nrf2激活:干细胞外泌体介导疗法中的关键机制。
Cell Mol Biol Lett. 2024 Mar 2;29(1):30. doi: 10.1186/s11658-024-00551-3.
5
Engineered extracellular vesicles for ischemic stroke: a systematic review and meta-analysis of preclinical studies.工程细胞外囊泡治疗缺血性脑卒中:临床前研究的系统评价和荟萃分析。
J Nanobiotechnology. 2023 Oct 31;21(1):396. doi: 10.1186/s12951-023-02114-8.
6
Application of Exosomes-Derived Mesenchymal Stem Cells in Treatment of Fungal Diseases: From Basic to Clinical Sciences.外泌体来源的间充质干细胞在真菌病治疗中的应用:从基础科学到临床科学
Front Fungal Biol. 2021 Sep 30;2:736093. doi: 10.3389/ffunb.2021.736093. eCollection 2021.
7
Emerging roles of circular RNAs in stem cells.环状RNA在干细胞中的新兴作用。
Genes Dis. 2022 May 31;10(5):1920-1936. doi: 10.1016/j.gendis.2022.05.015. eCollection 2023 Sep.
8
Brain-protective mechanisms of autophagy associated circRNAs: Kick starting self-cleaning mode in brain cells circRNAs as a potential therapeutic approach for neurodegenerative diseases.自噬相关环状RNA的脑保护机制:启动脑细胞的自我清洁模式 环状RNA作为神经退行性疾病的一种潜在治疗方法。
Front Mol Neurosci. 2023 Jan 16;15:1078441. doi: 10.3389/fnmol.2022.1078441. eCollection 2022.
9
Inhibition of Cerebral Ischemia/Reperfusion Injury by MSCs-Derived Small Extracellular Vesicles in Rodent Models: A Systematic Review and Meta-Analysis.小细胞外囊泡介导的间充质干细胞抑制脑缺血再灌注损伤:系统评价和荟萃分析。
Neural Plast. 2022 Oct 6;2022:3933252. doi: 10.1155/2022/3933252. eCollection 2022.
10
The regulatory roles of circular RNAs autophagy in ischemic stroke.环状RNA自噬在缺血性脑卒中中的调控作用。
Front Neurol. 2022 Oct 18;13:963508. doi: 10.3389/fneur.2022.963508. eCollection 2022.
miR-155-5p 通过靶向 AKT1 抑制动脉粥样硬化中 VSMCs 和 HUVECs 的增殖和迁移。
Eur Rev Med Pharmacol Sci. 2019 Mar;23(5):2223-2233. doi: 10.26355/eurrev_201903_17270.
4
Biological Functions of Autophagy Genes: A Disease Perspective.自噬基因的生物学功能:疾病视角。
Cell. 2019 Jan 10;176(1-2):11-42. doi: 10.1016/j.cell.2018.09.048.
5
Potential of Exosomes for the Treatment of Stroke.外泌体在中风治疗中的潜力。
Cell Transplant. 2019 Jun;28(6):662-670. doi: 10.1177/0963689718816990. Epub 2018 Dec 6.
6
Mesenchymal Stem Cell-Derived Exosomes Reduce A1 Astrocytes via Downregulation of Phosphorylated NFκB P65 Subunit in Spinal Cord Injury.间充质干细胞衍生的外泌体通过下调脊髓损伤中磷酸化的NFκB p65亚基来减少A1星形胶质细胞。
Cell Physiol Biochem. 2018;50(4):1535-1559. doi: 10.1159/000494652. Epub 2018 Oct 30.
7
Global and Targeted miRNA Expression Profiling in Clear Cell Renal Cell Carcinoma Tissues Potentially Links miR-155-5p and miR-210-3p to both Tumorigenesis and Recurrence.在透明细胞肾细胞癌组织中进行的全局和靶向 miRNA 表达谱分析可能将 miR-155-5p 和 miR-210-3p 与肿瘤发生和复发联系起来。
Am J Pathol. 2018 Nov;188(11):2487-2496. doi: 10.1016/j.ajpath.2018.07.026. Epub 2018 Sep 8.
8
XIST Induced by JPX Suppresses Hepatocellular Carcinoma by Sponging miR-155-5p.由JPX诱导的XIST通过海绵化miR-155-5p抑制肝细胞癌。
Yonsei Med J. 2018 Sep;59(7):816-826. doi: 10.3349/ymj.2018.59.7.816.
9
Therapeutic Potential of Human Adipose-Derived Stem Cell Exosomes in Stress Urinary Incontinence - An in Vitro and in Vivo Study.人脂肪来源干细胞外泌体在压力性尿失禁中的治疗潜力——一项体外和体内研究
Cell Physiol Biochem. 2018;48(4):1710-1722. doi: 10.1159/000492298. Epub 2018 Aug 3.
10
Bone mesenchymal stem cells transplantation combined with mild hypothermia improves the prognosis of cerebral ischemia in rats.骨髓间充质干细胞移植联合亚低温改善脑缺血大鼠预后。
PLoS One. 2018 Aug 1;13(8):e0197405. doi: 10.1371/journal.pone.0197405. eCollection 2018.