Department of Pathology and Laboratory Medicine, Indiana University School of Medicine, Indianapolis, Indiana; Department of Pathology and Laboratory Medicine, Tulane University School of Medicine, New Orleans, Louisiana.
Department of Pathology and Laboratory Medicine, Indiana University School of Medicine, Indianapolis, Indiana.
Cell Mol Gastroenterol Hepatol. 2021;11(4):973-997. doi: 10.1016/j.jcmgh.2020.10.011. Epub 2020 Oct 23.
BACKGROUND & AIMS: The functions of the liver and the intestine are closely tied in both physiological and pathologic conditions. The gut microbiota (GM) often cause deleterious effects during hepatic pathogenesis. Autophagy is essential for liver homeostasis, but the impact of hepatic autophagy function on liver-gut interaction remains unknown. Here we investigated the effect of hepatic autophagy deficiency (Atg5Δhep) on GM and in turn the effect of GM on the liver pathology.
Fecal microbiota were analyzed by 16S sequencing. Antibiotics were used to modulate GM. Cholestyramine was used to reduce the enterohepatic bile acid (BA) level. The functional role of fibroblast growth factor 15 (FGF15) and ileal farnesoid X receptor (FXR) was examined in mice overexpressing FGF15 gene or in mice given a fibroblast growth factor receptor-4 (FGFR4) inhibitor.
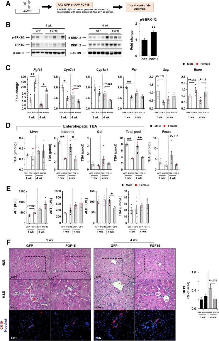
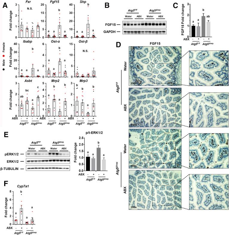
Atg5Δhep causes liver injury and alterations of intestinal BA composition, with a lower proportion of tauro-conjugated BAs and a higher proportion of unconjugated BAs. The composition of GM is significantly changed with an increase in BA-metabolizing bacteria, leading to an increased expression of ileal FGF15 driven by FXR that has a higher affinity to unconjugated BAs. Notably, antibiotics or cholestyramine treatment decreased FGF15 expression and exacerbated liver injury. Consistently, inhibition of FGF15 signaling in the liver enhances liver injury.
Deficiency of autophagy function in the liver can affect intestinal environment, leading to gut dysbiosis. Surprisingly, such changes provide an adaptive protection against the liver injury through the FGF15-FGFR4 signaling. Antibiotics use in the condition of liver injury may thus have unexpected adverse consequences via the gut-liver axis.
肝脏和肠道的功能在生理和病理条件下紧密相关。肠道微生物群(GM)在肝发病机制中经常产生有害影响。自噬对于肝脏内稳态至关重要,但肝自噬功能对肝肠相互作用的影响尚不清楚。在这里,我们研究了肝自噬缺陷(Atg5Δhep)对 GM 的影响,以及 GM 对肝脏病理的影响。
通过 16S 测序分析粪便微生物群。使用抗生素调节 GM。使用考来烯胺降低肠肝胆汁酸(BA)水平。在过表达 FGF15 基因的小鼠或给予成纤维细胞生长因子受体 4(FGFR4)抑制剂的小鼠中,研究纤维母细胞生长因子 15(FGF15)和回肠法尼醇 X 受体(FXR)的功能作用。
Atg5Δhep 导致肝损伤和肠道 BA 组成改变,牛磺酸结合 BA 的比例降低,未结合 BA 的比例升高。GM 的组成发生显著变化,BA 代谢细菌增加,导致 FXR 驱动的回肠 FGF15 表达增加,FXR 对未结合 BA 的亲和力更高。值得注意的是,抗生素或考来烯胺治疗降低了 FGF15 的表达并加重了肝损伤。同样,肝脏中 FGF15 信号的抑制增强了肝损伤。
肝脏自噬功能的缺失会影响肠道环境,导致肠道菌群失调。令人惊讶的是,这种变化通过 FGF15-FGFR4 信号提供了一种针对肝损伤的适应性保护。因此,在肝损伤的情况下使用抗生素可能会通过肠-肝轴产生意想不到的不良后果。