Suppr超能文献

慢性硒酸钠治疗可恢复tau蛋白病小鼠模型中的认知和突触可塑性缺陷。

Chronic Sodium Selenate Treatment Restores Deficits in Cognition and Synaptic Plasticity in a Murine Model of Tauopathy.

作者信息

Ahmed Tariq, Van der Jeugd Ann, Caillierez Raphaëlle, Buée Luc, Blum David, D'Hooge Rudi, Balschun Detlef

机构信息

Brain and Cognition, Faculty of Psychology and Educational Sciences, KU Leuven, Leuven, Belgium.

Leuven Brain Institute, Leuven, Belgium.

出版信息

Front Mol Neurosci. 2020 Oct 8;13:570223. doi: 10.3389/fnmol.2020.570223. eCollection 2020.

Abstract

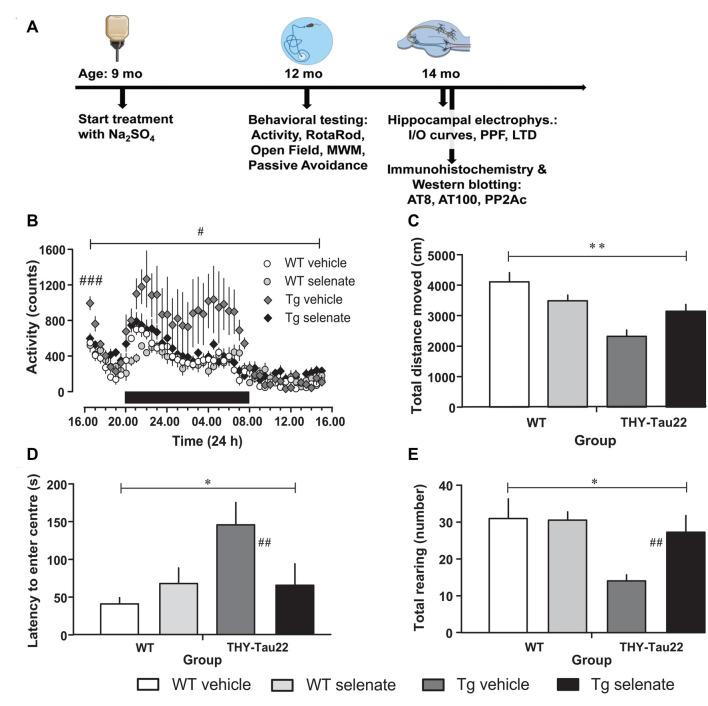
A major goal in diseases is identifying a potential therapeutic agent that is cost-effective and can remedy some, if not all, disease symptoms. In Alzheimer's disease (AD), aggregation of hyperphosphorylated tau protein is one of the neuropathological hallmarks, and Tau pathology correlates better with cognitive impairments in AD patients than amyloid-β load, supporting a key role of tau-related mechanisms. Selenium is a non-metallic trace element that is incorporated in the brain into selenoproteins. Chronic treatment with sodium selenate, a non-toxic selenium compound, was recently reported to rescue behavioral phenotypes in tau mouse models. Here, we focused on the effects of chronic selenate application on synaptic transmission and synaptic plasticity in THY-Tau22 mice, a transgenic animal model of tauopathies. Three months with a supplement of sodium selenate in the drinking water (12 μg/ml) restored not only impaired neurocognitive functions but also rescued long-term depression (LTD), a major form of synaptic plasticity. Furthermore, selenate reduced the inactive demethylated catalytic subunit of protein phosphatase 2A (PP2A) in THY-Tau22 without affecting total PP2A.Our study provides evidence that chronic dietary selenate rescues functional synaptic deficits of tauopathy and identifies activation of PP2A as the putative mechanism.

摘要

疾病研究的一个主要目标是确定一种具有成本效益且能缓解部分(即便不是全部)疾病症状的潜在治疗药物。在阿尔茨海默病(AD)中,过度磷酸化的tau蛋白聚集是神经病理学特征之一,并且与AD患者的认知障碍相比,Tau病理学与淀粉样β蛋白负荷的相关性更好,这支持了tau相关机制的关键作用。硒是一种非金属微量元素,在大脑中会掺入硒蛋白。最近有报道称,用无毒的硒化合物硒酸钠进行长期治疗可挽救tau小鼠模型中的行为表型。在此,我们重点研究了长期应用硒酸钠对THY-Tau22小鼠(一种tau病变的转基因动物模型)突触传递和突触可塑性的影响。在饮用水中补充硒酸钠(12μg/ml)三个月,不仅恢复了受损的神经认知功能,还挽救了作为突触可塑性主要形式的长时程抑制(LTD)。此外,硒酸钠降低了THY-Tau22小鼠中无活性的蛋白磷酸酶2A(PP2A)去甲基化催化亚基,而不影响总PP2A。我们的研究提供了证据,表明长期饮食补充硒酸钠可挽救tau病变的功能性突触缺陷,并确定PP2A的激活为推定机制。

https://cdn.ncbi.nlm.nih.gov/pmc/blobs/9c75/7578417/5bc3833ff659/fnmol-13-570223-g0001.jpg

文献检索

告别复杂PubMed语法,用中文像聊天一样搜索,搜遍4000万医学文献。AI智能推荐,让科研检索更轻松。

立即免费搜索

文件翻译

保留排版,准确专业,支持PDF/Word/PPT等文件格式,支持 12+语言互译。

免费翻译文档

深度研究

AI帮你快速写综述,25分钟生成高质量综述,智能提取关键信息,辅助科研写作。

立即免费体验