Do Tyler Quoc-Thai, Gaudreau-Lapierre Antoine, Palii Carmen G, Resende Virginia Maria Ferreira, Campuzano Denise, Aeschimann Claire Simada, Brand Majorie, Trinkle-Mulcahy Laura
Department of Cellular and Molecular Medicine and Ottawa Institute of Systems Biology, Faculty of Medicine, University of Ottawa, Ottawa, ON K1H 8M5, Canada.
Sprott Center for Stem Cell Research, Ottawa Hospital Research Institute, Department of Cellular and Molecular Medicine, University of Ottawa, Ottawa, ON K1H 8L6, Canada.
iScience. 2020 Oct 13;23(11):101664. doi: 10.1016/j.isci.2020.101664. eCollection 2020 Nov 20.
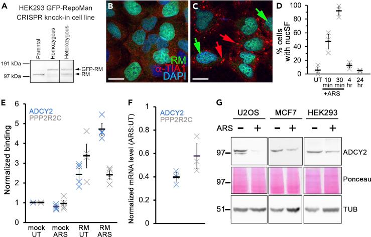
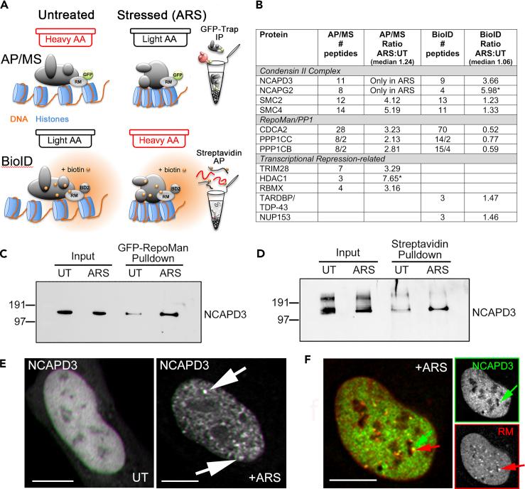
Stress adaptation is exploited by cancer cells to survive and proliferate under adverse conditions. Survival pathways induced by stress are thus highly promising therapeutic targets. One key pathway involves formation of cytoplasmic stress granules, which regulate the location, stability, and translation of specific mRNAs. Here, we describe a transcriptional stress response that is triggered by similar stressors and characterized by accumulation of RepoMan (cell division cycle associated 2) at nuclear stress foci (nucSF). Formation of these structures is reversible, and they are distinct from known nuclear organelles and stress bodies. Immunofluorescence analysis revealed accumulation of heterochromatic markers, and increased association of RepoMan with the adenylate cyclase 2 (ADCY2) gene locus in stressed cells accompanied reduced levels of ADCY2 mRNA and protein. Quantitative comparison of the RepoMan interactome in stressed vs. unstressed cells identified condensin II as a nucSF factor, suggesting their functional association in the establishment and/or maintenance of these facultative heterochromatic domains.
癌细胞利用应激适应在不利条件下存活和增殖。因此,应激诱导的生存途径是非常有前景的治疗靶点。一条关键途径涉及细胞质应激颗粒的形成,其调节特定mRNA的定位、稳定性和翻译。在这里,我们描述了一种转录应激反应,它由类似的应激源触发,其特征是RepoMan(细胞分裂周期相关蛋白2)在核应激灶(nucSF)处积累。这些结构的形成是可逆的,并且它们与已知的核细胞器和应激小体不同。免疫荧光分析显示异染色质标记物的积累,并且在应激细胞中RepoMan与腺苷酸环化酶2(ADCY2)基因位点的关联增加,同时伴随着ADCY2 mRNA和蛋白质水平的降低。对应激细胞与未应激细胞中RepoMan相互作用组的定量比较确定凝聚素II为一种nucSF因子,表明它们在这些兼性异染色质结构域的建立和/或维持中存在功能关联。