Suppr超能文献

四种喀麦隆植物提取物对不同癌细胞系的强细胞毒性。

Potent Cytotoxicity of Four Cameroonian Plant Extracts on Different Cancer Cell Lines.

作者信息

Somaida Ahmed, Tariq Imran, Ambreen Ghazala, Abdelsalam Ahmed Mohamed, Ayoub Abdallah Mohamed, Wojcik Matthias, Dzoyem Jean Paul, Bakowsky Udo

机构信息

Department of Pharmaceutics and Biopharmaceutics, University of Marburg, 35037 Marburg, Germany.

Punjab University College of Pharmacy, University of the Punjab, Lahore 54000, Pakistan.

出版信息

Pharmaceuticals (Basel). 2020 Oct 31;13(11):357. doi: 10.3390/ph13110357.

Abstract

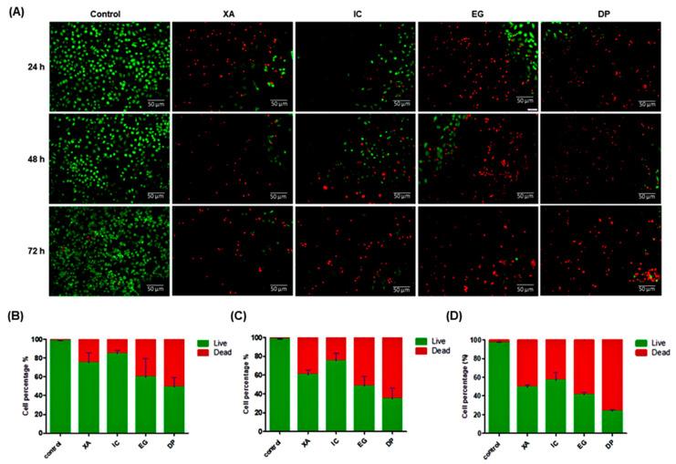
In this study, the potential cytotoxicity of four plant extracts originated from Cameroon: (XA), (IC), (EG) and (DP) were examined in vitro. We tested the anti-proliferative activity of the methanolic extracts of these compounds using MTT assay on seven different human cancer cell lines: HeLa, MDA-MB-231, A549, HepG2, U-87, SK-OV-3 and HL60. Induction of cell death was assessed by cell cycle analysis, apoptosis was determined by Annexin V-FITC binding and caspase 3/7 activity. As well, changes in mitochondrial membrane potential (MMP) and cell migration were tested. The genetic toxicity, using the alkaline comet assay, was evaluated. The studied extracts inhibited the cell proliferation of all tested cancer cell lines with concentration dependent effect over time. All of these extracts mainly induced apoptosis of HeLa cells by the accumulation of hypodiploid cells in the sub-G0/G1 phase and increasing the activity of caspase 3/7, as well they showed potential MMP disturbance and expressed a marked inhibitory effect on cell migration. Assessment of probable genetic toxicity by these extracts revealed no or minimum incidence of genetic toxicity. Therefore, the studied plant extracts are exhibiting potent anticancer activity based upon marked induction of tumor-cell death.

摘要

在本研究中,对源自喀麦隆的四种植物提取物(XA)、(IC)、(EG)和(DP)的潜在细胞毒性进行了体外检测。我们使用MTT法在七种不同的人类癌细胞系(HeLa、MDA-MB-231、A549、HepG2、U-87、SK-OV-3和HL60)上测试了这些化合物甲醇提取物的抗增殖活性。通过细胞周期分析评估细胞死亡的诱导情况,通过膜联蛋白V-FITC结合和半胱天冬酶3/7活性测定细胞凋亡。此外,还测试了线粒体膜电位(MMP)的变化和细胞迁移情况。使用碱性彗星试验评估遗传毒性。所研究的提取物抑制了所有测试癌细胞系的细胞增殖,且随着时间的推移呈浓度依赖性效应。所有这些提取物主要通过亚G0/G1期亚二倍体细胞的积累和半胱天冬酶3/7活性的增加诱导HeLa细胞凋亡,它们还表现出潜在的MMP紊乱,并对细胞迁移表现出显著的抑制作用。对这些提取物可能的遗传毒性评估显示遗传毒性的发生率为零或极低。因此,所研究的植物提取物基于对肿瘤细胞死亡的显著诱导而表现出强大的抗癌活性。

https://cdn.ncbi.nlm.nih.gov/pmc/blobs/d600/7693157/dd1d202efa3d/pharmaceuticals-13-00357-g001.jpg

文献AI研究员

20分钟写一篇综述,助力文献阅读效率提升50倍。

立即体验

用中文搜PubMed

大模型驱动的PubMed中文搜索引擎

马上搜索

文档翻译

学术文献翻译模型,支持多种主流文档格式。

立即体验