Nadeem Taliha, Bogue Wil, Bigit Bianca, Cuervo Henar
JCI Insight. 2020 Nov 5;5(21):125940. doi: 10.1172/jci.insight.125940.
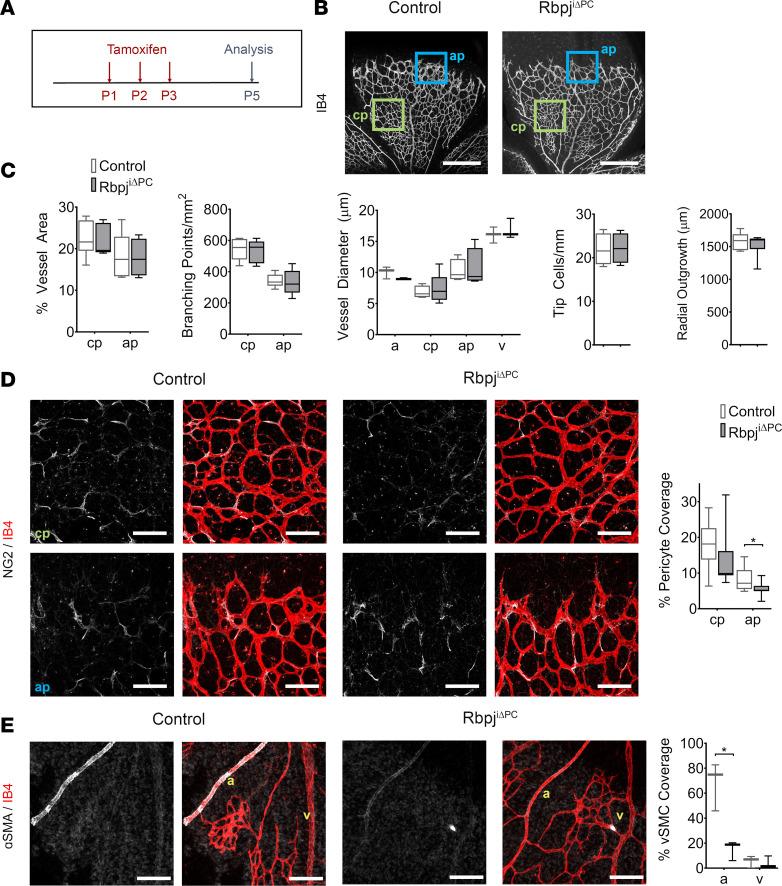
Arteriovenous malformations (AVMs) are high-flow lesions directly connecting arteries and veins. In the brain, AVM rupture can cause seizures, stroke, and death. Patients with AVMs exhibit reduced coverage of the vessels by pericytes, the mural cells of microvascular capillaries; however, the mechanism underlying this pericyte reduction and its association with AVM pathogenesis remains unknown. Notch signaling has been proposed to regulate critical pericyte functions. We hypothesized that Notch signaling in pericytes is crucial to maintain pericyte homeostasis and prevent AVM formation. We inhibited Notch signaling specifically in perivascular cells and analyzed the vasculature of these mice. The retinal vessels of mice with deficient perivascular Notch signaling developed severe AVMs, together with a significant reduction in pericytes and vascular smooth muscle cells (vSMC) in the arteries, while vSMCs were increased in the veins. Vascular malformations and pericyte loss were also observed in the forebrain of embryonic mice deficient for perivascular Notch signaling. Moreover, the loss of Notch signaling in pericytes downregulated Pdgfrb levels and increased pericyte apoptosis, pointing to a critical role for Notch in pericyte survival. Overall, our findings reveal a mechanism of AVM formation and highlight the Notch signaling pathway as an essential mediator in this process.
动静脉畸形(AVM)是直接连接动脉和静脉的高流量病变。在大脑中,AVM破裂可导致癫痫发作、中风和死亡。患有AVM的患者微血管毛细血管的壁细胞——周细胞对血管的覆盖减少;然而,这种周细胞减少的机制及其与AVM发病机制的关联仍不清楚。有人提出Notch信号传导可调节周细胞的关键功能。我们假设周细胞中的Notch信号传导对于维持周细胞稳态和预防AVM形成至关重要。我们特异性地抑制血管周围细胞中的Notch信号传导,并分析这些小鼠的脉管系统。血管周围Notch信号传导缺陷的小鼠的视网膜血管出现了严重的AVM,同时动脉中的周细胞和血管平滑肌细胞(vSMC)显著减少,而静脉中的vSMC增加。在血管周围Notch信号传导缺陷的胚胎小鼠的前脑中也观察到了血管畸形和周细胞丢失。此外,周细胞中Notch信号传导的缺失下调了Pdgfrb水平并增加了周细胞凋亡,表明Notch在周细胞存活中起关键作用。总体而言,我们的研究结果揭示了AVM形成的机制,并突出了Notch信号通路在这一过程中的重要介导作用。