Suppr超能文献

CCL2升高导致代谢综合征中的睾丸间质细胞功能障碍。

Elevated CCL2 causes Leydig cell malfunction in metabolic syndrome.

作者信息

Jiang Qingkui, Maresch Constanze C, Petry Sebastian Friedrich, Paradowska-Dogan Agnieszka, Bhushan Sudhanshu, Chang Yongsheng, Wrenzycki Christine, Schuppe Hans-Christian, Houska Petr, Hartmann Michaela F, Wudy Stefan A, Shi Lanbo, Linn Thomas

机构信息

Clinical Research Unit, Centre of Internal Medicine, Justus-Liebig-University (JLU), Giessen, Germany.

Department of Gynecological Endocrinology and Reproductive Medicine, University Clinic Bonn, Bonn, Germany.

出版信息

JCI Insight. 2020 Nov 5;5(21):134882. doi: 10.1172/jci.insight.134882.

Abstract

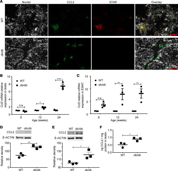
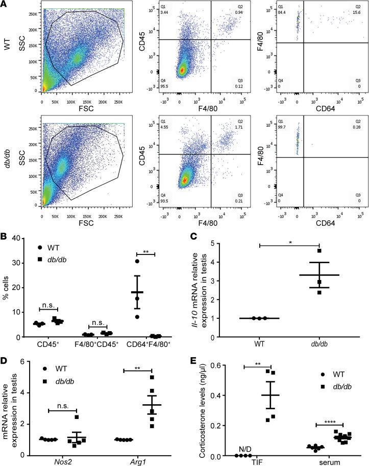
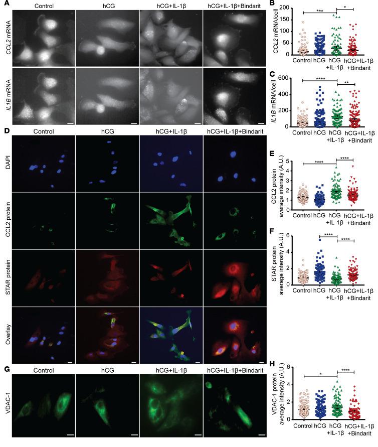
Metabolic syndrome (MetS), which is associated with chronic inflammation, predisposes males to hypogonadism and subfertility. The underlying mechanism of these pathologies remains poorly understood. Homozygous leptin-resistant obese db/db mice are characterized by small testes, low testicular testosterone, and a reduced number of Leydig cells. Here we report that IL-1β, CCL2 (also known as MCP-1), and corticosterone concentrations were increased in the testes of db/db mice relative to those in WT controls. Cultured murine and human Leydig cells responded to cytokine stress with increased CCL2 release and apoptotic signals. Chemical inhibition of CCL2 rescued Leydig cell function in vitro and in db/db mice. Consistently, we found that Ccl2-deficient mice fed with a high-energy diet were protected from testicular dysfunction compared with similarly fed WT mice. Finally, a cohort of infertile men with a history of MetS showed that reduction of CCL2 plasma levels could be achieved by weight loss and was clearly associated with recovery from hypogonadism. Taken together, we conclude that CCL2-mediated chronic inflammation is, to a large extent, responsible for the subfertility in MetS by causing damage to Leydig cells.

摘要

代谢综合征(MetS)与慢性炎症相关,使男性易患性腺功能减退和生育力低下。这些病理状况的潜在机制仍知之甚少。纯合子瘦素抵抗肥胖db/db小鼠的特征是睾丸小、睾丸睾酮水平低以及睾丸间质细胞数量减少。在此我们报告,相对于野生型(WT)对照小鼠,db/db小鼠睾丸中的白细胞介素-1β(IL-1β)、趋化因子配体2(CCL2,也称为单核细胞趋化蛋白-1)和皮质酮浓度升高。培养的小鼠和人类睾丸间质细胞对细胞因子应激的反应是CCL2释放增加和凋亡信号增强。对CCL2进行化学抑制可在体外和db/db小鼠中挽救睾丸间质细胞功能。同样,我们发现,与同样喂食的野生型小鼠相比,喂食高能饮食的Ccl2基因缺陷小鼠可免受睾丸功能障碍的影响。最后,一组有代谢综合征病史的不育男性表明,体重减轻可使血浆CCL2水平降低,且这与性腺功能减退的恢复明显相关。综上所述,我们得出结论,CCL2介导的慢性炎症在很大程度上通过对睾丸间质细胞造成损伤而导致代谢综合征患者的生育力低下。

https://cdn.ncbi.nlm.nih.gov/pmc/blobs/5367/7710294/808c894574fe/jciinsight-5-134882-g193.jpg

文献AI研究员

20分钟写一篇综述,助力文献阅读效率提升50倍。

立即体验

用中文搜PubMed

大模型驱动的PubMed中文搜索引擎

马上搜索

文档翻译

学术文献翻译模型,支持多种主流文档格式。

立即体验