Suppr超能文献

新生坏死性凋亡产生一种炎症环境,介导肿瘤对免疫检查点抑制剂的易感性。

De novo necroptosis creates an inflammatory environment mediating tumor susceptibility to immune checkpoint inhibitors.

作者信息

Workenhe Samuel T, Nguyen Andrew, Bakhshinyan David, Wei Jiarun, Hare David N, MacNeill Kelly L, Wan Yonghong, Oberst Andrew, Bramson Jonathan L, Nasir Jalees A, Vito Alyssa, El-Sayes Nader, Singh Sheila K, McArthur Andrew G, Mossman Karen L

机构信息

Department of Pathobiology, Ontario Veterinary College, University of Guelph, Guelph, ON, Canada.

McMaster Immunology Research Centre, Institute for Infectious Disease Research, Department of Pathology and Molecular Medicine, McMaster University, Hamilton, ON, Canada.

出版信息

Commun Biol. 2020 Nov 4;3(1):645. doi: 10.1038/s42003-020-01362-w.

Abstract

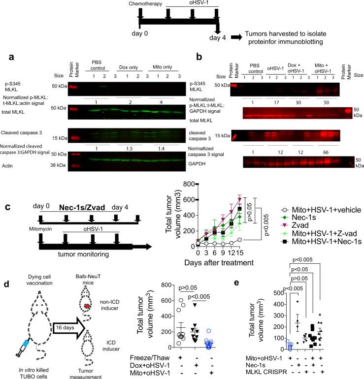
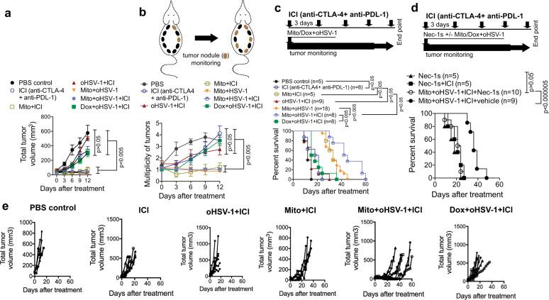
Cancer immunotherapies using monoclonal antibodies to block inhibitory checkpoints are showing durable remissions in many types of cancer patients, although the majority of breast cancer patients acquire little benefit. Human melanoma and lung cancer patient studies suggest that immune checkpoint inhibitors are often potent in patients that already have intratumoral T cell infiltrate; although it remains unknown what types of interventions can result in an intratumoral T cell infiltrate in breast cancer. Using non-T cell-inflamed mammary tumors, we assessed what biological processes and downstream inflammation can overcome the barriers to spontaneous T cell priming. Here we show a specific type of combination therapy, consisting of oncolytic virus and chemotherapy, activates necroptosis and limits tumor growth in autochthonous tumors. Combination therapy activates proinflammatory cytokines; intratumoral influx of myeloid cells and cytotoxic T cell infiltrate in locally treated and distant autochthonous tumors to render them susceptible to immune checkpoint inhibitors.

摘要

使用单克隆抗体阻断抑制性检查点的癌症免疫疗法在许多类型的癌症患者中显示出持久的缓解,尽管大多数乳腺癌患者获益甚微。对人类黑色素瘤和肺癌患者的研究表明,免疫检查点抑制剂在已经有肿瘤内T细胞浸润的患者中通常效果显著;尽管尚不清楚何种干预措施可导致乳腺癌出现肿瘤内T细胞浸润。利用非T细胞炎症性乳腺肿瘤,我们评估了哪些生物学过程和下游炎症能够克服自发T细胞致敏的障碍。在此我们展示了一种特定类型的联合疗法,即溶瘤病毒与化疗相结合,可激活坏死性凋亡并限制原位肿瘤的生长。联合疗法激活促炎细胞因子;在局部治疗的和远处的原位肿瘤中,髓样细胞的肿瘤内流入和细胞毒性T细胞浸润使它们对免疫检查点抑制剂敏感。

https://cdn.ncbi.nlm.nih.gov/pmc/blobs/7087/7643076/0ff1c0034773/42003_2020_1362_Fig1_HTML.jpg

文献AI研究员

20分钟写一篇综述,助力文献阅读效率提升50倍。

立即体验

用中文搜PubMed

大模型驱动的PubMed中文搜索引擎

马上搜索

文档翻译

学术文献翻译模型,支持多种主流文档格式。

立即体验