Suppr超能文献

通过G1/S细胞周期途径抑制p27和PPP2R2A的表达促进胰腺导管癌的恶性进展。

Promotes the Malignancy Progression of Pancreatic Ductal Carcinoma by Inhibiting the Expression of p27 and PPP2R2A via G1/S Cell Cycle Pathway.

作者信息

Shi Xiaoyang, Sheng Weiwei, Jia Chao, Tang Jingtong, Dong Ming

机构信息

Department of General Surgery, Gastrointestinal Surgery, The First Hospital, China Medical University, Shenyang 110001, People's Republic of China.

出版信息

Onco Targets Ther. 2020 Oct 29;13:11045-11058. doi: 10.2147/OTT.S260499. eCollection 2020.

Abstract

OBJECTIVE

To investigate the effect of on the malignant biological behavior of pancreatic cancer, and to explore the target genes and pathways directly affected by , to provide new therapeutic ideas and targets for the study of the diagnosis and treatment of pancreatic cancer.

METHODS

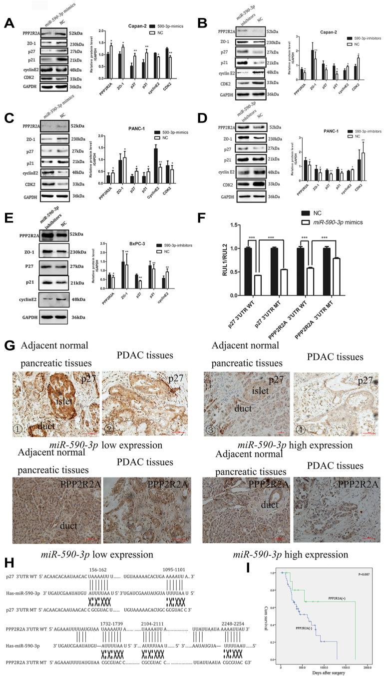
We used qRT-PCR to measure expression quantities. We used cell cycle, CCK-8, clonal formation to verify the change of proliferation capacity of PC cells. We used transwell assay to detect the migration and invasion of PC cells. We used the bioinformatics tool TargetScan (http://www.targetscan.org) to identify the possible target genes of . Immunohistochemistry revealed the clinicopathological significance of PPP2R2A, p27 and in the expression of pancreatic cancer. Western blot was used to detect the expression changes of PPP2R2A, p27 and G1/S cell cycle pathway-related proteins CDK2, cyclinE2 and p21 after transfection of mimics and inhibitors of

RESULTS

According to our study, expression was significantly higher in PC tissues than that in paired normal pancreas, which was associated with PC tumor size (=0.042) and preoperative CA19-9 level (=0.046) of PC patients. Its overexpression promoted PC cell proliferation, invasion and migration following with the p27 and PPP2R2A protein downregulation in Capan-2, PANC-1 and BxPC-3 cells, and vice versa. Bioinformatics analysis and dual-luciferase reporter assay further confirmed that and were direct target genes of . The negative relationship of with p27 and PPP2R2A was also observed in PC tissues.

CONCLUSION

promotes the proliferation, migration and invasion of pancreatic cancer cells. directly downregulated and and via the G1/S cell cycle pathway to promote the development of pancreatic cancer.

摘要

目的

研究[具体物质]对胰腺癌恶性生物学行为的影响,探索受[具体物质]直接影响的靶基因和信号通路,为胰腺癌诊治研究提供新的治疗思路和靶点。

方法

采用qRT-PCR检测[具体物质]表达量。运用细胞周期、CCK-8、克隆形成实验验证胰腺癌细胞增殖能力变化。采用Transwell实验检测胰腺癌细胞的迁移和侵袭能力。利用生物信息学工具TargetScan(http://www.targetscan.org)鉴定[具体物质]的潜在靶基因。免疫组织化学法揭示PPP2R2A、p27和[具体物质]在胰腺癌组织表达中的临床病理意义。转染[具体物质]的模拟物和抑制剂后,采用蛋白质免疫印迹法检测PPP2R2A、p27及G1/S细胞周期通路相关蛋白CDK2、细胞周期蛋白E2和p21的表达变化。

结果

研究发现,[具体物质]在胰腺癌组织中的表达显著高于配对的正常胰腺组织,且与胰腺癌患者的肿瘤大小(P = 0.042)和术前CA19-9水平(P = 0.046)相关。其过表达促进胰腺癌细胞增殖、侵袭和迁移,同时Capan-2、PANC-1和BxPC-3细胞中p27和PPP2R2A蛋白表达下调,反之亦然。生物信息学分析和双荧光素酶报告基因实验进一步证实[具体物质]和[具体基因]是[具体物质]的直接靶基因。在胰腺癌组织中也观察到[具体物质]与p27和PPP2R2A呈负相关。

结论

[具体物质]促进胰腺癌细胞的增殖、迁移和侵袭。[具体物质]通过G1/S细胞周期通路直接下调p27和PPP2R2A,进而促进胰腺癌的发展。

https://cdn.ncbi.nlm.nih.gov/pmc/blobs/7701/7605676/344b5ea5a28e/OTT-13-11045-g0001.jpg

文献AI研究员

20分钟写一篇综述,助力文献阅读效率提升50倍。

立即体验

用中文搜PubMed

大模型驱动的PubMed中文搜索引擎

马上搜索

文档翻译

学术文献翻译模型,支持多种主流文档格式。

立即体验