Suppr超能文献

水合吗替麦考酚酯通过下调 PARP-1-HMGB1 介导的自噬使肝癌细胞和异种移植肿瘤对顺铂敏感。

Morin Hydrate Sensitizes Hepatoma Cells and Xenograft Tumor towards Cisplatin by Downregulating PARP-1-HMGB1 Mediated Autophagy.

机构信息

Department of Biotechnology, Daegu University, Gyeongsan, Gyeongbuk 38453, Korea.

Department of Immunology, Mayo Clinic, Rochester, MN 55905, USA.

出版信息

Int J Mol Sci. 2020 Nov 4;21(21):8253. doi: 10.3390/ijms21218253.

Abstract

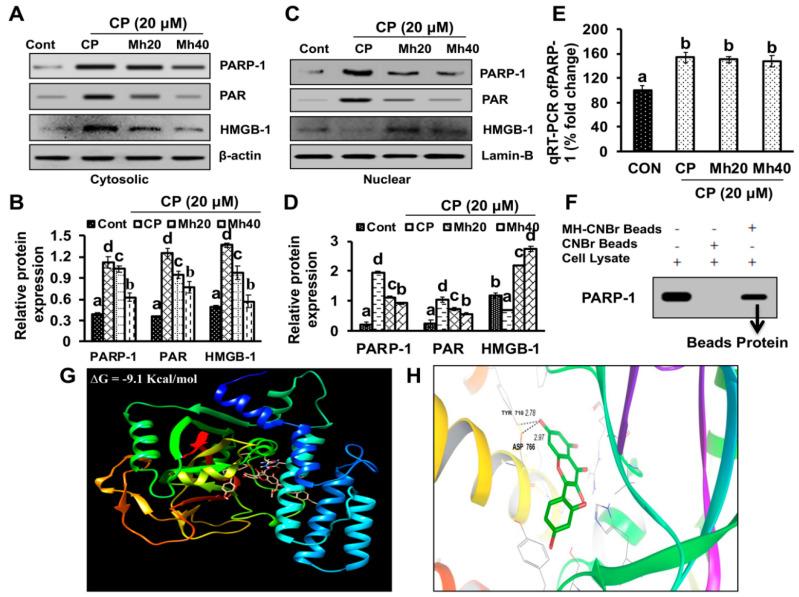
The cross-talk between apoptosis and autophagy influences anticancer drug sensitivity and cellular death in various cancer cell lines. However, the fundamental mechanisms behind this phenomenon are still unidentified. We demonstrated anti-cancerous role of cisplatin (CP) and morin hydrate (Mh) as an individual and/or in combination (CP-Mh) in hepatoma cells and tumor model. Exposure of CP resulted in the production of intracellular reactive oxygen species (ROS)-mediated cellular vacuolization, expansion of mitochondria membrane and activation of endoplasmic reticulum (ER)-stress. Consequently, Cyt translocation led to the increase of Bax/Bcl-2 ratio, which simultaneously triggered caspase-mediated cellular apoptosis. In addition, CP-induced PARP-1 activation led to ADP-ribosylation of HMGB1, which consequently developed autophagy as evident by the LC3I/II ratio. Chemically-induced inhibition of autophagy marked by increased cell death signified a protective role of autophagy against CP treatment. CP-Mh abrogates the PARP-1 expression and significantly reduced HMGB1-cytoplasmic translocation with subsequent inhibition of the HMGB1-Beclin1 complex formation. In the absence of PARP-1, a reduced HMGB1 mediated autophagy was observed followed by induced caspase-dependent apoptosis. To confirm the role of PARP-1-HMGB1 signaling in autophagy, we used the PARP-1 inhibitor, 4-amino-1,8-naphthalimide (ANI), HMGB1 inhibitor, ethyl pyruvate (EP), autophagy inhibitors, 3-methyl adenine (3-MA) and bafilomycin (baf) and small interfering RNAs (siRNA) to target Atg5 in combination of CP and Mh. Exposure to these inhibitors enhanced the sensitivity of HepG2 cells to CP. Collectively, our findings indicate that CP-Mh in combination served as a prominent regulator of autophagy and significant inducer of apoptosis that maintains a homeostatic balance towards HepG2 cells and the subcutaneous tumor model.

摘要

细胞凋亡与自噬的串扰影响多种癌细胞系中抗癌药物的敏感性和细胞死亡。然而,这一现象背后的基本机制仍未确定。我们在肝癌细胞和肿瘤模型中证明了顺铂(CP)和桑色素(Mh)作为个体以及/或联合(CP-Mh)的抗癌作用。CP 的暴露导致细胞内活性氧(ROS)介导的细胞空泡化、线粒体膜扩张和内质网(ER)应激的激活。因此,Cyt 易位导致 Bax/Bcl-2 比值增加,同时触发半胱天冬酶介导的细胞凋亡。此外,CP 诱导的 PARP-1 激活导致 HMGB1 的 ADP-核糖基化,随后通过 LC3I/II 比值发展自噬。通过增加细胞死亡标志物来化学诱导自噬抑制表明自噬对 CP 治疗具有保护作用。CP-Mh 抑制 PARP-1 的表达,并显著降低 HMGB1 细胞质易位,随后抑制 HMGB1-Beclin1 复合物的形成。在没有 PARP-1 的情况下,观察到 HMGB1 介导的自噬减少,随后诱导半胱天冬酶依赖性凋亡。为了证实 PARP-1-HMGB1 信号在自噬中的作用,我们使用 PARP-1 抑制剂 4-氨基-1,8-萘二甲酰亚胺(ANI)、HMGB1 抑制剂乙基丙酮酸(EP)、自噬抑制剂 3-甲基腺嘌呤(3-MA)和巴弗霉素(baf)以及靶向 Atg5 的小干扰 RNA(siRNA)与 CP 和 Mh 联合使用。这些抑制剂的暴露增强了 HepG2 细胞对 CP 的敏感性。总的来说,我们的研究结果表明,CP-Mh 联合使用是自噬的重要调节剂和凋亡的显著诱导剂,它维持了 HepG2 细胞和皮下肿瘤模型的体内平衡。

https://cdn.ncbi.nlm.nih.gov/pmc/blobs/9f65/7885522/e01b5d4bc069/ijms-21-08253-g001.jpg

文献检索

告别复杂PubMed语法,用中文像聊天一样搜索,搜遍4000万医学文献。AI智能推荐,让科研检索更轻松。

立即免费搜索

文件翻译

保留排版,准确专业,支持PDF/Word/PPT等文件格式,支持 12+语言互译。

免费翻译文档

深度研究

AI帮你快速写综述,25分钟生成高质量综述,智能提取关键信息,辅助科研写作。

立即免费体验