• 文献检索
  • 文档翻译
  • 深度研究
  • 学术资讯
  • Suppr Zotero 插件Zotero 插件
  • 邀请有礼
  • 套餐&价格
  • 历史记录
应用&插件
Suppr Zotero 插件Zotero 插件浏览器插件Mac 客户端Windows 客户端微信小程序
定价
高级版会员购买积分包购买API积分包
服务
文献检索文档翻译深度研究API 文档MCP 服务
关于我们
关于 Suppr公司介绍联系我们用户协议隐私条款
关注我们

Suppr 超能文献

核心技术专利:CN118964589B侵权必究
粤ICP备2023148730 号-1Suppr @ 2026

文献检索

告别复杂PubMed语法,用中文像聊天一样搜索,搜遍4000万医学文献。AI智能推荐,让科研检索更轻松。

立即免费搜索

文件翻译

保留排版,准确专业,支持PDF/Word/PPT等文件格式,支持 12+语言互译。

免费翻译文档

深度研究

AI帮你快速写综述,25分钟生成高质量综述,智能提取关键信息,辅助科研写作。

立即免费体验

多功能 N-P 掺杂碳点调控 B16F10 黑色素瘤细胞凋亡和自噬及成像应用

Multifunctional N-P-doped carbon dots for regulation of apoptosis and autophagy in B16F10 melanoma cancer cells and imaging applications.

机构信息

Department of Energy and Materials Engineering, Dongguk University-Seoul, 30 Pildong-ro 1-gil, Seoul 04620, Republic of Korea.

Department of Biological Engineering, Biohybrid Systems Research Center (BSRC), Inha University, 100 Inha-ro, Nam-gu, Incheon 22212, Republic of Korea.

出版信息

Theranostics. 2020 Jun 22;10(17):7841-7856. doi: 10.7150/thno.42291. eCollection 2020.

DOI:10.7150/thno.42291
PMID:32685024
原文链接:https://pmc.ncbi.nlm.nih.gov/articles/PMC7359102/
Abstract

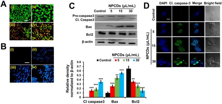
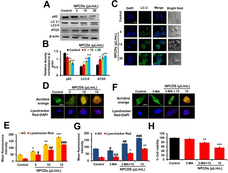
The present study reports the multifunctional anticancer activity against B16F10 melanoma cancer cells and the bioimaging ability of fluorescent nitrogen-phosphorous-doped carbon dots (NPCDs). The NPCDs were synthesized using a single-step, thermal treatment and were characterized by TEM, XPS, fluorescence and UV-Vis spectroscopy, and FTIR analysis. The anticancer efficacy of NPCDs was confirmed by using cell viability assay, morphological evaluation, fluorescent live-dead cell assay, mitochondrial potential assay, ROS production, RT-PCR, western-blot analysis, siRNA transfection, and cellular bioimaging ability. The NPCDs inhibited the proliferation of B16F10 melanoma cancer cells after 24 h of treatment and induced apoptosis, as confirmed by the presence of fragmented nuclei, reduced mitochondrial membrane potential, and elevated levels of reactive oxygen species. The NPCDs treatment further elevated the levels of pro-apoptotic factors and down-regulated the level of Bcl2 (B-cell lymphoma 2) that weakened the mitochondrial membrane, and activated proteases such as caspases. Treatment with NPCDs also resulted in dose-dependent cell cycle arrest, as indicated by reduced cyclin-dependent kinase (CDK)-2, -4, and -6 protein levels and an enhanced level of p21. More importantly, the NPCDs induced the activation of autophagy by upregulating the protein expression levels of LC3-II and ATG-5 (autophagy-related-5) and by downregulating p62 level, validated by knockdown of ATG-5. Additionally, owing to their excellent luminescence property, these NPCDs were also applicable in cellular bioimaging, as evidenced by the microscopic fluorescence imaging of B16F10 melanoma cells. Based on these findings, we conclude that our newly synthesized NPCDs induced cell cycle arrest, autophagy, and apoptosis in B16F10 melanoma cells and presented good cellular bioimaging capability.

摘要

本研究报告了荧光氮磷掺杂碳点(NPCDs)对 B16F10 黑色素瘤癌细胞的多功能抗癌活性和生物成像能力。NPCDs 是通过一步法、热处理合成的,并通过 TEM、XPS、荧光和紫外-可见光谱以及 FTIR 分析进行了表征。通过细胞活力测定、形态评估、荧光死活细胞测定、线粒体电位测定、ROS 产生、RT-PCR、western blot 分析、siRNA 转染和细胞生物成像能力证实了 NPCDs 的抗癌功效。NPCDs 在处理 24 小时后抑制了 B16F10 黑色素瘤癌细胞的增殖,并诱导了细胞凋亡,这表现在核碎片的出现、线粒体膜电位的降低以及活性氧水平的升高。NPCDs 处理还进一步提高了促凋亡因子的水平,并下调了 Bcl2(B 细胞淋巴瘤 2)的水平,从而削弱了线粒体膜,并激活了蛋白酶如半胱天冬酶。NPCDs 的处理还导致了细胞周期依赖性的细胞周期停滞,这表现为细胞周期蛋白依赖性激酶(CDK)-2、-4 和 -6 蛋白水平降低,p21 水平升高。更重要的是,NPCDs 通过上调 LC3-II 和 ATG-5(自噬相关蛋白-5)的蛋白表达水平和下调 p62 水平诱导自噬的激活,这通过 ATG-5 的敲低得到验证。此外,由于其优异的发光性能,这些 NPCDs 也适用于细胞生物成像,这从 B16F10 黑色素瘤细胞的微观荧光成像中得到了证明。基于这些发现,我们得出结论,我们新合成的 NPCDs 诱导了 B16F10 黑色素瘤细胞的细胞周期停滞、自噬和凋亡,并具有良好的细胞生物成像能力。

https://cdn.ncbi.nlm.nih.gov/pmc/blobs/ed1b/7359102/b43fa3cd7a52/thnov10p7841g011.jpg
https://cdn.ncbi.nlm.nih.gov/pmc/blobs/ed1b/7359102/cd2c9fbc3222/thnov10p7841g001.jpg
https://cdn.ncbi.nlm.nih.gov/pmc/blobs/ed1b/7359102/b27c5071cb7c/thnov10p7841g002.jpg
https://cdn.ncbi.nlm.nih.gov/pmc/blobs/ed1b/7359102/ea987c65cf6f/thnov10p7841g003.jpg
https://cdn.ncbi.nlm.nih.gov/pmc/blobs/ed1b/7359102/180e389d8e56/thnov10p7841g004.jpg
https://cdn.ncbi.nlm.nih.gov/pmc/blobs/ed1b/7359102/a6566b4af488/thnov10p7841g005.jpg
https://cdn.ncbi.nlm.nih.gov/pmc/blobs/ed1b/7359102/ad865b547436/thnov10p7841g006.jpg
https://cdn.ncbi.nlm.nih.gov/pmc/blobs/ed1b/7359102/ca795f2126a3/thnov10p7841g007.jpg
https://cdn.ncbi.nlm.nih.gov/pmc/blobs/ed1b/7359102/545be1357094/thnov10p7841g008.jpg
https://cdn.ncbi.nlm.nih.gov/pmc/blobs/ed1b/7359102/c0e6b10341a8/thnov10p7841g009.jpg
https://cdn.ncbi.nlm.nih.gov/pmc/blobs/ed1b/7359102/2374d5dbf7f7/thnov10p7841g010.jpg
https://cdn.ncbi.nlm.nih.gov/pmc/blobs/ed1b/7359102/b43fa3cd7a52/thnov10p7841g011.jpg
https://cdn.ncbi.nlm.nih.gov/pmc/blobs/ed1b/7359102/cd2c9fbc3222/thnov10p7841g001.jpg
https://cdn.ncbi.nlm.nih.gov/pmc/blobs/ed1b/7359102/b27c5071cb7c/thnov10p7841g002.jpg
https://cdn.ncbi.nlm.nih.gov/pmc/blobs/ed1b/7359102/ea987c65cf6f/thnov10p7841g003.jpg
https://cdn.ncbi.nlm.nih.gov/pmc/blobs/ed1b/7359102/180e389d8e56/thnov10p7841g004.jpg
https://cdn.ncbi.nlm.nih.gov/pmc/blobs/ed1b/7359102/a6566b4af488/thnov10p7841g005.jpg
https://cdn.ncbi.nlm.nih.gov/pmc/blobs/ed1b/7359102/ad865b547436/thnov10p7841g006.jpg
https://cdn.ncbi.nlm.nih.gov/pmc/blobs/ed1b/7359102/ca795f2126a3/thnov10p7841g007.jpg
https://cdn.ncbi.nlm.nih.gov/pmc/blobs/ed1b/7359102/545be1357094/thnov10p7841g008.jpg
https://cdn.ncbi.nlm.nih.gov/pmc/blobs/ed1b/7359102/c0e6b10341a8/thnov10p7841g009.jpg
https://cdn.ncbi.nlm.nih.gov/pmc/blobs/ed1b/7359102/2374d5dbf7f7/thnov10p7841g010.jpg
https://cdn.ncbi.nlm.nih.gov/pmc/blobs/ed1b/7359102/b43fa3cd7a52/thnov10p7841g011.jpg

相似文献

1
Multifunctional N-P-doped carbon dots for regulation of apoptosis and autophagy in B16F10 melanoma cancer cells and imaging applications.多功能 N-P 掺杂碳点调控 B16F10 黑色素瘤细胞凋亡和自噬及成像应用
Theranostics. 2020 Jun 22;10(17):7841-7856. doi: 10.7150/thno.42291. eCollection 2020.
2
Decursinol Angelate Arrest Melanoma Cell Proliferation by Initiating Cell Death and Tumor Shrinkage via Induction of Apoptosis.当归酰基戈米辛 H 通过诱导细胞凋亡来引发细胞死亡和肿瘤缩小,从而抑制黑素瘤细胞增殖。
Int J Mol Sci. 2021 Apr 15;22(8):4096. doi: 10.3390/ijms22084096.
3
N,P-Doped Carbon Nanodots for Food-Matrix Decontamination, Anticancer Potential, and Cellular Bio-Imaging Applications.N、P 共掺杂碳纳米点用于食品基质净化、抗癌潜力和细胞生物成像应用。
J Biomed Nanotechnol. 2020 Mar 1;16(3):283-303. doi: 10.1166/jbn.2020.2899.
4
Fabrication of nitrogen- and phosphorous-doped carbon dots by the pyrolysis method for iodide and iron(III) sensing.通过热解法制备用于碘化物和铁(III)传感的氮磷共掺杂碳点
Luminescence. 2018 Mar;33(2):336-344. doi: 10.1002/bio.3418. Epub 2017 Nov 2.
5
In vitro and in vivo anti-melanoma action of metformin.二甲双胍的体外及体内抗黑色素瘤作用。
Eur J Pharmacol. 2011 Oct 15;668(3):373-82. doi: 10.1016/j.ejphar.2011.07.004. Epub 2011 Jul 27.
6
Spatane diterpinoid from the brown algae, Stoechospermum marginatum induces apoptosis via ROS induced mitochondrial mediated caspase dependent pathway in murine B16F10 melanoma cells.来自褐藻缘管浒苔的斯巴他烷二萜通过活性氧诱导的线粒体介导的半胱天冬酶依赖性途径诱导小鼠B16F10黑色素瘤细胞凋亡。
Mol Carcinog. 2016 Dec;55(12):2222-2235. doi: 10.1002/mc.22463. Epub 2016 Jan 19.
7
Ratiometric fluorescence detection of riboflavin based on fluorescence resonance energy transfer from nitrogen and phosphorus co-doped carbon dots to riboflavin.基于氮磷共掺杂碳点到核黄素的荧光共振能量转移的核黄素比率荧光检测。
Anal Bioanal Chem. 2019 May;411(13):2803-2808. doi: 10.1007/s00216-019-01725-1. Epub 2019 Mar 27.
8
Sasanquasaponin ΙΙΙ from Schima crenata Korth induces autophagy through Akt/mTOR/p70S6K pathway and promotes apoptosis in human melanoma A375 cells.锐尖杜英三萜皂苷 III 诱导人黑色素瘤 A375 细胞自噬并通过 Akt/mTOR/p70S6K 通路促进其凋亡。
Phytomedicine. 2019 May;58:152769. doi: 10.1016/j.phymed.2018.11.029. Epub 2018 Nov 20.
9
The antiproliferative function of violacein-like purple violet pigment (PVP) from an Antarctic Janthinobacterium sp. Ant5-2 in UV-induced 2237 fibrosarcoma.南极链霉菌 Ant5-2 产生的类紫色素(PVP)对 UV 诱导的 2237 纤维肉瘤的抗增殖作用。
Int J Dermatol. 2011 Oct;50(10):1223-33. doi: 10.1111/j.1365-4632.2010.04825.x. Epub 2011 Jul 26.
10
Detection of Ferric Ions and Catecholamine Neurotransmitters via Highly Fluorescent Heteroatom Co-Doped Carbon Dots.通过高荧光杂原子共掺杂碳点检测铁离子和儿茶酚胺神经递质
Sensors (Basel). 2020 Jun 19;20(12):3470. doi: 10.3390/s20123470.

引用本文的文献

1
Nanomedicine Approaches for Autophagy Modulation in Cancer Therapy.癌症治疗中自噬调节的纳米医学方法
Small Sci. 2025 Apr 11;5(6):2400607. doi: 10.1002/smsc.202400607. eCollection 2025 Jun.
2
Oxidative stress induced paclitaxel-derived carbon dots inhibit glioblastoma proliferation and EMT process.氧化应激诱导的紫杉醇衍生碳点抑制胶质母细胞瘤增殖和上皮-间质转化过程。
J Nanobiotechnology. 2025 Apr 23;23(1):310. doi: 10.1186/s12951-025-03406-x.
3
Nanomaterial-Based Autophagy Modulation: Multiple Weapons to Inflame Immune Systems and the Tumor Microenvironment.

本文引用的文献

1
Application of semiconductor quantum dots in bioimaging and biosensing.半导体量子点在生物成像和生物传感中的应用。
J Mater Chem B. 2017 Sep 7;5(33):6701-6727. doi: 10.1039/c7tb01425b. Epub 2017 Aug 9.
2
Imaging-assisted anticancer nanotherapy.影像辅助抗癌纳米治疗。
Theranostics. 2020 Jan 1;10(3):956-967. doi: 10.7150/thno.38288. eCollection 2020.
3
CPX Targeting DJ-1 Triggers ROS-induced Cell Death and Protective Autophagy in Colorectal Cancer.CPX 靶向 DJ-1 触发结直肠癌细胞中的 ROS 诱导细胞死亡和保护性自噬。
基于纳米材料的自噬调节:激活免疫系统和肿瘤微环境的多种手段
Biomater Res. 2025 Apr 14;29:0111. doi: 10.34133/bmr.0111. eCollection 2025.
4
Dead Cell Discrimination with Red Emissive Carbon Quantum Dots from the Medicinal and Edible Herb Echinophora tenuifolia.利用药用和食用草本植物细叶刺芹的红色发光碳量子点进行死细胞识别。
J Fluoresc. 2025 Apr 5. doi: 10.1007/s10895-025-04286-y.
5
Carbon dot-based fluorescent sensors for pharmaceutical detection: Current innovations, challenges, and future prospects.用于药物检测的基于碳点的荧光传感器:当前创新、挑战及未来前景
Heliyon. 2024 Dec 6;10(24):e41020. doi: 10.1016/j.heliyon.2024.e41020. eCollection 2024 Dec 30.
6
Ginsenoside Rg3 Improved Age-Related Macular Degeneration Through Inhibiting ROS-Mediated Mitochondrion-Dependent Apoptosis In Vivo and In Vitro.人参皂苷 Rg3 通过抑制 ROS 介导的线粒体依赖性凋亡来改善年龄相关性黄斑变性:体内和体外研究。
Int J Mol Sci. 2024 Oct 24;25(21):11414. doi: 10.3390/ijms252111414.
7
Autophagy as a targeted therapeutic approach for skin cancer: Evaluating natural and synthetic molecular interventions.自噬作为皮肤癌的一种靶向治疗方法:评估天然和合成分子干预措施。
Cancer Pathog Ther. 2024 Feb 1;2(4):231-245. doi: 10.1016/j.cpt.2024.01.002. eCollection 2024 Oct.
8
Ce6-modified Fe ions-doped carbon dots as multifunctional nanoplatform for ferroptosis and photodynamic synergistic therapy of melanoma.Ce6修饰的铁离子掺杂碳点作为用于黑色素瘤铁死亡和光动力协同治疗的多功能纳米平台。
J Nanobiotechnology. 2024 Mar 10;22(1):100. doi: 10.1186/s12951-024-02346-2.
9
The future of plant based green carbon dots as cancer Nanomedicine: From current progress to future Perspectives and beyond.基于植物的绿色碳点作为癌症纳米药物的未来:从当前进展到未来展望及其他。
J Adv Res. 2025 Jan;67:133-159. doi: 10.1016/j.jare.2024.01.034. Epub 2024 Feb 5.
10
Recent nanotheranostic approaches in cancer research.癌症研究中的近期纳米诊疗策略。
Clin Exp Med. 2024 Jan 19;24(1):8. doi: 10.1007/s10238-023-01262-3.
Theranostics. 2019 Jul 28;9(19):5577-5594. doi: 10.7150/thno.34663. eCollection 2019.
4
Brightly Fluorescent Zinc-Doped Red-Emitting Carbon Dots for the Sunlight-Induced Photoreduction of Cr(VI) to Cr(III).用于阳光诱导将六价铬光还原为三价铬的明亮荧光锌掺杂红色发射碳点
ACS Omega. 2018 May 14;3(5):5187-5194. doi: 10.1021/acsomega.8b00047. eCollection 2018 May 31.
5
The effect of biogenic manufactured silver nanoparticles on human endothelial cells and zebrafish model.生物制造银纳米粒子对人内皮细胞和斑马鱼模型的影响。
Sci Total Environ. 2019 Aug 20;679:365-377. doi: 10.1016/j.scitotenv.2019.05.045. Epub 2019 May 5.
6
Mitochondrial targeting nanodrugs self-assembled from 9-O-octadecyl substituted berberine derivative for cancer treatment by inducing mitochondrial apoptosis pathways.由 9-O-十八烷基取代小檗碱衍生物自组装的靶向线粒体的纳米药物通过诱导线粒体凋亡途径治疗癌症。
J Control Release. 2019 Jan 28;294:27-42. doi: 10.1016/j.jconrel.2018.11.014. Epub 2018 Nov 14.
7
Biogreen Synthesis of Carbon Dots for Biotechnology and Nanomedicine Applications.用于生物技术和纳米医学应用的碳点的生物绿色合成。
Nanomicro Lett. 2018;10(4):72. doi: 10.1007/s40820-018-0223-3. Epub 2018 Oct 17.
8
ZnO Nanoparticles: A Promising Anticancer Agent.氧化锌纳米颗粒:一种有前景的抗癌剂。
Nanobiomedicine (Rij). 2016 Jan 1;3:9. doi: 10.5772/63437. eCollection 2016 Jan-Dec.
9
Doped Carbon Dots for Sensing and Bioimaging Applications: A Minireview.用于传感和生物成像应用的掺杂碳点:综述
Nanomaterials (Basel). 2018 May 18;8(5):342. doi: 10.3390/nano8050342.
10
Cationic Organochalcogen with Monomer/Excimer Emissions for Dual-Color Live Cell Imaging and Cell Damage Diagnosis.具有单体/激基复合物发射的阳离子有机硫属元素化合物,用于双色活细胞成像和细胞损伤诊断。
ACS Appl Mater Interfaces. 2018 Apr 25;10(16):13264-13273. doi: 10.1021/acsami.7b12521. Epub 2018 Apr 16.