Suppr超能文献

单细胞转录组分析表明原发性和转移性肺腺癌中存在患者间和肿瘤内异质性。

Single-cell transcriptome analysis demonstrates inter-patient and intra-tumor heterogeneity in primary and metastatic lung adenocarcinoma.

机构信息

Department of Thoracic Surgery, The First Affiliated Hospital of Zhengzhou University, Zhengzhou 450052, China.

Biotherapy Center, The First Affiliated Hospital of Zhengzhou University, Zhengzhou 450052, China.

出版信息

Aging (Albany NY). 2020 Nov 10;12(21):21559-21581. doi: 10.18632/aging.103945.

Abstract

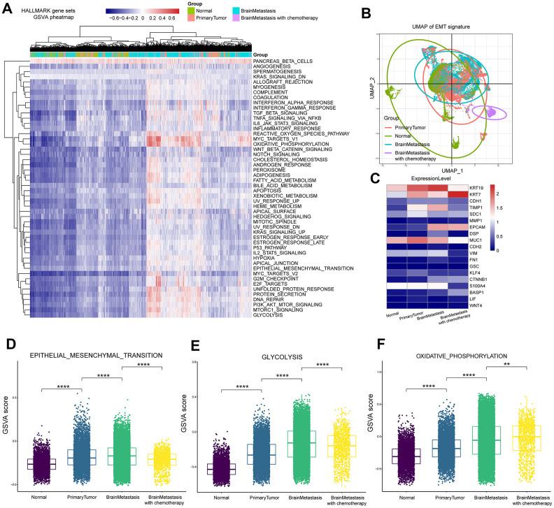
In this study, we performed single-cell transcriptome data analysis of fifty primary and metastatic lung adenocarcinoma (LUAD) samples from the GSE123902 and GSE131907 datasets to determine the landscape of inter-patient and intra-tumoral heterogeneity. The gene expression profiles and copy number variations (CNV) showed significant heterogeneity in the primary and metastatic LUAD samples. We observed upregulation of pathways related to translational initiation, endoplasmic reticulum stress, exosomes, and unfolded protein response in the brain metastasis samples as compared to the primary tumor samples. Pathways related to exosomes, cell adhesion and metabolism were upregulated and the epithelial-to-mesenchymal-transition (EMT) pathway was downregulated in brain metastasis samples from chemotherapy-treated LUAD patients as compared to those from the untreated LUAD patients. Tumor cell subgroups in the brain metastasis samples showed differential expression of genes related to type II alveolar cells, chemoresistance, glycolysis and oxidative phosphorylation (metabolic reprogramming), and EMT. Thus, single-cell transcriptome analysis demonstrated intra-patient and intra-tumor heterogeneity in the regulation of pathways related to tumor progression, chemoresistance and metabolism in the primary and metastatic LUAD tissues. Moreover, our study demonstrates that single cell transcriptome analysis is a potentially useful tool for accurate diagnosis and personalized targeted treatment of LUAD patients.

摘要

在这项研究中,我们对来自 GSE123902 和 GSE131907 数据集的五十个原发性和转移性肺腺癌 (LUAD) 样本进行了单细胞转录组数据分析,以确定患者间和肿瘤内异质性的全景。基因表达谱和拷贝数变异 (CNV) 显示原发性和转移性 LUAD 样本中存在显著的异质性。与原发性肿瘤样本相比,我们观察到脑转移样本中与翻译起始、内质网应激、外泌体和未折叠蛋白反应相关的途径上调。与未经化疗的 LUAD 患者相比,化疗治疗的 LUAD 患者脑转移样本中与外泌体、细胞黏附和代谢相关的途径上调,上皮间质转化 (EMT) 途径下调。因此,单细胞转录组分析表明,脑转移样本中的肿瘤细胞亚群在与肿瘤进展、化疗耐药性和代谢相关的基因表达上存在差异。此外,我们的研究表明,单细胞转录组分析是 LUAD 患者准确诊断和个性化靶向治疗的潜在有用工具。

https://cdn.ncbi.nlm.nih.gov/pmc/blobs/5c49/7695431/472d30f605b6/aging-12-103945-g001.jpg

文献AI研究员

20分钟写一篇综述,助力文献阅读效率提升50倍。

立即体验

用中文搜PubMed

大模型驱动的PubMed中文搜索引擎

马上搜索

文档翻译

学术文献翻译模型,支持多种主流文档格式。

立即体验