Glorieux Christophe, Xia Xiaojun, He Yong-Qiao, Hu Yumin, Cremer Kelly, Robert Annie, Liu Junchen, Wang Fen, Ling Jianhua, Chiao Paul J, Huang Peng
Sun Yat-sen University Cancer Center, State Key Laboratory of Oncology in South China, Collaborative Innovation Center for Cancer Medicine, Guangzhou, 510060, China.
Sun Yat-sen University Cancer Center, State Key Laboratory of Oncology in South China, Collaborative Innovation Center for Cancer Medicine, Guangzhou, 510060, China.
Redox Biol. 2021 Jan;38:101780. doi: 10.1016/j.redox.2020.101780. Epub 2020 Nov 3.
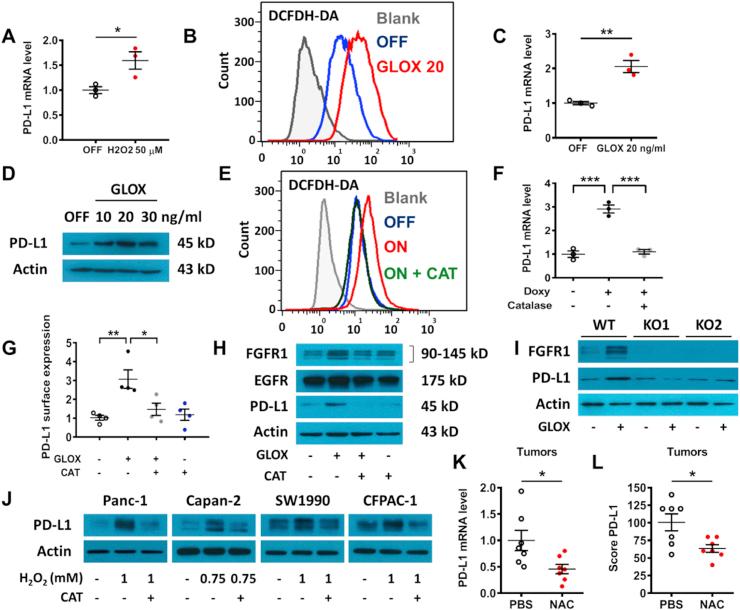
K-ras mutations are major genetic events that drive cancer development associated with aggressive malignant phenotypes, while expression of the immune checkpoint molecule PD-L1 plays a key role in cancer evasion of the immune surveillance that also profoundly affects the patient outcome. However, the relationship between K-ras oncogenic signal and PD-L1 expressions as an important area that requires further investigation. Using both in vitro and in vivo experimental models of K-ras-driven cancer, we found that oncogenic K-ras significantly enhanced PD-L1 expression through a redox-mediated mechanism. Activation of K-ras promoted ROS generation and induced FGFR1 expression, leading to a significant upregulation of PD-L1. We further showed that exogenous ROS such as hydrogen peroxide alone was sufficient to activate FGFR1 and induce PD-L1, while antioxidants could largely abrogate PD-L1 expression in K-ras mutant cells, indicating a critical role of redox regulation. Importantly, genetic knockout of FGFR1 led to a decrease in PD-L1 expression, and impaired tumor growth in vivo due to a significant increase of T cell infiltration in the tumor tissues and thus enhanced T-cell-mediated tumor suppression. Our study has identified a novel mechanism by which K-ras promotes PD-L1 expression, and suggests that modulation of ROS or inhibition of the FGFR1 pathway could be a novel strategy to abrogate PD-L1-mediated immunosuppression and thus potentially improve the efficacy of immunotherapy in K-ras-driven cancers.
K-ras突变是驱动癌症发展并与侵袭性恶性表型相关的主要基因事件,而免疫检查点分子PD-L1的表达在癌症逃避免疫监视中起关键作用,这也深刻影响患者预后。然而,K-ras致癌信号与PD-L1表达之间的关系是一个需要进一步研究的重要领域。利用K-ras驱动的癌症的体外和体内实验模型,我们发现致癌性K-ras通过氧化还原介导的机制显著增强了PD-L1的表达。K-ras的激活促进了活性氧(ROS)的产生并诱导了FGFR1的表达,导致PD-L1显著上调。我们进一步表明,单独的过氧化氢等外源性ROS足以激活FGFR1并诱导PD-L1,而抗氧化剂可以在很大程度上消除K-ras突变细胞中PD-L1的表达,表明氧化还原调节起关键作用。重要的是,FGFR1的基因敲除导致PD-L1表达降低,并由于肿瘤组织中T细胞浸润显著增加而损害体内肿瘤生长,从而增强了T细胞介导的肿瘤抑制作用。我们的研究确定了一种K-ras促进PD-L1表达的新机制,并表明调节ROS或抑制FGFR1途径可能是一种消除PD-L1介导的免疫抑制的新策略,从而有可能提高K-ras驱动的癌症的免疫治疗效果。