Institut für Pharmakologie und Toxikologie, Med. Fak. MA N1, Ruhr-Universität Bochum, 44780 Bochum, Germany.
Cells. 2020 Nov 8;9(11):2436. doi: 10.3390/cells9112436.
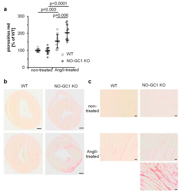
In the NO/cGMP signaling cascade, relevant in the cardiovascular system, two NO-sensitive guanylyl cyclase (NO-GC) isoforms are responsible for NO-dependent cGMP generation. Here, the impact of the major NO-GC isoform, NO-GC1, on fibrosis development in the cardiovascular system was studied in NO-GC1-deficient mice treated with AngiotensinII (AngII), known to induce vascular and cardiac remodeling. Morphometric analysis of NO-GC1 KO's aortae demonstrated an enhanced increase of perivascular area after AngII treatment accompanied by a higher aortic collagen1 mRNA content. Increased perivascular fibrosis also occurred in cardiac vessels of AngII-treated NO-GC1 KO mice. In line, AngII-induced interstitial fibrosis was 32% more pronounced in NO-GC1 KO than in WT myocardia associated with a higher cardiac Col1 and other fibrotic marker protein content. In sum, increased perivascular and cardiac interstitial fibrosis together with the enhanced collagen1 mRNA content in AngII-treated NO-GC1-deficient mice represent an exciting manifestation of antifibrotic properties of cGMP formed by NO-GC1, a finding with great pharmaco-therapeutic implications.
在与心血管系统相关的 NO/cGMP 信号级联中,两种对 NO 敏感的鸟苷酸环化酶(NO-GC)同工型负责产生依赖于 NO 的 cGMP。在这里,研究了主要的 NO-GC 同工型 NO-GC1 在接受血管紧张素 II(AngII)治疗的 NO-GC1 缺陷型小鼠中对心血管系统纤维化发展的影响,已知 AngII 可诱导血管和心脏重塑。对 NO-GC1 KO 主动脉的形态计量学分析表明,AngII 处理后血管周围区域的增加更为明显,同时主动脉胶原 1 mRNA 含量也更高。AngII 处理的 NO-GC1 KO 小鼠的心脏血管也出现了更多的血管周围纤维化。同样,与 WT 心肌相比,AngII 诱导的间质纤维化在 NO-GC1 KO 中更为明显,达 32%,与心脏 Col1 和其他纤维化标志物蛋白含量更高相关。总之,在 AngII 处理的 NO-GC1 缺陷型小鼠中,血管周围和心脏间质纤维化的增加以及胶原 1 mRNA 含量的增加代表了由 NO-GC1 形成的 cGMP 的抗纤维化特性的令人兴奋的表现,这一发现具有重要的药物治疗意义。