• 文献检索
  • 文档翻译
  • 深度研究
  • 学术资讯
  • Suppr Zotero 插件Zotero 插件
  • 邀请有礼
  • 套餐&价格
  • 历史记录
应用&插件
Suppr Zotero 插件Zotero 插件浏览器插件Mac 客户端Windows 客户端微信小程序
定价
高级版会员购买积分包购买API积分包
服务
文献检索文档翻译深度研究API 文档MCP 服务
关于我们
关于 Suppr公司介绍联系我们用户协议隐私条款
关注我们

Suppr 超能文献

核心技术专利:CN118964589B侵权必究
粤ICP备2023148730 号-1Suppr @ 2026

文献检索

告别复杂PubMed语法,用中文像聊天一样搜索,搜遍4000万医学文献。AI智能推荐,让科研检索更轻松。

立即免费搜索

文件翻译

保留排版,准确专业,支持PDF/Word/PPT等文件格式,支持 12+语言互译。

免费翻译文档

深度研究

AI帮你快速写综述,25分钟生成高质量综述,智能提取关键信息,辅助科研写作。

立即免费体验

长链非编码RNA-5829:一种新型的心脏纤维化抑制剂。

LncRNA-5829: a novel inhibitor of cardiac fibrosis.

作者信息

Zhang Xinyue, Du Yuanyuan, Xu Jiaonan, Zhang Wenhao, Wen Xiaohui, Zhou Tong, Hong Hong, Cheng Rongchao, Zhang Rong

机构信息

Department of Pharmacology (State-Province Key Laboratories of Biomedicine-Pharmaceutics of China, Key Laboratory of Cardiovascular Medicine Research, Ministry of Education), College of Pharmacy, Harbin Medical University, Harbin, China.

Department of Cardiology, The Fourth Affiliated Hospital of Harbin Medical University, Harbin, China.

出版信息

Cardiovasc Diagn Ther. 2025 Apr 30;15(2):302-317. doi: 10.21037/cdt-24-462. Epub 2025 Apr 23.

DOI:10.21037/cdt-24-462
PMID:40385274
原文链接:https://pmc.ncbi.nlm.nih.gov/articles/PMC12082186/
Abstract

BACKGROUND

Recent studies have proved that long non-coding RNAs (lncRNAs) are closely related to the pathogenesis of cardiovascular diseases (CVDs), but their exact regulatory mechanism including non-coding as well as coding function in myocardial fibrosis need to be further explored. This study aims to explore the role of a novel and highly conserved lncRNA-5829 in myocardial fibrosis.

METHODS

Thirty-two male C57BL/6 mice weighing 20-25 g (8 weeks old) were cultured under specific pathogen-free (SPF) conditions prior to the start of the experiment. Myocardial fibrosis cells and mouse models were established by transforming growth factor-β1 (TGF-β1) induction and ligation of the left anterior descending coronary artery (LAD) surgery. After cell overexpression or knockdown of lncRNA-5829, the levels of myocardial fibrosis markers, cell proliferation, cell viability, and α smooth muscle actin (α-SMA) were measured by real-time polymerase chain reaction (PCR), Western blot and 5-ethynyl-2'-deoxyuridine (EdU) staining, cell counting kit-8 (CCK-8), immunofluorescence technique, respectively. After mouse tail vein injection of lncRNA-5829 overexpression plasmid, the levels of myocardial fibrosis markers, cardiac function, myocardial collagen distribution, and myocardial injury were measured by real-time PCR, Western blot, and echocardiography, Masson staining, and hematoxylin-eosin staining (HE staining), respectively. Furthermore, the localization of lncRNA-5829 in cardiac fibroblasts was observed by the fluorescent in situ hybridization (FISH) assay.

RESULTS

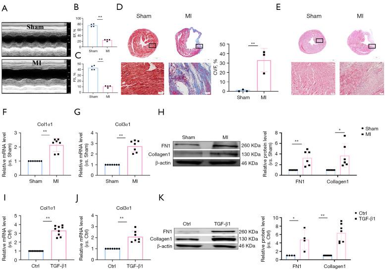
The expression of lncRNA-5829 is downregulated in myocardial fibrosis. models, following myocardial infarction (MI) induction, the expression of lncRNA-5829 significantly decreased compared to the sham group (P<0.001); models, after TGF-β1 induction, the expression of lncRNA-5829 also significantly decreased compared to the control group (P<0.001). Knockdown of lncRNA-5829 promoted the expression of fibronectin 1 (FN1) (P=0.002), collagen type I alpha 1 (Col1α1) (P=0.004), and collagen type III alpha 1 (Col3α1) (P=0.001) at the mRNA level, and FN1 (P=0.004), Col1α1 (P<0.001) at the protein level induced by TGF-β1. In contrast, overexpression of lncRNA-5829 could downregulate the expression of factors related to myocardial fibrosis, thereby inhibiting the progression of myocardial fibrosis. Overexpression of lncRNA-5829 significantly inhibited collagen deposition in the myocardial tissue of mice with MI (P=0.01) and improved cardiac function.

CONCLUSIONS

This study demonstrated that lncRNA-5829, as a new anti-fibrotic factor, may play an important role in regulating the pathological process of myocardial fibrosis, and is a potential molecular target for the treatment of cardiac fibrosis and related heart diseases.

摘要

背景

近期研究已证明长链非编码RNA(lncRNAs)与心血管疾病(CVDs)的发病机制密切相关,但其在心肌纤维化中的确切调控机制,包括非编码以及编码功能,仍有待进一步探索。本研究旨在探讨一种新型且高度保守的lncRNA - 5829在心肌纤维化中的作用。

方法

32只体重20 - 25 g(8周龄)的雄性C57BL / 6小鼠在实验开始前于特定无病原体(SPF)条件下饲养。通过转化生长因子 - β1(TGF - β1)诱导和左冠状动脉前降支(LAD)结扎手术建立心肌纤维化细胞和小鼠模型。在细胞中过表达或敲低lncRNA - 5829后,分别通过实时聚合酶链反应(PCR)、蛋白质免疫印迹法和5 - 乙炔基 - 2'-脱氧尿苷(EdU)染色、细胞计数试剂盒 - 8(CCK - 8)、免疫荧光技术检测心肌纤维化标志物水平、细胞增殖、细胞活力和α平滑肌肌动蛋白(α - SMA)。在小鼠尾静脉注射lncRNA - 5829过表达质粒后,分别通过实时PCR、蛋白质免疫印迹法、超声心动图、Masson染色和苏木精 - 伊红染色(HE染色)检测心肌纤维化标志物水平、心脏功能、心肌胶原分布和心肌损伤。此外,通过荧光原位杂交(FISH)检测lncRNA - 5829在心脏成纤维细胞中的定位。

结果

lncRNA - 5829在心肌纤维化模型中的表达下调。在心肌梗死(MI)诱导后的模型中,与假手术组相比,lncRNA - 5829的表达显著降低(P < 0.001);在TGF - β1诱导后的模型中,与对照组相比,lncRNA - 5829的表达也显著降低(P < 0.001)。敲低lncRNA - 5829可促进TGF - β1诱导的纤连蛋白1(FN1)(P = 0.002)、I型胶原α1链(Col1α1)(P = 0.004)和III型胶原α1链(Col3α1)(P = 0.001)在mRNA水平的表达,以及FN1(P = 0.004)、Col1α1(P < 0.001)在蛋白质水平的表达。相反,lncRNA - 5829的过表达可下调与心肌纤维化相关的因子表达,从而抑制心肌纤维化的进展。lncRNA - 5829的过表达显著抑制了MI小鼠心肌组织中的胶原沉积(P = 0.01)并改善了心脏功能。

结论

本研究表明,lncRNA - 5829作为一种新的抗纤维化因子,可能在调节心肌纤维化的病理过程中发挥重要作用,是治疗心脏纤维化及相关心脏病的潜在分子靶点。

https://cdn.ncbi.nlm.nih.gov/pmc/blobs/f1fa/12082186/27d1a188737c/cdt-15-02-302-f6.jpg
https://cdn.ncbi.nlm.nih.gov/pmc/blobs/f1fa/12082186/cde28de77d78/cdt-15-02-302-f1.jpg
https://cdn.ncbi.nlm.nih.gov/pmc/blobs/f1fa/12082186/2e1380621955/cdt-15-02-302-f2.jpg
https://cdn.ncbi.nlm.nih.gov/pmc/blobs/f1fa/12082186/7b3545cf061a/cdt-15-02-302-f3.jpg
https://cdn.ncbi.nlm.nih.gov/pmc/blobs/f1fa/12082186/03601b2f9a6e/cdt-15-02-302-f4.jpg
https://cdn.ncbi.nlm.nih.gov/pmc/blobs/f1fa/12082186/bc11c17f3ae8/cdt-15-02-302-f5.jpg
https://cdn.ncbi.nlm.nih.gov/pmc/blobs/f1fa/12082186/27d1a188737c/cdt-15-02-302-f6.jpg
https://cdn.ncbi.nlm.nih.gov/pmc/blobs/f1fa/12082186/cde28de77d78/cdt-15-02-302-f1.jpg
https://cdn.ncbi.nlm.nih.gov/pmc/blobs/f1fa/12082186/2e1380621955/cdt-15-02-302-f2.jpg
https://cdn.ncbi.nlm.nih.gov/pmc/blobs/f1fa/12082186/7b3545cf061a/cdt-15-02-302-f3.jpg
https://cdn.ncbi.nlm.nih.gov/pmc/blobs/f1fa/12082186/03601b2f9a6e/cdt-15-02-302-f4.jpg
https://cdn.ncbi.nlm.nih.gov/pmc/blobs/f1fa/12082186/bc11c17f3ae8/cdt-15-02-302-f5.jpg
https://cdn.ncbi.nlm.nih.gov/pmc/blobs/f1fa/12082186/27d1a188737c/cdt-15-02-302-f6.jpg

相似文献

1
LncRNA-5829: a novel inhibitor of cardiac fibrosis.长链非编码RNA-5829:一种新型的心脏纤维化抑制剂。
Cardiovasc Diagn Ther. 2025 Apr 30;15(2):302-317. doi: 10.21037/cdt-24-462. Epub 2025 Apr 23.
2
Zerumbone, a humulane sesquiterpene from Syringa pinnatifolia, attenuates cardiac fibrosis by inhibiting of the TGF-β1/Smad signaling pathway after myocardial infarction in mice.莪术二酮,一种来自羽叶丁香的倍半萜类化合物,通过抑制小鼠心肌梗死后的TGF-β1/Smad信号通路减轻心脏纤维化。
Phytomedicine. 2022 Jun;100:154078. doi: 10.1016/j.phymed.2022.154078. Epub 2022 Mar 31.
3
MicroRNA-223 Regulates Cardiac Fibrosis After Myocardial Infarction by Targeting RASA1.微小RNA-223通过靶向RASA1调控心肌梗死后的心脏纤维化。
Cell Physiol Biochem. 2018;46(4):1439-1454. doi: 10.1159/000489185. Epub 2018 Apr 19.
4
Lnc PVT1 facilitates TGF-β1-induced human cardiac fibroblast activation in vitro and ISO-induced myocardial fibrosis in vivo through regulating MYC.长链非编码RNA PVT1通过调控MYC促进体外转化生长因子-β1诱导的人心脏成纤维细胞活化及体内异丙肾上腺素诱导的心肌纤维化。
Mol Cell Biochem. 2025 Mar;480(3):1611-1625. doi: 10.1007/s11010-024-05060-7. Epub 2024 Jul 13.
5
Lnc-Ang362 is a pro-fibrotic long non-coding RNA promoting cardiac fibrosis after myocardial infarction by suppressing Smad7.长链非编码 RNA Ang362 通过抑制 Smad7 促进心肌梗死后的心肌纤维化。
Arch Biochem Biophys. 2020 May 30;685:108354. doi: 10.1016/j.abb.2020.108354. Epub 2020 Mar 30.
6
[Effects of Luhong Yixin Granules on myocardial fibrosis in heart failure rats based on TGF-β1/Smads signaling pathway].基于TGF-β1/Smads信号通路探讨鹿红益心颗粒对心力衰竭大鼠心肌纤维化的影响
Zhongguo Zhong Yao Za Zhi. 2024 Jul;49(13):3583-3590. doi: 10.19540/j.cnki.cjcmm.20240308.401.
7
Role of miR-133a in regulating TGF-β1 signaling pathway in myocardial fibrosis after acute myocardial infarction in rats.miR-133a 在大鼠急性心肌梗死后心肌纤维化中对 TGF-β1 信号通路的调控作用。
Eur Rev Med Pharmacol Sci. 2019 Oct;23(19):8588-8597. doi: 10.26355/eurrev_201910_19175.
8
LncRNA MHRT Promotes Cardiac Fibrosis via miR-3185 Pathway Following Myocardial Infarction.长链非编码 RNA MHRT 通过心肌梗死后 miR-3185 通路促进心脏纤维化。
Int Heart J. 2021;62(4):891-899. doi: 10.1536/ihj.20-298.
9
Calycosin reduces myocardial fibrosis and improves cardiac function in post-myocardial infarction mice by suppressing TGFBR1 signaling pathways.毛蕊异黄酮通过抑制 TGFBR1 信号通路减少心肌梗死后小鼠的心肌纤维化,改善心功能。
Phytomedicine. 2022 Sep;104:154277. doi: 10.1016/j.phymed.2022.154277. Epub 2022 Jun 15.
10
Notch3 Ameliorates Cardiac Fibrosis After Myocardial Infarction by Inhibiting the TGF-β1/Smad3 Pathway.Notch3通过抑制TGF-β1/Smad3信号通路改善心肌梗死后的心脏纤维化。
Cardiovasc Toxicol. 2016 Oct;16(4):316-24. doi: 10.1007/s12012-015-9341-z.

本文引用的文献

1
CircRNA and lncRNA-encoded peptide in diseases, an update review.环状 RNA 和长链非编码 RNA 编码肽在疾病中的研究进展综述
Mol Cancer. 2024 Sep 30;23(1):214. doi: 10.1186/s12943-024-02131-7.
2
LncRNA-encoded peptides in cancer.lncRNA 编码肽在癌症中的作用。
J Hematol Oncol. 2024 Aug 12;17(1):66. doi: 10.1186/s13045-024-01591-0.
3
Characterization of lncRNA-associated ceRNA network to uncover novel potential biomarkers in coronary artery disease.长链非编码 RNA 相关 ceRNA 网络的特征分析,以揭示冠心病的新型潜在生物标志物。
Medicine (Baltimore). 2023 Nov 24;102(47):e35913. doi: 10.1097/MD.0000000000035913.
4
LncRNA-encoded peptides: unveiling their significance in cardiovascular physiology and pathology-current research insights.长链非编码RNA编码的肽:揭示它们在心血管生理和病理中的意义——当前的研究见解
Cardiovasc Res. 2023 Oct 16;119(12):2165-2178. doi: 10.1093/cvr/cvad112.
5
Therapeutic silencing of lncRNA RMST alleviates cardiac fibrosis and improves heart function after myocardial infarction in mice and swine.长链非编码 RNA RMST 的治疗性沉默可减轻心肌梗死后小鼠和猪的心肌纤维化并改善心功能。
Theranostics. 2023 Jun 26;13(11):3826-3843. doi: 10.7150/thno.82543. eCollection 2023.
6
Assessment of the Cardiac Noncoding Transcriptome by Single-Cell RNA Sequencing Identifies , a Conserved Profibrogenic Long Noncoding RNA.单细胞 RNA 测序评估心脏非编码转录组鉴定出 ,一种保守的促纤维化长非编码 RNA。
Circulation. 2023 Aug 29;148(9):778-797. doi: 10.1161/CIRCULATIONAHA.122.062601. Epub 2023 Jul 10.
7
The tumor therapeutic potential of long non-coding RNA delivery and targeting.长链非编码RNA递送与靶向的肿瘤治疗潜力
Acta Pharm Sin B. 2023 Apr;13(4):1371-1382. doi: 10.1016/j.apsb.2022.12.005. Epub 2022 Dec 13.
8
The translational landscape of human vascular smooth muscle cells identifies novel short open reading frame-encoded peptide regulators for phenotype alteration.人类血管平滑肌细胞的翻译图谱鉴定出用于表型改变的新型短开放阅读框编码肽调节剂。
Cardiovasc Res. 2023 Jul 6;119(8):1763-1779. doi: 10.1093/cvr/cvad044.
9
Long non-coding RNAs: definitions, functions, challenges and recommendations.长非编码 RNA:定义、功能、挑战与建议。
Nat Rev Mol Cell Biol. 2023 Jun;24(6):430-447. doi: 10.1038/s41580-022-00566-8. Epub 2023 Jan 3.
10
Long noncoding RNA LEENE promotes angiogenesis and ischemic recovery in diabetes models.长非编码 RNA LEENE 促进糖尿病模型中的血管生成和缺血恢复。
J Clin Invest. 2023 Feb 1;133(3):e161759. doi: 10.1172/JCI161759.