Suppr超能文献

isoTarget:一种在体内分析剪接异构体功能多样性的遗传方法。

isoTarget: A Genetic Method for Analyzing the Functional Diversity of Splicing Isoforms In Vivo.

机构信息

Life Sciences Institute, University of Michigan, Ann Arbor, MI 48109, USA; Department of Cell and Developmental Biology, University of Michigan, Ann Arbor, MI 48109, USA.

Life Sciences Institute, University of Michigan, Ann Arbor, MI 48109, USA.

出版信息

Cell Rep. 2020 Nov 10;33(6):108361. doi: 10.1016/j.celrep.2020.108361.

Abstract

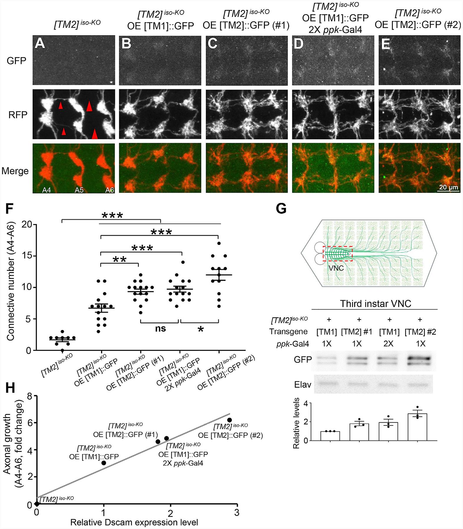
Protein isoforms generated by alternative splicing contribute to proteome diversity. Because of the lack of effective techniques, the isoform-specific function, expression, localization, and signaling of endogenous proteins are unknown for most genes. Here, we report a genetic method, isoTarget, for multi-purpose studies of targeted isoforms in select cells. Applying isoTarget to two isoforms of Drosophila Dscam, Dscam[TM1] and [TM2], we found that, in neurons, endogenous Dscam[TM1] is in dendrites, whereas Dscam[TM2] is in both dendrites and axons. We demonstrate that the difference in subcellular localization, rather than biochemical properties, leads to the two isoforms' functional differences. Moreover, we show that the subcellular enrichment of functional partners results in a DLK/Wallenda-Dscam[TM2]-Dock signaling cascade in axons. We further apply isoTarget to study two isoforms of a GABA receptor to demonstrate its general applicability. isoTarget is an effective technique for studying how alternative splicing enhances proteome complexity.

摘要

蛋白质异构体通过选择性剪接产生,有助于蛋白质组的多样性。由于缺乏有效的技术,大多数基因的内源性蛋白质的异构体特异性功能、表达、定位和信号转导仍然未知。在这里,我们报告了一种遗传方法 isoTarget,用于在选定的细胞中对靶向异构体进行多用途研究。我们将 isoTarget 应用于果蝇 Dscam 的两种异构体 Dscam[TM1]和[TM2],发现内源性 Dscam[TM1]位于树突中,而 Dscam[TM2]则位于树突和轴突中。我们证明了这种亚细胞定位的差异,而不是生化特性,导致了这两种异构体的功能差异。此外,我们还表明,功能伙伴的亚细胞富集导致了在轴突中的 DLK/Wallenda-Dscam[TM2]-Dock 信号级联反应。我们进一步应用 isoTarget 研究了两种 GABA 受体的异构体,以证明其普遍适用性。isoTarget 是一种研究选择性剪接如何增强蛋白质组复杂性的有效技术。

https://cdn.ncbi.nlm.nih.gov/pmc/blobs/36f5/7685093/1394f12b1bc2/nihms-1645783-f0002.jpg

文献AI研究员

20分钟写一篇综述,助力文献阅读效率提升50倍。

立即体验

用中文搜PubMed

大模型驱动的PubMed中文搜索引擎

马上搜索

文档翻译

学术文献翻译模型,支持多种主流文档格式。

立即体验