• 文献检索
  • 文档翻译
  • 深度研究
  • 学术资讯
  • Suppr Zotero 插件Zotero 插件
  • 邀请有礼
  • 套餐&价格
  • 历史记录
应用&插件
Suppr Zotero 插件Zotero 插件浏览器插件Mac 客户端Windows 客户端微信小程序
定价
高级版会员购买积分包购买API积分包
服务
文献检索文档翻译深度研究API 文档MCP 服务
关于我们
关于 Suppr公司介绍联系我们用户协议隐私条款
关注我们

Suppr 超能文献

核心技术专利:CN118964589B侵权必究
粤ICP备2023148730 号-1Suppr @ 2026

文献检索

告别复杂PubMed语法,用中文像聊天一样搜索,搜遍4000万医学文献。AI智能推荐,让科研检索更轻松。

立即免费搜索

文件翻译

保留排版,准确专业,支持PDF/Word/PPT等文件格式,支持 12+语言互译。

免费翻译文档

深度研究

AI帮你快速写综述,25分钟生成高质量综述,智能提取关键信息,辅助科研写作。

立即免费体验

人类脑胶质瘤中肿瘤相关巨噬细胞的独特区域发生和激活。

Distinct regional ontogeny and activation of tumor associated macrophages in human glioblastoma.

机构信息

Division of Neurosurgery, Department of Surgery, St. Michael's Hospital, Toronto, ON, Canada.

出版信息

Sci Rep. 2020 Nov 11;10(1):19542. doi: 10.1038/s41598-020-76657-3.

DOI:10.1038/s41598-020-76657-3
PMID:33177572
原文链接:https://pmc.ncbi.nlm.nih.gov/articles/PMC7658345/
Abstract

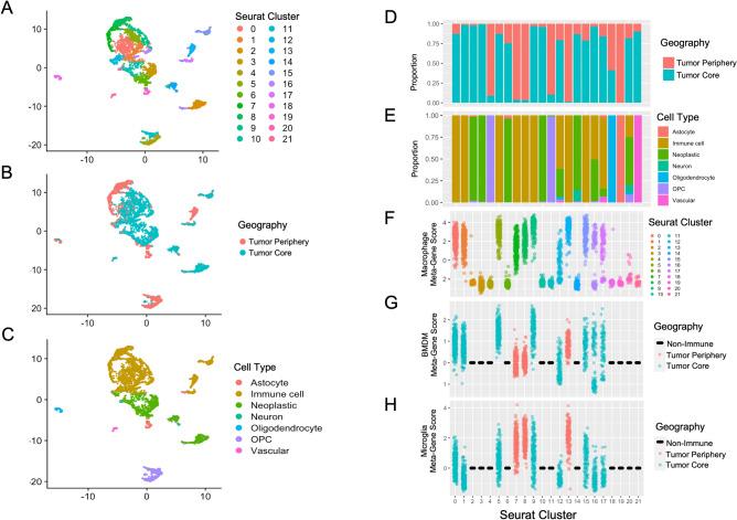
Tumor-associated macrophages (TAMs) constitute up to 50% of tumor bulk in glioblastoma (GBM) and play an important role in tumor maintenance and progression. The recently discovered differences between invading tumour periphery and hypoxic tumor core implies that macrophage biology is also distinct by location. This may provide further insight into the observed treatment resistance to immune modulation. We hypothesize that macrophage activation occurs through processes that are distinct in tumor periphery versus core. We therefore investigated regional differences in TAM recruitment and evolution in GBM by combining open source single cell and bulk gene expression data. We used single cell gene expression data from 4 glioblastomas (total of 3589 cells) and 122 total bulk samples obtained from 10 different patients. Cell identity, ontogeny (bone-marrow derived macrophages-BMDM vs microglia), and macrophage activation state were inferred using verified gene expression signatures. We captured the spectrum of immune states using cell trajectory analysis with pseudotime ordering. In keeping with previous studies, TAMs carrying BMDM identity were more abundant in tumor bulk while microglia-derived TAMs dominated the tumor periphery across all macrophage activation states including pre-activation. We note that core TAMs evolve towards a pro-inflammatory state and identify a subpopulation of cells based on a gene program exhibiting strong, opposing correlation with Programmed cell Death-1 (PD-1) signaling, which may correlate to their response to PD-1 inhibition. By contrast, peripheral TAMs evolve towards anti-inflammatory phenotype and contains a population of cells strongly associated with NFkB signaling. Our preliminary analysis suggests important regional differences in TAMs with regard to recruitment and evolution. We identify regionally distinct and potentially actionable cell subpopulations and advocate the need for a multi-targeted approach to GBM therapeutics.

摘要

肿瘤相关巨噬细胞(TAMs)构成胶质母细胞瘤(GBM)肿瘤块的 50%,在肿瘤维持和进展中发挥重要作用。最近发现的侵袭性肿瘤周边和缺氧肿瘤核心之间的差异表明,巨噬细胞生物学也因其位置而不同。这可能为观察到的免疫调节治疗耐药提供进一步的见解。我们假设巨噬细胞的激活是通过在肿瘤周边和核心中不同的过程发生的。因此,我们通过结合开源单细胞和批量基因表达数据来研究 GBM 中 TAM 的募集和演变的区域差异。我们使用了来自 4 个胶质母细胞瘤(共 3589 个细胞)的单细胞基因表达数据和来自 10 个不同患者的 122 个总批量样本。使用经过验证的基因表达特征推断细胞身份、发生(骨髓衍生的巨噬细胞-BMDM 与小胶质细胞)和巨噬细胞激活状态。我们使用具有伪时间排序的细胞轨迹分析来捕获免疫状态的范围。与之前的研究一致,携带 BMDM 身份的 TAMs 在肿瘤块中更为丰富,而小胶质细胞衍生的 TAMs 在所有巨噬细胞激活状态下(包括前激活状态)都主导着肿瘤周边。我们注意到核心 TAMs 向促炎状态进化,并根据表现出与程序性细胞死亡-1(PD-1)信号强烈、相反相关的基因程序识别出一个亚群细胞,这可能与它们对 PD-1 抑制的反应有关。相比之下,外周 TAMs 向抗炎表型进化,并包含一个与 NFkB 信号强烈相关的细胞群体。我们的初步分析表明,TAMs 在招募和演变方面存在重要的区域差异。我们确定了具有区域差异的、潜在可操作的细胞亚群,并主张需要针对 GBM 治疗的多靶点方法。

https://cdn.ncbi.nlm.nih.gov/pmc/blobs/b00b/7658345/aceeb7f51dbc/41598_2020_76657_Fig6_HTML.jpg
https://cdn.ncbi.nlm.nih.gov/pmc/blobs/b00b/7658345/9ace5b4e3522/41598_2020_76657_Fig1_HTML.jpg
https://cdn.ncbi.nlm.nih.gov/pmc/blobs/b00b/7658345/f250d2aac788/41598_2020_76657_Fig2_HTML.jpg
https://cdn.ncbi.nlm.nih.gov/pmc/blobs/b00b/7658345/ee42cd3e94e3/41598_2020_76657_Fig3_HTML.jpg
https://cdn.ncbi.nlm.nih.gov/pmc/blobs/b00b/7658345/94bd50e0d6a3/41598_2020_76657_Fig4_HTML.jpg
https://cdn.ncbi.nlm.nih.gov/pmc/blobs/b00b/7658345/b1ac2900fad2/41598_2020_76657_Fig5_HTML.jpg
https://cdn.ncbi.nlm.nih.gov/pmc/blobs/b00b/7658345/aceeb7f51dbc/41598_2020_76657_Fig6_HTML.jpg
https://cdn.ncbi.nlm.nih.gov/pmc/blobs/b00b/7658345/9ace5b4e3522/41598_2020_76657_Fig1_HTML.jpg
https://cdn.ncbi.nlm.nih.gov/pmc/blobs/b00b/7658345/f250d2aac788/41598_2020_76657_Fig2_HTML.jpg
https://cdn.ncbi.nlm.nih.gov/pmc/blobs/b00b/7658345/ee42cd3e94e3/41598_2020_76657_Fig3_HTML.jpg
https://cdn.ncbi.nlm.nih.gov/pmc/blobs/b00b/7658345/94bd50e0d6a3/41598_2020_76657_Fig4_HTML.jpg
https://cdn.ncbi.nlm.nih.gov/pmc/blobs/b00b/7658345/b1ac2900fad2/41598_2020_76657_Fig5_HTML.jpg
https://cdn.ncbi.nlm.nih.gov/pmc/blobs/b00b/7658345/aceeb7f51dbc/41598_2020_76657_Fig6_HTML.jpg

相似文献

1
Distinct regional ontogeny and activation of tumor associated macrophages in human glioblastoma.人类脑胶质瘤中肿瘤相关巨噬细胞的独特区域发生和激活。
Sci Rep. 2020 Nov 11;10(1):19542. doi: 10.1038/s41598-020-76657-3.
2
Macrophages and microglia: the cerberus of glioblastoma.巨噬细胞和小胶质细胞:胶质母细胞瘤的三头犬。
Acta Neuropathol Commun. 2021 Mar 25;9(1):54. doi: 10.1186/s40478-021-01156-z.
3
Programmed Cell Death 10 Mediated CXCL2-CXCR2 Signaling in Regulating Tumor-Associated Microglia/Macrophages Recruitment in Glioblastoma.程序性细胞死亡分子 10 介导的 CXCL2-CXCR2 信号在调节胶质母细胞瘤中肿瘤相关小胶质细胞/巨噬细胞募集中的作用。
Front Immunol. 2021 May 24;12:637053. doi: 10.3389/fimmu.2021.637053. eCollection 2021.
4
Glioblastoma genetic drivers dictate the function of tumor-associated macrophages/microglia and responses to CSF1R inhibition.胶质母细胞瘤的遗传驱动因素决定了肿瘤相关巨噬细胞/小胶质细胞的功能以及对 CSF1R 抑制的反应。
Neuro Oncol. 2022 Apr 1;24(4):584-597. doi: 10.1093/neuonc/noab228.
5
Neuroinflammation in Glioblastoma: The Role of the Microenvironment in Tumour Progression.神经胶质母细胞瘤中的神经炎症:微环境在肿瘤进展中的作用。
Curr Cancer Drug Targets. 2024;24(6):579-594. doi: 10.2174/0115680096265849231031101449.
6
The N-Methyladenosine-Modified Pseudogene HSPA7 Correlates With the Tumor Microenvironment and Predicts the Response to Immune Checkpoint Therapy in Glioblastoma.N6-甲基腺苷修饰的假基因 HSPA7 与肿瘤微环境相关,并预测胶质母细胞瘤对免疫检查点治疗的反应。
Front Immunol. 2021 Jul 20;12:653711. doi: 10.3389/fimmu.2021.653711. eCollection 2021.
7
Galectin-3 depletion tames pro-tumoural microglia and restrains cancer cells growth.半乳糖凝集素-3 耗竭使促肿瘤微胶质细胞平静,并抑制癌细胞生长。
Cancer Lett. 2024 Jun 1;591:216879. doi: 10.1016/j.canlet.2024.216879. Epub 2024 Apr 16.
8
SMAC mimetic drives microglia phenotype and glioblastoma immune microenvironment.SMAC 模拟物驱动小胶质细胞表型和胶质母细胞瘤免疫微环境。
Cell Death Dis. 2024 Sep 15;15(9):676. doi: 10.1038/s41419-024-07056-z.
9
The CEBPB glioblastoma subcluster specifically drives the formation of M2 tumor-associated macrophages to promote malignancy growth.CEBPB 胶质母细胞瘤亚群特异性地驱动 M2 肿瘤相关巨噬细胞的形成,从而促进恶性肿瘤生长。
Theranostics. 2024 Jul 2;14(10):4107-4126. doi: 10.7150/thno.93473. eCollection 2024.
10
CCL2-CCR2 axis recruits tumor associated macrophages to induce immune evasion through PD-1 signaling in esophageal carcinogenesis.CCL2-CCR2 轴通过 PD-1 信号招募肿瘤相关巨噬细胞诱导免疫逃逸在食管癌变中。
Mol Cancer. 2020 Feb 27;19(1):41. doi: 10.1186/s12943-020-01165-x.

引用本文的文献

1
Role of the TLR signaling pathway in the pathogenesis of glioblastoma multiforme with an emphasis on immunotherapy.Toll样受体(TLR)信号通路在多形性胶质母细胞瘤发病机制中的作用,重点在于免疫治疗。
Biochem Biophys Rep. 2025 Jul 18;43:102149. doi: 10.1016/j.bbrep.2025.102149. eCollection 2025 Sep.
2
Single-dose radiotherapy is more effective than fractionation when combined with anti-PD-1 immunotherapy in glioblastoma.在胶质母细胞瘤中,单剂量放疗与抗PD-1免疫疗法联合使用时比分割放疗更有效。
Sci Rep. 2025 Jul 2;15(1):22910. doi: 10.1038/s41598-025-06909-7.
3
Histone deacetylase inhibitors sensitize glioblastoma models to temozolomide and reprogram immunosuppressive myeloid cells.

本文引用的文献

1
PLXNC1 Enhances Carcinogenesis Through Transcriptional Activation of IL6ST in Gastric Cancer.PLXNC1通过转录激活白细胞介素6信号转导子(IL6ST)促进胃癌发生。
Front Oncol. 2020 Feb 4;10:33. doi: 10.3389/fonc.2020.00033. eCollection 2020.
2
Revealing and Harnessing Tumour-Associated Microglia/Macrophage Heterogeneity in Glioblastoma.揭示和利用胶质母细胞瘤中肿瘤相关小胶质细胞/巨噬细胞的异质性。
Int J Mol Sci. 2020 Jan 21;21(3):689. doi: 10.3390/ijms21030689.
3
BATF acts as an oncogene in non-small cell lung cancer.BATF在非小细胞肺癌中作为一种癌基因发挥作用。
组蛋白去乙酰化酶抑制剂使胶质母细胞瘤模型对替莫唑胺敏感,并使免疫抑制性髓样细胞重编程。
Res Sq. 2025 May 14:rs.3.rs-6573675. doi: 10.21203/rs.3.rs-6573675/v1.
4
Targeting the glioblastoma resection margin with locoregional nanotechnologies.利用局部纳米技术靶向胶质母细胞瘤切除边缘。
Nat Rev Clin Oncol. 2025 May 14. doi: 10.1038/s41571-025-01020-2.
5
Single-nucleus RNA sequencing reveals a preclinical model for the most common subtype of glioblastoma.单核RNA测序揭示了胶质母细胞瘤最常见亚型的临床前模型。
Commun Biol. 2025 Apr 28;8(1):671. doi: 10.1038/s42003-025-08092-x.
6
Microglia and brain macrophages are differentially associated with tumor necrosis in glioblastoma: A link to tumor progression.小胶质细胞和脑巨噬细胞与胶质母细胞瘤中的肿瘤坏死存在差异关联:与肿瘤进展的联系。
Oncol Res. 2025 Mar 19;33(4):937-950. doi: 10.32604/or.2024.056436. eCollection 2025.
7
Divergent Crosstalk Between Microglia and T Cells in Brain Cancers: Implications for Novel Therapeutic Strategies.脑癌中微胶质细胞与T细胞之间的不同串扰:对新型治疗策略的启示
Biomedicines. 2025 Jan 16;13(1):216. doi: 10.3390/biomedicines13010216.
8
Markers of tumor-associated macrophages and microglia exhibit high intratumoral heterogeneity in human glioblastoma tissue.肿瘤相关巨噬细胞和小胶质细胞的标志物在人类脑胶质母细胞瘤组织中表现出高度的肿瘤内异质性。
Oncoimmunology. 2024 Dec 31;13(1):2425124. doi: 10.1080/2162402X.2024.2425124. Epub 2024 Nov 10.
9
Pivotal Role of Cranial Irradiation-Induced Peripheral, Intrinsic, and Brain-Engrafting Macrophages in Malignant Glioma.颅脑照射诱导的外周、固有及脑内植入巨噬细胞在恶性胶质瘤中的关键作用
Clin Med Insights Oncol. 2024 Oct 12;18:11795549241282098. doi: 10.1177/11795549241282098. eCollection 2024.
10
Lipid metabolic rewiring in glioma‑associated microglia/macrophages (Review).胶质瘤相关小胶质细胞/巨噬细胞中的脂质代谢重编程(综述)。
Int J Mol Med. 2024 Nov;54(5). doi: 10.3892/ijmm.2024.5426. Epub 2024 Sep 20.
Oncol Lett. 2020 Jan;19(1):205-210. doi: 10.3892/ol.2019.11075. Epub 2019 Nov 11.
4
Single-cell connectomic analysis of adult mammalian lungs.成年哺乳动物肺部的单细胞连接组学分析。
Sci Adv. 2019 Dec 4;5(12):eaaw3851. doi: 10.1126/sciadv.aaw3851. eCollection 2019 Dec.
5
Cross-Species Single-Cell Analysis Reveals Divergence of the Primate Microglia Program.跨物种单细胞分析揭示灵长类动物小胶质细胞程序的分歧。
Cell. 2019 Dec 12;179(7):1609-1622.e16. doi: 10.1016/j.cell.2019.11.010.
6
Mapping microglia states in the human brain through the integration of high-dimensional techniques.通过整合高维技术绘制人类大脑中的小胶质细胞状态图。
Nat Neurosci. 2019 Dec;22(12):2098-2110. doi: 10.1038/s41593-019-0532-y. Epub 2019 Nov 18.
7
Immune biology of glioma-associated macrophages and microglia: functional and therapeutic implications.胶质瘤相关巨噬细胞和小胶质细胞的免疫生物学:功能与治疗意义。
Neuro Oncol. 2020 Feb 20;22(2):180-194. doi: 10.1093/neuonc/noz212.
8
The Phenotypes of Proliferating Glioblastoma Cells Reside on a Single Axis of Variation.增生性胶质母细胞瘤细胞的表型位于单一变化轴上。
Cancer Discov. 2019 Dec;9(12):1708-1719. doi: 10.1158/2159-8290.CD-19-0329. Epub 2019 Sep 25.
9
Single-cell transcriptomic profiling of the aging mouse brain.单细胞转录组谱分析衰老小鼠大脑。
Nat Neurosci. 2019 Oct;22(10):1696-1708. doi: 10.1038/s41593-019-0491-3. Epub 2019 Sep 24.
10
An Integrative Model of Cellular States, Plasticity, and Genetics for Glioblastoma.胶质母细胞瘤的细胞状态、可塑性和遗传学综合模型
Cell. 2019 Aug 8;178(4):835-849.e21. doi: 10.1016/j.cell.2019.06.024. Epub 2019 Jul 18.