• 文献检索
  • 文档翻译
  • 深度研究
  • 学术资讯
  • Suppr Zotero 插件Zotero 插件
  • 邀请有礼
  • 套餐&价格
  • 历史记录
应用&插件
Suppr Zotero 插件Zotero 插件浏览器插件Mac 客户端Windows 客户端微信小程序
定价
高级版会员购买积分包购买API积分包
服务
文献检索文档翻译深度研究API 文档MCP 服务
关于我们
关于 Suppr公司介绍联系我们用户协议隐私条款
关注我们

Suppr 超能文献

核心技术专利:CN118964589B侵权必究
粤ICP备2023148730 号-1Suppr @ 2026

文献检索

告别复杂PubMed语法,用中文像聊天一样搜索,搜遍4000万医学文献。AI智能推荐,让科研检索更轻松。

立即免费搜索

文件翻译

保留排版,准确专业,支持PDF/Word/PPT等文件格式,支持 12+语言互译。

免费翻译文档

深度研究

AI帮你快速写综述,25分钟生成高质量综述,智能提取关键信息,辅助科研写作。

立即免费体验

Circ_0032833的下调使结直肠癌对5-氟尿嘧啶和奥沙利铂敏感,部分取决于miR-125-5p和MSI1的调控。

Down-Regulation of Circ_0032833 Sensitizes Colorectal Cancer to 5-Fluorouracil and Oxaliplatin Partly Depending on the Regulation of miR-125-5p and MSI1.

作者信息

Li Shouchao, Zheng Sheng

机构信息

Department of Anorectal Surgery, Weifang People's Hospital, Weifang 261000, People's Republic of China.

出版信息

Cancer Manag Res. 2020 Nov 4;12:11257-11269. doi: 10.2147/CMAR.S270123. eCollection 2020.

DOI:10.2147/CMAR.S270123
PMID:33177876
原文链接:https://pmc.ncbi.nlm.nih.gov/articles/PMC7649231/
Abstract

BACKGROUND

5-fluorouracil, leucovorin, and oxaliplatin (FOLFOX) is an effective chemotherapy for colorectal cancer (CRC) in clinic. It remains unclear regarding the effect of circular RNA (circRNA) circ_0032833 on regulating chemosensitivity in CRC.

METHODS

Drug resistance analysis was performed by Cell Counting Kit-8 (CCK-8) assay. All RNA and protein levels were, respectively, measured via quantitative real-time polymerase chain reaction (qRT-PCR) and Western blot. Cellular colony capacity, apoptosis and metastasis were evaluated using colony formation assay, Annexin-FITC/PI flow cytometry and transwell migration/invasion assays. The molecular combination was notarized using dual-luciferase reporter and RNA immunoprecipitation (RIP) assays. The in vivo experiment was conducted via xenograft tumors in mice.

RESULTS

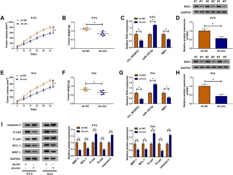
Circ_0032833 was significantly up-regulated in FOLFOX-resistant CRC and associated with drug resistance. Knockdown of circ_0032833 could sensitize FOLFOX-resistant CRC cells to 5-fluorouracil and oxaliplatin. Circ_0032833 was a miR-125-5p sponge, and miR-125-5p overexpression was responsible for the effect of circ_0032833 knockdown on 5-fluorouracil and oxaliplatin sensitivities. Besides, miR-125-5p targeted Musashi1 (MSI1) to increase the susceptibility of 5-fluorouracil and oxaliplatin in FOLFOX-resistant CRC cells. We found that circ_0032833 generated the regulation on MSI1 by sponging miR-125-5p. Circ_0032833 down-regulation also promoted the 5-fluorouracil and oxaliplatin sensitivities partly through the miR-125-5p/MSI1 axis in vivo.

CONCLUSION

This study illuminated an unambiguous mechanism circ_0032833/miR-125-5p/MSI1 on regulating 5-fluorouracil and oxaliplatin sensitivities in FOLFOX therapy, maybe providing a deep insight of resistance formation and developing a novel strategy to enhance chemosensitivity in CRC.

摘要

背景

5-氟尿嘧啶、亚叶酸钙和奥沙利铂(FOLFOX)是临床上治疗结直肠癌(CRC)的一种有效化疗方案。关于环状RNA(circRNA)circ_0032833对CRC化疗敏感性调节的影响尚不清楚。

方法

采用细胞计数试剂盒-8(CCK-8)法进行耐药性分析。所有RNA和蛋白质水平分别通过定量实时聚合酶链反应(qRT-PCR)和蛋白质免疫印迹法检测。使用集落形成试验、膜联蛋白-FITC/PI流式细胞术和transwell迁移/侵袭试验评估细胞集落形成能力、细胞凋亡和转移情况。使用双荧光素酶报告基因和RNA免疫沉淀(RIP)试验验证分子相互作用。通过小鼠异种移植瘤进行体内实验。

结果

circ_0032833在对FOLFOX耐药的CRC中显著上调,并与耐药相关。敲低circ_0032833可使对FOLFOX耐药的CRC细胞对5-氟尿嘧啶和奥沙利铂敏感。circ_0032833是miR-125-5p的海绵,miR-125-5p过表达介导了circ_0032833敲低对5-氟尿嘧啶和奥沙利铂敏感性的影响。此外,miR-125-5p靶向Musashi1(MSI1)以增加对FOLFOX耐药的CRC细胞对5-氟尿嘧啶和奥沙利铂的敏感性。我们发现circ_0032833通过海绵吸附miR-125-5p对MSI1产生调控作用。在体内,circ_0032833下调也部分通过miR-125-5p/MSI1轴促进了5-氟尿嘧啶和奥沙利铂的敏感性。

结论

本研究阐明了circ_0032833/miR-125-5p/MSI1在FOLFOX治疗中调节5-氟尿嘧啶和奥沙利铂敏感性的明确机制,可能为深入了解耐药形成机制及制定增强CRC化疗敏感性的新策略提供思路。

https://cdn.ncbi.nlm.nih.gov/pmc/blobs/db74/7649231/7182752463d8/CMAR-12-11257-g0009.jpg
https://cdn.ncbi.nlm.nih.gov/pmc/blobs/db74/7649231/dfef03ceceb3/CMAR-12-11257-g0001.jpg
https://cdn.ncbi.nlm.nih.gov/pmc/blobs/db74/7649231/8302a21b16d0/CMAR-12-11257-g0002.jpg
https://cdn.ncbi.nlm.nih.gov/pmc/blobs/db74/7649231/681a7c541eea/CMAR-12-11257-g0003.jpg
https://cdn.ncbi.nlm.nih.gov/pmc/blobs/db74/7649231/0ebf742f2b8d/CMAR-12-11257-g0004.jpg
https://cdn.ncbi.nlm.nih.gov/pmc/blobs/db74/7649231/b1b8534385cc/CMAR-12-11257-g0005.jpg
https://cdn.ncbi.nlm.nih.gov/pmc/blobs/db74/7649231/2e68f9607dd1/CMAR-12-11257-g0006.jpg
https://cdn.ncbi.nlm.nih.gov/pmc/blobs/db74/7649231/cc2a2358dac0/CMAR-12-11257-g0007.jpg
https://cdn.ncbi.nlm.nih.gov/pmc/blobs/db74/7649231/d539051ffd0a/CMAR-12-11257-g0008.jpg
https://cdn.ncbi.nlm.nih.gov/pmc/blobs/db74/7649231/7182752463d8/CMAR-12-11257-g0009.jpg
https://cdn.ncbi.nlm.nih.gov/pmc/blobs/db74/7649231/dfef03ceceb3/CMAR-12-11257-g0001.jpg
https://cdn.ncbi.nlm.nih.gov/pmc/blobs/db74/7649231/8302a21b16d0/CMAR-12-11257-g0002.jpg
https://cdn.ncbi.nlm.nih.gov/pmc/blobs/db74/7649231/681a7c541eea/CMAR-12-11257-g0003.jpg
https://cdn.ncbi.nlm.nih.gov/pmc/blobs/db74/7649231/0ebf742f2b8d/CMAR-12-11257-g0004.jpg
https://cdn.ncbi.nlm.nih.gov/pmc/blobs/db74/7649231/b1b8534385cc/CMAR-12-11257-g0005.jpg
https://cdn.ncbi.nlm.nih.gov/pmc/blobs/db74/7649231/2e68f9607dd1/CMAR-12-11257-g0006.jpg
https://cdn.ncbi.nlm.nih.gov/pmc/blobs/db74/7649231/cc2a2358dac0/CMAR-12-11257-g0007.jpg
https://cdn.ncbi.nlm.nih.gov/pmc/blobs/db74/7649231/d539051ffd0a/CMAR-12-11257-g0008.jpg
https://cdn.ncbi.nlm.nih.gov/pmc/blobs/db74/7649231/7182752463d8/CMAR-12-11257-g0009.jpg

相似文献

1
Down-Regulation of Circ_0032833 Sensitizes Colorectal Cancer to 5-Fluorouracil and Oxaliplatin Partly Depending on the Regulation of miR-125-5p and MSI1.Circ_0032833的下调使结直肠癌对5-氟尿嘧啶和奥沙利铂敏感,部分取决于miR-125-5p和MSI1的调控。
Cancer Manag Res. 2020 Nov 4;12:11257-11269. doi: 10.2147/CMAR.S270123. eCollection 2020.
2
Circ_0000395 promotes cell growth, metastasis and oxaliplatin resistance by regulating miR-153-5p/MYO6 in colorectal cancer.Circ_0000395 通过调控结直肠癌细胞中的 miR-153-5p/MYO6 促进细胞生长、转移和奥沙利铂耐药性。
Pathol Res Pract. 2024 Aug;260:155476. doi: 10.1016/j.prp.2024.155476. Epub 2024 Jul 17.
3
Exosomal circ_IFT80 Enhances Tumorigenesis and Suppresses Radiosensitivity in Colorectal Cancer by Regulating miR-296-5p/MSI1 Axis.外泌体circ_IFT80通过调控miR-296-5p/MSI1轴增强结直肠癌的肿瘤发生并抑制放射敏感性。
Cancer Manag Res. 2021 Feb 24;13:1929-1941. doi: 10.2147/CMAR.S297123. eCollection 2021.
4
Circ_KIAA1199 inhibits MSI1 degradation by targeting miR-34c-5p to drive the malignant cell behaviors and tumor growth of colorectal cancer.环状 RNA KIAA1199 通过靶向 miR-34c-5p 抑制 MSI1 降解,从而驱动结直肠癌细胞的恶性表型和肿瘤生长。
Anticancer Drugs. 2022 Jan 1;33(1):e134-e144. doi: 10.1097/CAD.0000000000001164.
5
Exosome-Derived Circ_0094343 Promotes Chemosensitivity of Colorectal Cancer Cells by Regulating Glycolysis via the miR-766-5p/TRIM67 Axis.外泌体来源的 Circ_0094343 通过 miR-766-5p/TRIM67 轴调控糖酵解促进结直肠癌细胞的化疗敏感性。
Contrast Media Mol Imaging. 2022 Jul 8;2022:2878557. doi: 10.1155/2022/2878557. eCollection 2022.
6
Retracted Article: Circular RNA hsa_circ_0000467 modulates SGK1 to facilitate cell migration, metastasis, and EMT while repressing apoptosis in colorectal cancer by sponging miR-383-5p.撤回文章:环状RNA hsa_circ_0000467通过海绵吸附miR-383-5p调控血清/糖皮质激素调节激酶1以促进细胞迁移、转移和上皮-间质转化,同时抑制结直肠癌细胞凋亡
RSC Adv. 2019 Nov 29;9(67):39294-39303. doi: 10.1039/c9ra07900a. eCollection 2019 Nov 27.
7
Exosomal transfer of circular RNA FBXW7 ameliorates the chemoresistance to oxaliplatin in colorectal cancer by sponging miR-18b-5p.外泌体传递的 FBXW7 环状 RNA 通过海绵吸附 miR-18b-5p 改善结直肠癌细胞对奥沙利铂的耐药性。
Neoplasma. 2021 Jan;68(1):108-118. doi: 10.4149/neo_2020_200417N414. Epub 2020 Nov 5.
8
Circular RNA circ-CD44 regulates chemotherapy resistance by targeting the miR-330-5p/ABCC1 axis in colorectal cancer cells.环状RNA circ-CD44通过靶向miR-330-5p/ABCC1轴调控结肠癌细胞的化疗耐药性。
Histol Histopathol. 2023 Feb;38(2):209-221. doi: 10.14670/HH-18-516. Epub 2022 Sep 15.
9
Knockdown of circ_0000512 Inhibits Cell Proliferation and Promotes Apoptosis in Colorectal Cancer by Regulating miR-296-5p/RUNX1 Axis.敲低circ_0000512通过调控miR-296-5p/RUNX1轴抑制结直肠癌细胞增殖并促进其凋亡。
Onco Targets Ther. 2020 Jul 28;13:7357-7368. doi: 10.2147/OTT.S250495. eCollection 2020.
10
Circ_0007031 enhances tumor progression and promotes 5-fluorouracil resistance in colorectal cancer through regulating miR-133b/ABCC5 axis.环状 RNA 0007031 通过调控 miR-133b/ABCC5 轴促进结直肠癌细胞的进展并增强其对 5-氟尿嘧啶的耐药性。
Cancer Biomark. 2020;29(4):531-542. doi: 10.3233/CBM-200023.

引用本文的文献

1
Extracellular vesicles circular RNA: A new perspective and clinical application potential for mediating chemoresistance in colorectal cancer.细胞外囊泡环状RNA:介导结直肠癌化疗耐药的新视角及临床应用潜力
World J Clin Oncol. 2025 Jul 24;16(7):107633. doi: 10.5306/wjco.v16.i7.107633.
2
The multifaceted role of microRNAs in colorectal cancer: pathogenesis and therapeutic implications.微小RNA在结直肠癌中的多方面作用:发病机制及治疗意义
Noncoding RNA Res. 2025 May 23;14:65-95. doi: 10.1016/j.ncrna.2025.05.012. eCollection 2025 Oct.
3
Regulatory role of non-coding RNAs in 5-Fluorouracil resistance in gastrointestinal cancers.

本文引用的文献

1
CircHIPK3 Promotes Gemcitabine (GEM) Resistance in Pancreatic Cancer Cells by Sponging miR-330-5p and Targets RASSF1.环状HIPK3通过吸附miR-330-5p促进胰腺癌细胞对吉西他滨(GEM)的耐药性并靶向RASSF1。
Cancer Manag Res. 2020 Feb 11;12:921-929. doi: 10.2147/CMAR.S239326. eCollection 2020.
2
MicroRNA-4651 targets bromodomain-containing protein 4 to inhibit non-small cell lung cancer cell progression.miRNA-4651 通过靶向结合溴结构域蛋白 4 抑制非小细胞肺癌细胞的进展。
Cancer Lett. 2020 Apr 28;476:129-139. doi: 10.1016/j.canlet.2020.02.018. Epub 2020 Feb 17.
3
Integrated analyses identify miR-34c-3p/MAGI3 axis for the Warburg metabolism in hepatocellular carcinoma.
非编码RNA在胃肠道癌对5-氟尿嘧啶耐药中的调控作用
Cancer Drug Resist. 2025 Jan 16;8:4. doi: 10.20517/cdr.2024.167. eCollection 2025.
4
LncRNA MALAT-1 modulates EGFR-TKI resistance in lung adenocarcinoma cells by downregulating miR-125.长链非编码RNA MALAT-1通过下调miR-125调节肺腺癌细胞对表皮生长因子受体酪氨酸激酶抑制剂的耐药性。
Discov Oncol. 2024 Aug 28;15(1):379. doi: 10.1007/s12672-024-01133-7.
5
Exosomal non-coding RNAs: Blueprint in colorectal cancer metastasis and therapeutic targets.外泌体非编码RNA:结直肠癌转移的蓝图及治疗靶点
Noncoding RNA Res. 2023 Sep 11;8(4):615-632. doi: 10.1016/j.ncrna.2023.09.001. eCollection 2023 Dec.
6
Biological functions, mechanisms, and clinical significance of circular RNA in colorectal cancer.环状RNA在结直肠癌中的生物学功能、机制及临床意义
Front Oncol. 2023 Mar 6;13:1138481. doi: 10.3389/fonc.2023.1138481. eCollection 2023.
7
Up-regulated Circular RNAs in Colorectal Cancer: New Entities for Therapy and Tools for Identification of Therapeutic Targets.结直肠癌中上调的环状 RNA:治疗的新实体和治疗靶点鉴定的工具。
Cancer Genomics Proteomics. 2023 Mar-Apr;20(2):132-153. doi: 10.21873/cgp.20369.
8
Emerging roles of non-coding RNAs in colorectal cancer oxaliplatin resistance and liquid biopsy potential.非编码 RNA 在结直肠癌奥沙利铂耐药中的新兴作用及液体活检潜能。
World J Gastroenterol. 2023 Jan 7;29(1):1-18. doi: 10.3748/wjg.v29.i1.1.
9
Novel strategies to reverse chemoresistance in colorectal cancer.新型策略逆转结直肠癌的化疗耐药性。
Cancer Med. 2023 May;12(10):11073-11096. doi: 10.1002/cam4.5594. Epub 2023 Jan 16.
10
First Trimester Maternal Plasma Aberrant miRNA Expression Associated with Spontaneous Preterm Birth.早孕期母体血浆异常 miRNA 表达与自发性早产相关。
Int J Mol Sci. 2022 Nov 29;23(23):14972. doi: 10.3390/ijms232314972.
整合分析确定 miR-34c-3p/MAGI3 轴在肝癌的沃伯格代谢中的作用。
FASEB J. 2020 Apr;34(4):5420-5434. doi: 10.1096/fj.201902895R. Epub 2020 Feb 20.
4
Circular RNAs: Potential Regulators of Treatment Resistance in Human Cancers.环状RNA:人类癌症治疗耐药性的潜在调节因子
Front Genet. 2020 Jan 28;10:1369. doi: 10.3389/fgene.2019.01369. eCollection 2019.
5
miR-552 Regulates Liver Tumor-Initiating Cell Expansion and Sorafenib Resistance.miR-552调控肝肿瘤起始细胞的扩增及索拉非尼耐药性。
Mol Ther Nucleic Acids. 2020 Mar 6;19:1073-1085. doi: 10.1016/j.omtn.2019.12.043. Epub 2020 Jan 15.
6
Novel MicroRNA Biomarkers for Colorectal Cancer Early Diagnosis and 5-Fluorouracil Chemotherapy Resistance but Not Prognosis: A Study from Databases to AI-Assisted Verifications.用于结直肠癌早期诊断和5-氟尿嘧啶化疗耐药但非预后的新型微小RNA生物标志物:一项从数据库到人工智能辅助验证的研究
Cancers (Basel). 2020 Feb 3;12(2):341. doi: 10.3390/cancers12020341.
7
circCELSR1 (hsa_circ_0063809) Contributes to Paclitaxel Resistance of Ovarian Cancer Cells by Regulating FOXR2 Expression via miR-1252.环状CELSR1(hsa_circ_0063809)通过miR-1252调控FOXR2表达促进卵巢癌细胞对紫杉醇的耐药性。
Mol Ther Nucleic Acids. 2020 Mar 6;19:718-730. doi: 10.1016/j.omtn.2019.12.005. Epub 2019 Dec 18.
8
Exosome-delivered circRNA promotes glycolysis to induce chemoresistance through the miR-122-PKM2 axis in colorectal cancer.外泌体递送的 circRNA 通过 miR-122-PKM2 轴促进糖酵解诱导结直肠癌细胞的化疗耐药性。
Mol Oncol. 2020 Mar;14(3):539-555. doi: 10.1002/1878-0261.12629. Epub 2020 Jan 24.
9
miR-125 inhibits colorectal cancer proliferation and invasion by targeting TAZ.miR-125 通过靶向 TAZ 抑制结直肠癌细胞的增殖和侵袭。
Biosci Rep. 2019 Dec 20;39(12). doi: 10.1042/BSR20190193.
10
Musashi1 enhances chemotherapy resistance of pediatric glioblastoma cells in vitro.武藏 1 增强了体外小儿脑胶质瘤细胞的化疗耐药性。
Pediatr Res. 2020 Mar;87(4):669-676. doi: 10.1038/s41390-019-0628-9. Epub 2019 Nov 22.