Suppr超能文献

外泌体circ_IFT80通过调控miR-296-5p/MSI1轴增强结直肠癌的肿瘤发生并抑制放射敏感性。

Exosomal circ_IFT80 Enhances Tumorigenesis and Suppresses Radiosensitivity in Colorectal Cancer by Regulating miR-296-5p/MSI1 Axis.

作者信息

Li Liang, Jiang Zhipeng, Zou Xiangcai, Hao Tengfei

机构信息

Department of Digestive Medicine Center, The Seventh Affiliated Hospital, Sun Yat-Sen University, Shenzhen, People's Republic of China.

Department of Gastrointestinal Surgery, The Sixth Affiliated Hospital, Sun Yat-Sen University, Guangzhou, People's Republic of China.

出版信息

Cancer Manag Res. 2021 Feb 24;13:1929-1941. doi: 10.2147/CMAR.S297123. eCollection 2021.

Abstract

BACKGROUND

Exosomal circular RNAs (circRNAs) can act as biomarkers and play crucial roles in colorectal cancer (CRC) and radiosensitivity. The aim of this study was to explore the functions and regulatory mechanism of exosomal circRNA intraflagellar transport 80 (circ_IFT80) in tumorigenesis and radiosensitivity of CRC.

METHODS

Exosomes were detected using transmission electron microscopy (TEM). Protein levels were determined by Western blot assay. The expression of circ_IFT80, microRNA-296-5p (miR-296-5p) and musashi1 (MSI1) was measured by quantitative real-time polymerase chain reaction (qRT-PCR). Cell cycle distribution, cell apoptosis, and cell proliferation were detected by flow cytometry and 3-(4,5-dimethylthiazol-2-yl)-2,5-diphenyltetrazolium bromide (MTT) assay, respectively. Colony formation assay was used to determine the radiosensitivity of cells. The interaction between miR-296-5p and circ_IFT80 or MSI1 was verified by dual-luciferase reporter assay. A xenograft tumor model was established to explore the role of exosomal circ_IFT80 in vivo.

RESULTS

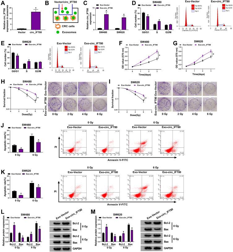
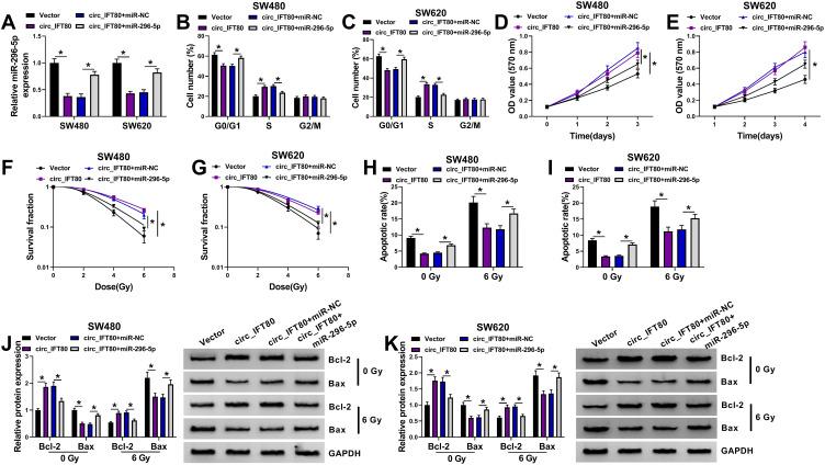
Circ_IFT80 was upregulated in exosomes derived from CRC patient serum and CRC cells. Exosomal circ_IFT80 or circ_IFT80 overexpression facilitated tumorigenesis by increasing cell proliferation and reducing apoptosis, and inhibited radiosensitivity via promoting colony formation and inhibiting apoptosis. Additionally, circ_IFT80 acted as a sponge of miR-296-5p, and miR-296-5p reversed the effects of circ_IFT80 on tumorigenesis and radiosensitivity. Moreover, MSI1 was a direct target of miR-296-5p. Furthermore, miR-296-5p overexpression inhibited tumorigenesis and promoted radiosensitivity by downregulating MSI1. Exosomal circ_IFT80 also accelerated tumor growth in vivo.

CONCLUSION

Exosomal circ_IFT80 promoted tumorigenesis and reduced radiosensitivity by regulating miR-296-5p/MSI1 axis, which might provide a novel avenue for treatment of CRC.

摘要

背景

外泌体环状RNA(circRNAs)可作为生物标志物,并在结直肠癌(CRC)和放射敏感性中发挥关键作用。本研究旨在探讨外泌体环状内鞭毛运输蛋白80(circ_IFT80)在CRC肿瘤发生和放射敏感性中的功能及调控机制。

方法

采用透射电子显微镜(TEM)检测外泌体。通过蛋白质印迹法测定蛋白质水平。采用定量实时聚合酶链反应(qRT-PCR)检测circ_IFT80、微小RNA-296-5p(miR-296-5p)和musashi1(MSI1)的表达。分别通过流式细胞术和3-(4,5-二甲基噻唑-2-基)-2,5-二苯基四氮唑溴盐(MTT)法检测细胞周期分布、细胞凋亡和细胞增殖。采用集落形成试验测定细胞的放射敏感性。通过双荧光素酶报告基因试验验证miR-296-5p与circ_IFT80或MSI1之间的相互作用。建立异种移植肿瘤模型以探讨外泌体circ_IFT80在体内的作用。

结果

circ_IFT80在CRC患者血清和CRC细胞来源的外泌体中上调。外泌体circ_IFT80或circ_IFT80过表达通过增加细胞增殖和减少凋亡促进肿瘤发生,并通过促进集落形成和抑制凋亡抑制放射敏感性。此外,circ_IFT80作为miR-296-5p的海绵,miR-296-5p可逆转circ_IFT80对肿瘤发生和放射敏感性的影响。此外,MSI1是miR-296-5p的直接靶点。此外,miR-296-5p过表达通过下调MSI1抑制肿瘤发生并促进放射敏感性。外泌体circ_IFT80在体内也加速了肿瘤生长。

结论

外泌体circ_IFT80通过调节miR-296-5p/MSI1轴促进肿瘤发生并降低放射敏感性,这可能为CRC的治疗提供一条新途径。

https://cdn.ncbi.nlm.nih.gov/pmc/blobs/ded6/7917334/a48b0bd2213a/CMAR-13-1929-g0001.jpg

文献AI研究员

20分钟写一篇综述,助力文献阅读效率提升50倍。

立即体验

用中文搜PubMed

大模型驱动的PubMed中文搜索引擎

马上搜索

文档翻译

学术文献翻译模型,支持多种主流文档格式。

立即体验