Suppr超能文献

人参皂苷F2通过增加调节性T细胞和减少辅助性T细胞17来减轻慢性暴饮乙醇诱导的肝损伤。

Ginsenoside F2 attenuates chronic-binge ethanol-induced liver injury by increasing regulatory T cells and decreasing Th17 cells.

作者信息

Kim Myung-Ho, Kim Hee-Hoon, Jeong Jong-Min, Shim Young-Ri, Lee Jun-Hee, Kim Ye Eun, Ryu Tom, Yang Keungmo, Kim Kyu-Rae, Jeon Byeong-Min, Kim Sun Chang, Jung Jae-Kwang, Choi Jae-Kap, Lee Young-Sun, Byun Jin-Seok, Jeong Won-Il

机构信息

Laboratory of Liver Research, Graduate School of Medical Science and Engineering, Korea Advanced Institute of Science and Technology, Daejeon, Republic of Korea.

Department of Biological Sciences, Korea Advanced Institute of Science and Technology, Daejeon, Republic of Korea.

出版信息

J Ginseng Res. 2020 Nov;44(6):815-822. doi: 10.1016/j.jgr.2020.03.002. Epub 2020 Apr 10.

Abstract

BACKGROUND

Recently, beneficial roles of ginsenoside F2 (GF2), a minor constituent of , have been demonstrated in diverse inflammatory diseases. However, its roles in alcoholic liver inflammation and injury have not been clearly understood. Here, we investigated the underlying mechanism by which GF2 ameliorated alcoholic liver injury.

METHODS

To induce alcoholic liver injury, C57BL/6J wild type (WT) or interleukin (IL)-10 knockout (KO) mice were orally administered with ethanol (3 g/kg) or ethanol-containing GF2 (50 mg/kg) for 2 wk. Liver injury and infiltration of macrophages and neutrophils were evaluated by serum biochemistry and immunohistochemistry, respectively. The changes of hepatic immune cells were assessed by flow cytometry and polymerase chain reaction analysis. differentiation of naïve T cells was performed.

RESULTS

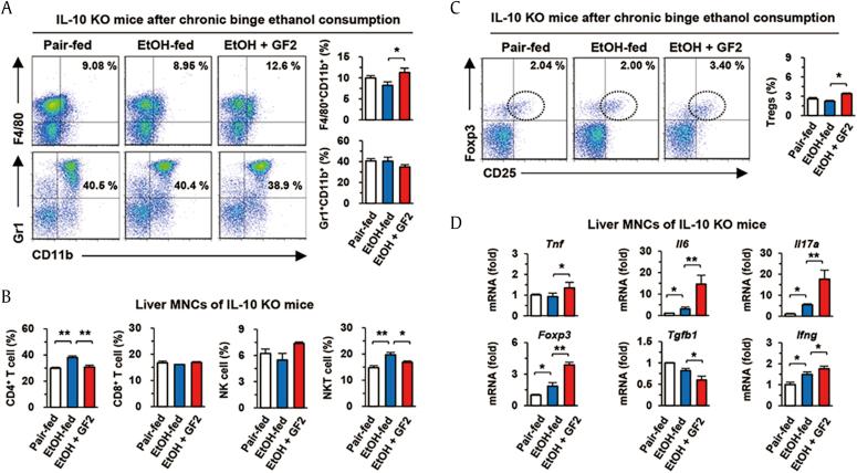
GF2 treatment significantly attenuated alcoholic liver injury, in which infiltrations of inflammatory macrophages and neutrophils were decreased. Moreover, the frequencies of Foxp3 regulatory T cells (Tregs) increased but IL-17-producing T (Th17) cells decreased in GF2-treated mice compared to controls. Furthermore, the mRNA expression of IL-10 and Foxp3 was significantly increased, whereas IL-17 mRNA expression was suppressed in GF2-treated mice. However, these beneficial roles of GF2 were not observed in GF2-treated IL-10 KO mice, suggesting a critical role of IL-10. Similarly, GF2 treatment suppressed differentiation of naïve T cells into Th17 cells by inhibiting RORγt expression and stimulating Foxp3 expression.

CONCLUSION

The present study suggests that GF2 treatment attenuates alcoholic liver injury by increasing IL-10 expression and Tregs and decreasing IL-17 expression and Th17 cells.

摘要

背景

最近,人参皂苷F2(GF2)作为人参的一种微量成分,已在多种炎症性疾病中显示出有益作用。然而,其在酒精性肝炎症和损伤中的作用尚未明确。在此,我们研究了GF2改善酒精性肝损伤的潜在机制。

方法

为诱导酒精性肝损伤,对C57BL/6J野生型(WT)或白细胞介素(IL)-10基因敲除(KO)小鼠口服给予乙醇(3 g/kg)或含GF2的乙醇(50 mg/kg),持续2周。分别通过血清生化和免疫组织化学评估肝损伤以及巨噬细胞和中性粒细胞的浸润情况。通过流式细胞术和聚合酶链反应分析评估肝免疫细胞的变化。进行了初始T细胞的分化实验。

结果

GF2治疗显著减轻了酒精性肝损伤,其中炎症巨噬细胞和中性粒细胞的浸润减少。此外,与对照组相比,GF2治疗的小鼠中Foxp3调节性T细胞(Tregs)的频率增加,但产生IL-17的T(Th17)细胞减少。此外,GF2治疗的小鼠中IL-10和Foxp3的mRNA表达显著增加,而IL-17 mRNA表达受到抑制。然而,在GF2治疗的IL-10 KO小鼠中未观察到GF2的这些有益作用,提示IL-10起关键作用。同样,GF2治疗通过抑制RORγt表达和刺激Foxp3表达,抑制了初始T细胞向Th17细胞的分化。

结论

本研究表明,GF2治疗通过增加IL-10表达和Tregs以及减少IL-17表达和Th17细胞来减轻酒精性肝损伤。

https://cdn.ncbi.nlm.nih.gov/pmc/blobs/8ef2/7655498/ba00918365cd/gr1.jpg

文献检索

告别复杂PubMed语法,用中文像聊天一样搜索,搜遍4000万医学文献。AI智能推荐,让科研检索更轻松。

立即免费搜索

文件翻译

保留排版,准确专业,支持PDF/Word/PPT等文件格式,支持 12+语言互译。

免费翻译文档

深度研究

AI帮你快速写综述,25分钟生成高质量综述,智能提取关键信息,辅助科研写作。

立即免费体验