Zhang Xiaoli, Zhang Tian, Ma Xianbin, Wang Yajun, Lu Yi, Jia Die, Huang Xiaohua, Chen Jiucun, Xu Zhigang, Wen Feiqiu
Department of Hematology and Oncology, Shenzhen Children's Hospital, Shenzhen 518038, China.
School of Materials and Energy, Southwest University, Chongqing 400715, China.
Asian J Pharm Sci. 2020 Sep;15(5):605-616. doi: 10.1016/j.ajps.2019.10.001. Epub 2019 Nov 6.
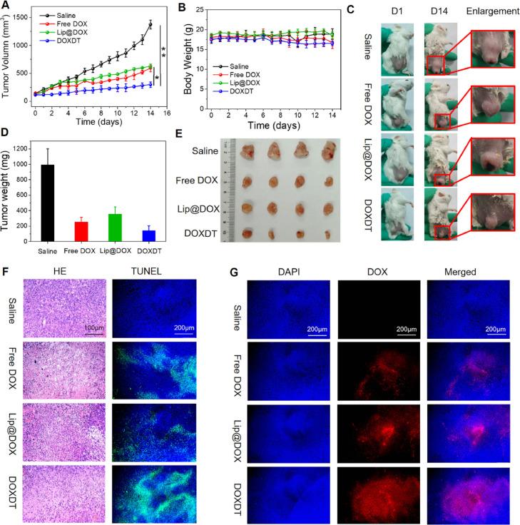
Tumor cells show acidic conditions compared with normal cells, which further inspires scientist to build nanocarrier responsive to tumor microenvironment (TME) for enhancing tumor therapeutic efficacy. Here, we report a pH-sensitive and biocompatible polyprodrug based on dextran-doxorubicin (DOX) prodrug (DOXDT) for enhanced chemotherapy. High-density DOX component was covalently decorated on the nanocarrier and the drug molecules could be effectively released in the acidic tumor tissue/cells, improving chemotherapy efficacy. Specifically, a dextran-based copolymer was preliminarily prepared by one-step atom transfer radical polymerization (ATRP); then DOX was conjugated on the copolymer component pH-responsive hydrazone bond. The structure of DOXDT can be well-controlled. The resulting DOXDT was able to further self-assemble into nanoscale micelles with a hydration diameter of about 32.4 nm, which presented excellent micellar stability. Compared to lipid-based drug delivery system, the DOXDT prodrug showed higher drug load capacity up to 23.6%. In addition, excellent stability and smaller size of the nanocarrier contributed to better tissue permeability and tumor suppressive effects . Hence, this amphipathic DOXDT prodrug is promising in the development of translational DOX formulations, which would be widely applied in cancer therapy.
与正常细胞相比,肿瘤细胞呈现酸性环境,这进一步促使科学家构建对肿瘤微环境(TME)有响应的纳米载体,以提高肿瘤治疗效果。在此,我们报道一种基于葡聚糖-阿霉素(DOX)前药(DOXDT)的pH敏感且生物相容的聚前药,用于增强化疗效果。高密度的DOX组分共价修饰在纳米载体上,药物分子能够在酸性肿瘤组织/细胞中有效释放,从而提高化疗效果。具体而言,通过一步原子转移自由基聚合(ATRP)初步制备基于葡聚糖的共聚物;然后将DOX通过pH响应性腙键连接到共聚物组分上。DOXDT的结构能够得到很好的控制。所得的DOXDT能够进一步自组装成水合直径约为32.4 nm的纳米级胶束,具有优异的胶束稳定性。与基于脂质的药物递送系统相比,DOXDT前药显示出高达23.6%的更高载药量。此外,纳米载体优异的稳定性和较小的尺寸有助于更好的组织渗透性和肿瘤抑制效果。因此,这种两亲性DOXDT前药在转化型DOX制剂的开发中具有前景,有望广泛应用于癌症治疗。