• 文献检索
  • 文档翻译
  • 深度研究
  • 学术资讯
  • Suppr Zotero 插件Zotero 插件
  • 邀请有礼
  • 套餐&价格
  • 历史记录
应用&插件
Suppr Zotero 插件Zotero 插件浏览器插件Mac 客户端Windows 客户端微信小程序
定价
高级版会员购买积分包购买API积分包
服务
文献检索文档翻译深度研究API 文档MCP 服务
关于我们
关于 Suppr公司介绍联系我们用户协议隐私条款
关注我们

Suppr 超能文献

核心技术专利:CN118964589B侵权必究
粤ICP备2023148730 号-1Suppr @ 2026

文献检索

告别复杂PubMed语法,用中文像聊天一样搜索,搜遍4000万医学文献。AI智能推荐,让科研检索更轻松。

立即免费搜索

文件翻译

保留排版,准确专业,支持PDF/Word/PPT等文件格式,支持 12+语言互译。

免费翻译文档

深度研究

AI帮你快速写综述,25分钟生成高质量综述,智能提取关键信息,辅助科研写作。

立即免费体验

葡萄膜黑色素瘤微环境中预后基因的鉴定。

Identification of prognostic genes in uveal melanoma microenvironment.

机构信息

Charité-Universitätsmedizin Berlin, Corporate Member of Freie Universität Berlin, Humboldt-Universität zu Berlin, and the Berlin Institute of Health, Berlin, Germany.

Klinik für Augenheilkunde, Charité-Universitätsmedizin Berlin, Corporate Member of Freie Universität Berlin, Humboldt-Universität zu Berlin, and Berlin Institute of Health, Berlin, Germany.

出版信息

PLoS One. 2020 Nov 16;15(11):e0242263. doi: 10.1371/journal.pone.0242263. eCollection 2020.

DOI:10.1371/journal.pone.0242263
PMID:33196683
原文链接:https://pmc.ncbi.nlm.nih.gov/articles/PMC7668584/
Abstract

BACKGROUND

Uveal melanoma (UM) is the most common primary intraocular malignancy in adults. Many previous studies have demonstrated that the infiltrating of immune and stromal cells in the tumor microenvironment contributes significantly to prognosis.

METHODS

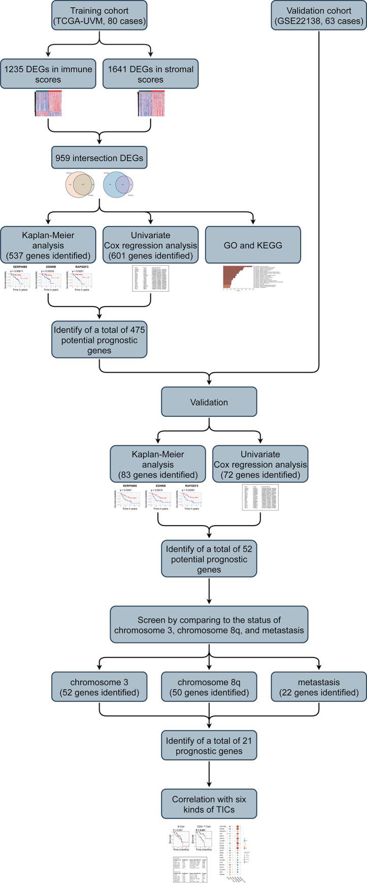
Dataset TCGA-UVM, download from TCGA portal, was taken as the training cohort, and GSE22138, obtained from GEO database, was set as the validation cohort. ESTIMATE algorithm was applied to find intersection differentially expressed genes (DEGs) among tumor microenvironment. Kaplan-Meier analysis and univariate Cox regression model were performed on intersection DEGs to initial screen for potential prognostic genes. Then these genes entered into the validation cohort for validation using the same methods as that in the training cohort. Moreover, we conducted correlation analyses between the genes obtained in the validation cohort and the status of chromosome 3, chromosome 8q, and tumor metastasis to get prognosis genes. At last, the immune infiltration analysis was performed between the prognostic genes and 6 main kinds of tumor-infiltrating immune cells (TICs) for understanding the role of the genes in the tumor microenvironment.

RESULTS

959 intersection DEGs were found in the UM microenvironment. Kaplan-Meier and Cox analysis was then performed in the training and validation cohorts on these DEGs, and 52 genes were identified with potential prognostic value. After comparing the 52 genes to chromosome 3, chromosome 8q, and metastasis, we obtained 21 genes as the prognostic genes. The immune infiltration analysis showed that Neutrophil had the potential prognostic ability, and almost every prognostic gene we had identified was correlated with abundances of Neutrophil and CD8+ T Cell.

CONCLUSIONS

Identifying 21 prognosis genes (SERPINB9, EDNRB, RAPGEF3, HFE, RNF43, ZNF415, IL12RB2, MTUS1, NEDD9, ZNF667, AZGP1, WARS, GEM, RAB31, CALHM2, CA12, MYEOV, CELF2, SLCO5A1, ISM1, and PAPSS2) could accurately identify patients' prognosis and had close interactions with Neutrophil in the tumor environment, which may provide UM patients with personalized prognosis prediction and new treatment insights.

摘要

背景

葡萄膜黑色素瘤(UM)是成人中最常见的原发性眼内恶性肿瘤。许多先前的研究表明,肿瘤微环境中免疫细胞和基质细胞的浸润对预后有重要贡献。

方法

从 TCGA 数据库下载 TCGA-UVM 数据集作为训练队列,从 GEO 数据库下载 GSE22138 数据集作为验证队列。应用 ESTIMATE 算法在肿瘤微环境中寻找交集差异表达基因(DEGs)。对交集 DEGs 进行 Kaplan-Meier 分析和单因素 Cox 回归模型,初步筛选潜在的预后基因。然后,使用与训练队列相同的方法,将这些基因输入验证队列进行验证。此外,我们对验证队列中获得的基因与染色体 3、8q 染色体和肿瘤转移的状态进行相关性分析,以获得预后基因。最后,对预后基因与 6 种主要肿瘤浸润免疫细胞(TICs)之间的免疫浸润进行分析,以了解基因在肿瘤微环境中的作用。

结果

在 UM 微环境中发现了 959 个交集 DEGs。然后在训练和验证队列中对这些 DEGs 进行 Kaplan-Meier 和 Cox 分析,确定了 52 个具有潜在预后价值的基因。将 52 个基因与染色体 3、8q 染色体和转移进行比较后,我们获得了 21 个预后基因。免疫浸润分析表明,中性粒细胞具有潜在的预后能力,我们确定的几乎每个预后基因都与中性粒细胞和 CD8+T 细胞的丰度相关。

结论

确定了 21 个预后基因(SERPINB9、EDNRB、RAPGEF3、HFE、RNF43、ZNF415、IL12RB2、MTUS1、NEDD9、ZNF667、AZGP1、WARS、GEM、RAB31、CALHM2、CA12、MYEOV、CELF2、SLCO5A1、ISM1 和 PAPSS2)可以准确识别患者的预后,并与肿瘤环境中的中性粒细胞密切相互作用,这可能为 UM 患者提供个性化的预后预测和新的治疗见解。

https://cdn.ncbi.nlm.nih.gov/pmc/blobs/0f6a/7668584/8ec6907aa0da/pone.0242263.g007.jpg
https://cdn.ncbi.nlm.nih.gov/pmc/blobs/0f6a/7668584/0090b599f400/pone.0242263.g001.jpg
https://cdn.ncbi.nlm.nih.gov/pmc/blobs/0f6a/7668584/d9bd51410c57/pone.0242263.g002.jpg
https://cdn.ncbi.nlm.nih.gov/pmc/blobs/0f6a/7668584/d258ec903675/pone.0242263.g003.jpg
https://cdn.ncbi.nlm.nih.gov/pmc/blobs/0f6a/7668584/07ae8165bd10/pone.0242263.g004.jpg
https://cdn.ncbi.nlm.nih.gov/pmc/blobs/0f6a/7668584/b918b4f26505/pone.0242263.g005.jpg
https://cdn.ncbi.nlm.nih.gov/pmc/blobs/0f6a/7668584/4608030ca592/pone.0242263.g006.jpg
https://cdn.ncbi.nlm.nih.gov/pmc/blobs/0f6a/7668584/8ec6907aa0da/pone.0242263.g007.jpg
https://cdn.ncbi.nlm.nih.gov/pmc/blobs/0f6a/7668584/0090b599f400/pone.0242263.g001.jpg
https://cdn.ncbi.nlm.nih.gov/pmc/blobs/0f6a/7668584/d9bd51410c57/pone.0242263.g002.jpg
https://cdn.ncbi.nlm.nih.gov/pmc/blobs/0f6a/7668584/d258ec903675/pone.0242263.g003.jpg
https://cdn.ncbi.nlm.nih.gov/pmc/blobs/0f6a/7668584/07ae8165bd10/pone.0242263.g004.jpg
https://cdn.ncbi.nlm.nih.gov/pmc/blobs/0f6a/7668584/b918b4f26505/pone.0242263.g005.jpg
https://cdn.ncbi.nlm.nih.gov/pmc/blobs/0f6a/7668584/4608030ca592/pone.0242263.g006.jpg
https://cdn.ncbi.nlm.nih.gov/pmc/blobs/0f6a/7668584/8ec6907aa0da/pone.0242263.g007.jpg

相似文献

1
Identification of prognostic genes in uveal melanoma microenvironment.葡萄膜黑色素瘤微环境中预后基因的鉴定。
PLoS One. 2020 Nov 16;15(11):e0242263. doi: 10.1371/journal.pone.0242263. eCollection 2020.
2
Identification of survival-related genes and a novel gene-based prognostic signature involving the tumor microenvironment of uveal melanoma.鉴定与生存相关的基因和一个新的基于基因的与葡萄膜黑色素瘤肿瘤微环境相关的预后特征。
Int Immunopharmacol. 2021 Jul;96:107816. doi: 10.1016/j.intimp.2021.107816. Epub 2021 Jun 2.
3
The prognostic landscape of adaptive immune resistance signatures and infiltrating immune cells in the tumor microenvironment of uveal melanoma.葡萄膜黑色素瘤肿瘤微环境中适应性免疫抵抗特征和浸润免疫细胞的预后景观。
Exp Eye Res. 2020 Jul;196:108069. doi: 10.1016/j.exer.2020.108069. Epub 2020 May 19.
4
Prognostic Implications of Novel Ten-Gene Signature in Uveal Melanoma.葡萄膜黑色素瘤中新型十基因特征的预后意义
Front Oncol. 2020 Oct 30;10:567512. doi: 10.3389/fonc.2020.567512. eCollection 2020.
5
Bioinformatic Analysis Reveals Central Role for Tumor-Infiltrating Immune Cells in Uveal Melanoma Progression.生物信息学分析揭示肿瘤浸润免疫细胞在葡萄膜黑色素瘤进展中的核心作用。
J Immunol Res. 2021 Jun 11;2021:9920234. doi: 10.1155/2021/9920234. eCollection 2021.
6
Genetic evolution of uveal melanoma guides the development of an inflammatory microenvironment.葡萄膜黑色素瘤的基因进化引导炎症微环境的形成。
Cancer Immunol Immunother. 2017 Jul;66(7):903-912. doi: 10.1007/s00262-017-1991-1. Epub 2017 Apr 8.
7
A Comprehensive Prognostic and Immunological Analysis of a Six-Gene Signature Associated With Glycolysis and Immune Response in Uveal Melanoma.全面的预后和免疫分析与葡萄膜黑色素瘤中糖酵解和免疫反应相关的六个基因特征。
Front Immunol. 2021 Sep 22;12:738068. doi: 10.3389/fimmu.2021.738068. eCollection 2021.
8
Additive Role of Immune System Infiltration and Angiogenesis in Uveal Melanoma Progression.免疫系统浸润和血管生成在葡萄膜黑色素瘤进展中的附加作用。
Int J Mol Sci. 2021 Mar 6;22(5):2669. doi: 10.3390/ijms22052669.
9
Identification and validation of a costimulatory molecule-related signature to predict the prognosis for uveal melanoma patients.用于预测葡萄膜黑色素瘤患者预后的共刺激分子相关特征的鉴定与验证
Sci Rep. 2024 Apr 21;14(1):9146. doi: 10.1038/s41598-024-59827-5.
10
Predicting the clinical outcome of melanoma using an immune-related gene pairs signature.利用免疫相关基因对signature 预测黑色素瘤的临床结局。
PLoS One. 2020 Oct 8;15(10):e0240331. doi: 10.1371/journal.pone.0240331. eCollection 2020.

引用本文的文献

1
Reduced maternal SCFAs in GDM diminish GPR43 signaling and induce offspring CAKUT.妊娠期糖尿病(GDM)患者母体中短链脂肪酸(SCFAs)减少会减弱GPR43信号传导并诱发子代先天性肾脏和尿路畸形(CAKUT)。
Commun Biol. 2025 Jul 17;8(1):1063. doi: 10.1038/s42003-025-08469-y.
2
The role of MYEOV gene: a review and future directions.MYEOV基因的作用:综述与未来方向。
Front Oncol. 2025 Jun 4;15:1543590. doi: 10.3389/fonc.2025.1543590. eCollection 2025.
3
Gut microbiota-derived trimethylamine-N-oxide inhibits SIRT1 to regulate SM22α-mediated smooth muscle cell inflammation and promote atherosclerosis progression.

本文引用的文献

1
Interleukin-12 elicits a non-canonical response in B16 melanoma cells to enhance survival.白细胞介素-12 在 B16 黑色素瘤细胞中引发非经典反应以增强存活。
Cell Commun Signal. 2020 May 25;18(1):78. doi: 10.1186/s12964-020-00547-4.
2
Single-cell analysis reveals new evolutionary complexity in uveal melanoma.单细胞分析揭示葡萄膜黑色素瘤的新进化复杂性。
Nat Commun. 2020 Jan 24;11(1):496. doi: 10.1038/s41467-019-14256-1.
3
Loss of BAP1 expression is associated with an immunosuppressive microenvironment in uveal melanoma, with implications for immunotherapy development.
肠道微生物群衍生的氧化三甲胺抑制SIRT1,以调节SM22α介导的平滑肌细胞炎症并促进动脉粥样硬化进展。
J Cell Commun Signal. 2025 Jun 6;19(2):e70021. doi: 10.1002/ccs3.70021. eCollection 2025 Jun.
4
Exploring recent advances in signaling pathways and hallmarks of uveal melanoma: a comprehensive review.探索葡萄膜黑色素瘤信号通路和特征的最新进展:全面综述
Explor Target Antitumor Ther. 2025 Apr 2;6:1002306. doi: 10.37349/etat.2025.1002306. eCollection 2025.
5
Impact of LITAF on Mitophagy and Neuronal Damage in Epilepsy via MCL-1 Ubiquitination.LITAF通过MCL-1泛素化对癫痫中自噬性线粒体的清除及神经元损伤的影响
CNS Neurosci Ther. 2025 Jan;31(1):e70191. doi: 10.1111/cns.70191.
6
Serpin B9 is Highly Expressed in Lung Adenocarcinoma and is Associated with Progression-Free Survival.丝氨酸蛋白酶抑制剂B9在肺腺癌中高表达,并与无进展生存期相关。
J Inflamm Res. 2024 Nov 14;17:8881-8890. doi: 10.2147/JIR.S472199. eCollection 2024.
7
The Prognostic Significance of NEDD9 Expression in Human Cancers: A Systematic Review, Meta-Analysis, and Omics Exploration.NEDD9 表达在人类癌症中的预后意义:系统评价、荟萃分析和组学探索。
Technol Cancer Res Treat. 2024 Jan-Dec;23:15330338241297597. doi: 10.1177/15330338241297597.
8
Epidemiology and tumor microenvironment of ocular surface and orbital tumors on growth and malignant transformation.眼表及眼眶肿瘤生长与恶变的流行病学及肿瘤微环境
Front Oncol. 2024 Oct 3;14:1388156. doi: 10.3389/fonc.2024.1388156. eCollection 2024.
9
Pulsed electromagnetic fields inhibit IL-37 to alleviate CD8 T cell dysfunction and suppress cervical cancer progression.脉冲电磁场抑制白细胞介素-37以减轻 CD8 T 细胞功能障碍并抑制宫颈癌进展。
Apoptosis. 2024 Dec;29(11-12):2108-2127. doi: 10.1007/s10495-024-02006-8. Epub 2024 Oct 15.
10
Extraction and Prioritization of a Gene-Cancer-By-Survival Network Involved in Homeostasis of Intracellular Calcium Concentrations Using TCGA PANCAN Data.利用TCGA泛癌数据提取和优先排序参与细胞内钙浓度稳态的基因-癌症-生存网络
Bioelectricity. 2022 May 26;4(2):92-102. doi: 10.1089/bioe.2022.0013. eCollection 2022 May.
BAP1 表达缺失与葡萄膜黑色素瘤的免疫抑制微环境相关,这对免疫疗法的发展有影响。
J Pathol. 2020 Apr;250(4):420-439. doi: 10.1002/path.5384.
4
Prognostic genes in the tumor microenvironment in cervical squamous cell carcinoma.宫颈鳞状细胞癌肿瘤微环境中的预后基因
Aging (Albany NY). 2019 Nov 18;11(22):10154-10166. doi: 10.18632/aging.102429.
5
Tryptophanyl-tRNA synthetase (WARS) expression in uveal melanoma - possible contributor during uveal melanoma progression.色氨酰-tRNA合成酶(WARS)在葡萄膜黑色素瘤中的表达——葡萄膜黑色素瘤进展过程中的潜在因素
Biosci Biotechnol Biochem. 2020 Mar;84(3):471-480. doi: 10.1080/09168451.2019.1686967. Epub 2019 Nov 6.
6
miR-1307-3p overexpression inhibits cell proliferation and promotes cell apoptosis by targeting ISM1 in colon cancer.miR-1307-3p 通过靶向 ISM1 抑制结肠癌细胞增殖并促进细胞凋亡。
Mol Cell Probes. 2019 Dec;48:101445. doi: 10.1016/j.mcp.2019.101445. Epub 2019 Sep 9.
7
Prognostic value and immune infiltration of novel signatures in clear cell renal cell carcinoma microenvironment.新型特征在肾透明细胞癌微环境中的预后价值及免疫浸润
Aging (Albany NY). 2019 Sep 7;11(17):6999-7020. doi: 10.18632/aging.102233.
8
Epigenetic inactivation of the splicing RNA-binding protein CELF2 in human breast cancer.人类乳腺癌中剪接 RNA 结合蛋白 CELF2 的表观遗传失活。
Oncogene. 2019 Nov;38(45):7106-7112. doi: 10.1038/s41388-019-0936-x. Epub 2019 Aug 13.
9
HLA Expression in Uveal Melanoma: An Indicator of Malignancy and a Modifiable Immunological Target.葡萄膜黑色素瘤中的HLA表达:恶性肿瘤的指标及可调节的免疫靶点
Cancers (Basel). 2019 Aug 7;11(8):1132. doi: 10.3390/cancers11081132.
10
Comprehensive analysis of prognostic immune-related genes in the tumor microenvironment of cutaneous melanoma.全面分析皮肤黑色素瘤肿瘤微环境中的预后免疫相关基因。
J Cell Physiol. 2020 Feb;235(2):1025-1035. doi: 10.1002/jcp.29018. Epub 2019 Jun 25.